
广告,顾名思义,就是广而告之,向公众告知某件事物。广告是一种强大的传播工具,能够影响消费者的购买决策和品牌认知,推动商业活动的发展。如果广告中出现使用绝对化用语等问题,就可能违反广告法,让企业面临法律风险和声誉损失。本文梳理了典型案例,并为广告从业人员提供针对广告文案校对的专业解决方案。
广告文案中常见问题
- 案例一:某医美品牌广告出现绝对化用语
2023年1月13日,山西省市场监督管理局(知识产权局)官网公布了“太原市公布查处医疗美容典型违法案例”。其中一则案例就是由于某医美品牌广告中出现“世界顶级”这样的绝对化用语,最终被罚款5万元。

来源:山西省市场监督管理局(知识产权局)官网
- 案例二:某房地产品牌广告承诺“投资回报”
2022年12月14日,福建省市场监督管理局(知识产权局)官网公布了“2022年第三批虚假违法广告典型案例”。某房地产开发有限公司发布违法广告案中,涉事品牌在楼盘售楼部发布违反《中华人民共和国广告法》《房地产广告发布规定》内容,如“自住投资两相宜坐享其成收益可观,主城学区房,租金可达约2800元,坐享收益可观”“学区房才是硬通货未来可期,名校学区房,具有穿越经济周期的能力,是抗跌的硬通货”“XX中学等知名学府近在咫尺”,最终被罚款15.5万元。

来源:福建省市场监督管理局(知识产权局)官网
违反广告法产生的后果
根据《中华人民共和国广告法》显示,企业或品牌广告违反广告法可能会产生以下后果。
法律责任
根据相关的法律法规,违法广告要承担相应的法律责任。

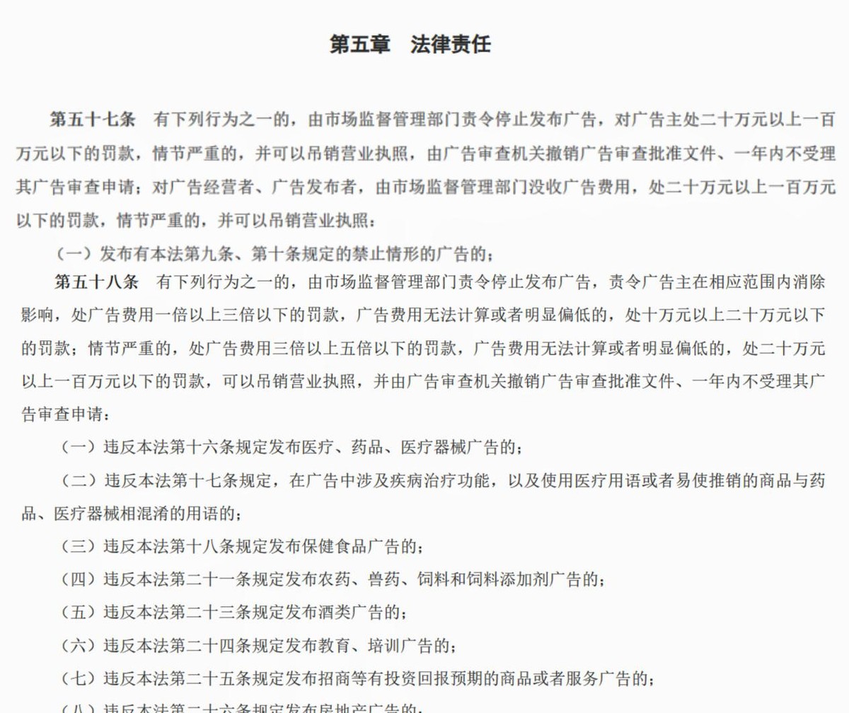
《中华人民共和国广告法》第五章 法律责任
解决方案 AI赋能的“广告法校对”功能
蜜度旗下AI智能校对平台-校对通“广告法校对”功能,以《中华人民共和国广告法》为指导文件,支持化妆品、食品、餐饮文娱等17个行业广告校对。

《中华人民共和国广告法》第五章 法律责任
让我们来看一看“广告法校对”功能,能够为文案创作者提供什么帮助吧!
合规性检查 “广告法校对”智能校对功能可以帮助广告从业人员检查广告文案是否符合《中华人民共和国广告法》中禁用词的相关规定,从而帮助广告从业人员避免可能的法律问题。

“广告法校对”功能
时间和效率的节约 智能校对功能可以快速扫描和检查广告文案,比人工校对更高效。这节省了广告人员的时间,提高了工作效率。

“广告法校对”功能
蜜度校对通是一款基于自然语言处理技术和知识图谱等先进技术的AI智能校对软件,具备3大类校对类型、27类全栈式校对能力,在满足文本校对的基本需求下,还可以辅助广告从业者更好地提高文案质量和合规性。