为了您更好的阅读互动体验和及时看到更多内容,点个 “关注” 和 “转发“ ,下期故事更精彩。
#高考冲刺##高考加油##2023高考季##2023高考加油#

一、插班生考试(第二次高考)
在高考制度下,每年都有部分优秀的高中生因为高考发挥欠佳而无缘进入重点名牌大学,同时,上海各本科高校中有不少表现非常优秀或有特殊才能的学生希望转入重点大学学习,重点高校也愿意通过招收插班生为他们提供可能的途径。在上海,“ 插班生考试 ”应运而生。随着高等教育事业的迅速发展,大学生在本科高校中的适当流动满足了学生的需求,同时也利于在学生中建立适当的竞争机制,激发学生的创新精神和创新能力。
二、什么是上海插班生
上海市教委本着培养创新人才,鼓励优等学生成才,以及在大学本科新生中引入适当的竞争机制为目的,自2000年起特设立插班生考试政策。插班生考试政策是上海独有的政策,通常被称为“ 零风险的第二次高考”。 给大一新生提供又一次选择名校的机会。
三、招生院校有哪些?:

985院校 :复旦大学、上海交通大学、同济大学、华东师范大学 211院校 :华东理工大学、东华大学、上海大学 重点本院校 :华东政法大学、上海理工大学、上海海事大学、上海海洋大学、上海政法大学、上海师范大学
四、报考条件:
1、 上海市本科院校全日制在读大一新生(不限户籍) 2、 大一年级所修课程考试成绩均合格(含第一学期补考及格)且符合本市普通高校招收插班生的条件,经学籍所在普通高校同意后可以报考 。3、身体状况符合相关要求。4、 2023年各校新增绩点要求(如图所示)

五、考试科目(22年):
1、大部分院校理科专业都需要考大学英语和高等数学两门学科2、部分院校如复旦大学文科专业考英语和文史哲,理科专业考英语和高等数学;华东师范大学文科专业考英语和阅读写作,理科考英语和高等数学;上海交通大学、华东理工大学根据专业的不同还要考物理、化学等专业课(具体详见各院校招生简章)
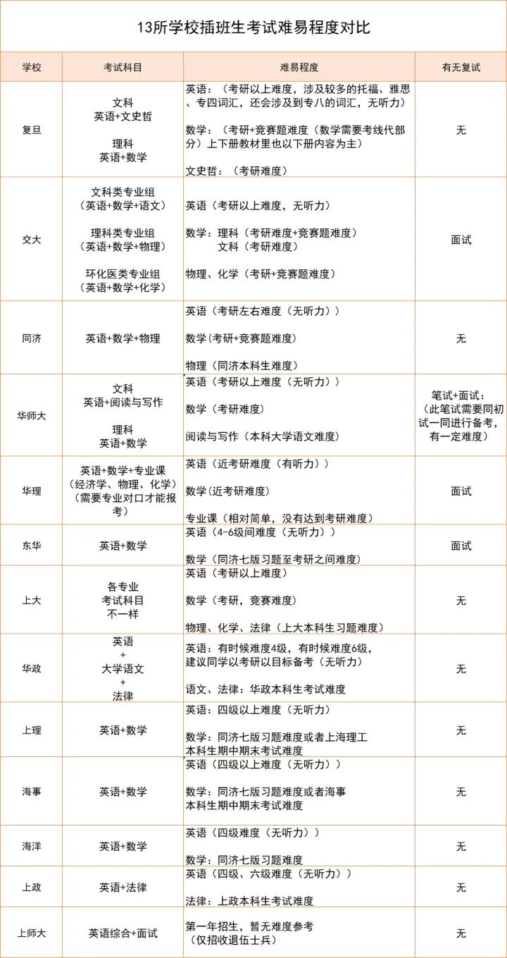
六、报录比和难度如何?


七、报考流程:
插班生平台上报名需要注意的事项及流程 注意!注意!注意!重要事情说三遍:填报前请一定要确定好自己的目标院校和专业,网上报名只能报考一所学校一个专业,一旦填写完毕就自动生成报名表,修改会相当麻烦,也可能会错过修改而改报不了的情况,所有一定不能出错。( 一 ) 、 登录插班生报名平台后,首页左侧可以查看上海市及各高校关于当年招收插班生的政策。右边是报名入口。 申请报名号。

上海插班生报名流程
(二)、报名号的申请注意事项考生姓名和身份证号需如实填写,这将在其后的各个环节中作为身份验证的重要材料之一。每个身份证号只能注册一个报名号。电子邮箱请填写真实的地址,用于在遗忘密码时找回密码。请尽量使用常见的邮箱,如163、126、QQ邮箱等,部分邮箱可能会将系统自动发送的注册信息当做垃圾邮件处理。若收不到报名系统的邮件,可以先检查垃圾邮件中是否有该信件。

上海插班生报名流程
报名号注册成功后会弹出提示框,告知考生报名号。报名号为以报名年份开头的8位数字。该提示框只会弹出一次,请考生牢记该报名号。此外,系统会将考生注册的报名号、密码等发送至登记的电子邮箱。 提示:姓名、身份证号、邮箱、手机号信息一旦注册不可更改,注册信息将被用于招生报名,请务必填写本人真实信息!

上海插班生报名流程
(三)、选择高校 使用报名号/手机号/身份证号登录报名平台后,考生可以选择一所高校报名。点击左侧“报考管理”菜单中“选择高校”。考生可以看到可选择的所有高校,点击其链接即表示选择该高校填报。

上海插班生报名流程
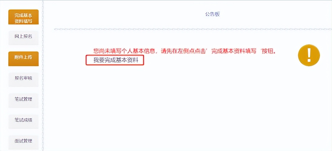
(四)、完成基本资料填写 (注意:信息填写一定要确认无误,提交后不可更改。万一出现错误只能自己联系报名院校撤回后重新修改提交,这个相当麻烦,所有一定要再三检查后再提交。 ) 选择大学后,在报名流程中点击“我要完成基本资料”,完成个人基本信息填写,并上传个人免冠照片。

上海插班生报名流程
个人基本资料分为三大部分:“个人基本信息”、“高考基本信息”和“大学阶段基本信息”。除最后“其他说明信息”外,所有栏目都为必填,如果没有相关数据,可以填写数字0占位。 (1)“个人基本信息”主要为考生个人相关的基本情况登记,其中姓名、身份证号、手机、E-mail为注册账号时填写的信息。电话和通讯地址用于高校联系考生、寄送材料时使用(如有此需要),请准确如实填写。

上海插班生报名流程
(2)“高考基本信息”用于确定考生以何种方式、批次进入大学。这部分信息在这里填写后,高校一般需要考生另行提供相关材料的原件或证明件。以各高校的具体规定为准。

上海插班生报名流程
(3)“大学阶段基本信息”中最重要的是考生第一学年的成绩、个人陈述等。第一学年成绩一般也需要另外提供教务处出具的正式成绩单。 填写过程中涉及表格的,如在校成绩、各项荣誉的填写等,若表格空位不够,考生可自行在网页上右键点击增加列,与在Word中操作类似。具体的可参见“操作说明”。

上海插班生报名流程
以上每个部分结束的地方都有一个“保存”按钮,用于在填写过程中随时保存信息,以免填写时间过长网页退出等意外的发生。所有信息填写完成后点击“完成个人信息填写”提交信息。一定要确认无误,提交后不可更改。万一出现错误只能自己联系报名院校撤回后重新修改提交,这个相当麻烦,所有一定要再三检查后再提交。(五)、网上报名 提交后所生成的报名表送教务处盖章,再已扫描件形式保存文档。(本人签字可以打印出来签字或者电子签名)在报名表中考生需确认基本信息准确无误,随后即可选择该高校中可供选择的专业。提交申请后考生可打印报名表,并寄送。具体要求以各高校的章程规定为准。此步骤提交申请后考生个人信息和报考信息不可修改。

上海插班生报名流程
(六)、附件上传 上传网上报名须提交的材料,具体要求以各高校的章程规定为准。上传材料须确保真实、清晰,提交的文件形式为扫描件。请按照各高校要求的材料顺序对应上传。全部附件上传完成后将自动提交所有附件文件,届时将无法更改附件内容,请先进行文件确认再上传!

上海插班生报名流程
(七)、报名审核等流程 上传完所有附件后,考生将进入报名审核流程,需等待高校审核结果。登录后页面会有醒目的流程图说明:

上海插班生报名流程
各模块颜色表示出考生当前所处状态:蓝色表示该环节已完成,橙色表示该环节正在操作或即将开放操作,灰色表示该环节尚未开放不能操作。每个环节的操作都必须先完成前一步的操作才能进行。根据各高校章程,报名流程模块会有一定差异。 页面上方“公告板”可能会出现各高校自定义的提示,提醒考生在所处环节需要注意的事项,请考生注意查看。 特别提醒:个别高校在“网上报名”和“报名审核”之间还有一个“预审核”环节。根据各高校的招生简章,如报考有预审核环节的高校,考生预审核若不通过,可以重新选择其他高校填报;没有预审核的高校则直接在“网上报名”后开始“报名审核”,考生若报名审核不通过则没有机会选择其他高校报考。在此再次提醒考生注意,否则后果自负。 (八)、录取待遇:插班新生作为录取高校的正式学生,从录取重点高校的二年级开始学习(部分需要重读一年级),享受和正式统招生一样的待遇(包括学籍、毕业证书、学位证书、学费等)。
(九)、上海插班生考试资料如何准备? 资料不是越多越好,也不是越难越好,而是要针对性的选择,同达老师帮你备好考插资料。以下是同达课程所配发的部分资料:

二、招生院校
复旦大学
同达法学插班生:上海插班生政策详解--复旦大学(2023最新无广)
上海交通大学
同达法学插班生:上海插班生政策详解--上海交通大学(2023最新无广)
同济大学
同达法学插班生:上海插班生政策详解--同济大学(2023最新无广)
华东师范大学
同达法学插班生:上海插班生政策详解--华东师范大学(2023最新无广)
华东理工大学
同达法学插班生:上海插班生政策详解--华东理工大学(2023最新无广)
上海大学
同达法学插班生:上海插班生政策详解--上海大学(2023最新无广)
东华大学
同达法学插班生:上海插班生政策详解--东华大学(2023最新无广)
华东政法大学
同达法学插班生:上海插班生政策详解--华东政法大学(2023最新无广)
上海理工大学
同达法学插班生:上海插班生政策详解--上海理工大学(2023最新无广)
上海海洋大学
同达法学插班生:上海插班生政策详解--上海海洋大学(2023最新无广)
上海海事大学
同达法学插班生:上海插班生政策详解--上海海事大学(2023最新无广)
上海政法学院
同达法学插班生:上海插班生政策详解--上海政法学院(2023最新无广)
上海师范大学
同达法学插班生:上海插班生政策详解--上海师范大学(2023最新无广)
结语:
考插之路很艰难,希望可以坚持!
插班生并不是你必选的路,但是插班生和考研一样都是一个提升自己学历的机会,如果你高考失利,或者所在的大学专业不合适,亦或者想再进一步提升自己的学历,那你可以尝试插班生这条路,只要你看付出努力,总会有回报的。
给人生一个梦,给梦一条路,给路一个方向;跌倒了要学会自己爬起来,受伤了要学会自己疗伤;生命只有走出来的精彩,没有等待出来的辉煌;埋怨,只是一种懦弱的表现;努力,才是人生的态度!
愿考插的小伙伴都能达成自己的目标!!!
@高考加油@2023高考季@高考冲刺