
暑假过半,开学在即,山西省教育厅公布了《山西省2018学年中小学教辅材料目录》,并强调:
该《目录》中公布的2018学年(上下两学期,即2018年秋季和2019年春季)义务教育和普通高中同步练习册、2019年中高考辅导材料,是各市教育行政部门推荐、中小学校为学生提供教辅材料代购服务的唯一依据。各级教育行政部门和中小学校要严格依据本《目录》,配合新闻出版、发展改革等部门,与出版发行单位积极合作,共同做好2018学年中小学教辅材料的管理和发行工作。

山西省教育厅表示,为保证中小学教育教学的连续性和教辅选用的严肃性,2018学年各市仍沿用2017学年选用的中小学教辅材料版本,不再更换版本。
-
各市要严格按照国家和我省有关要求,坚持“一科一辅”的原则,认真做好中小学教辅材料使用管理工作。
-
学生购买教辅材料必须坚持自愿原则,任何单位和个人不得以任何形式强制、变相强制学校或学生购买教辅材料,不得进入学校宣传、推荐和推销任何教辅材料。
-
若学生自愿购买本市推荐公告中的教辅材料并申请学校代购,学校可以与有关发行部门联系统一代购,做好服务,不得从中牟利。
-
《目录》以外的其他类教辅材料由学生和家长自行在市场购买,学校不得统一推荐、不得组织征订、不得提供代购服务。

山西省教育厅要求山西育人书店和山西新华书店集团要严格按照我省规定,认真负责做好中小学教辅材料发行工作。
-
要严格按照《目录》组织发行,严禁在发行过程中增加内容、增删册次、搭售《目录》以外的任何资料,严禁随意扩大征订范围。
-
各市教育局要严格履行中小学教辅材料管理责任,进一步完善教辅材料选用管理制度和工作机制,加大监督检查力度,切实加强对中小学教辅材料征订和使用的监管,全面规范中小学教辅材料使用。
-
各中小学校要严格执行相关规定,将本《目录》和本校教辅选用情况进行公示。
-
山西省教育厅将会同有关部门严肃查处教辅选用过程中的违规行为。
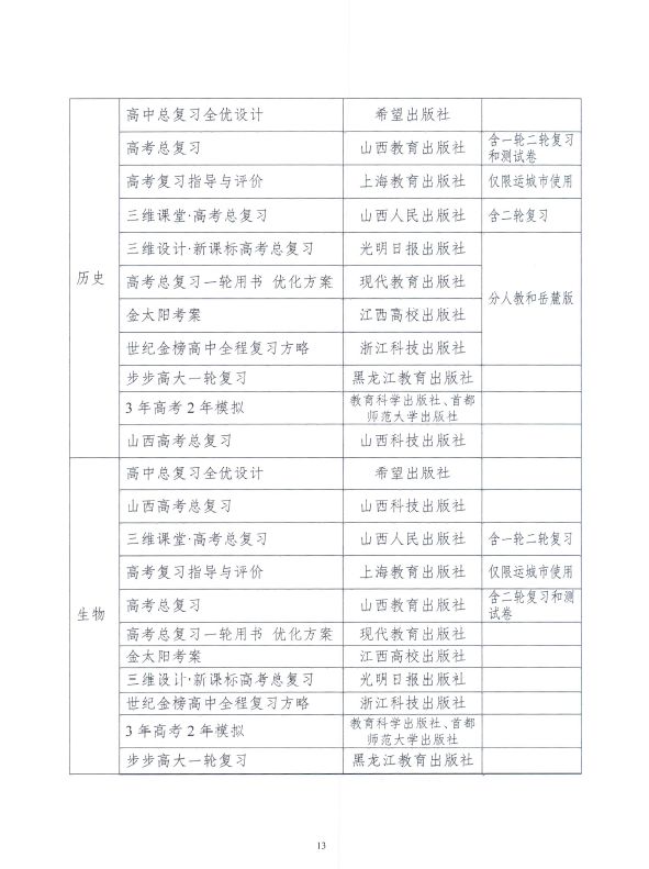
附:《山西省2018学年中小学教辅材料目录》
