随着智能化科技的普及,身边的年轻人越来越多人选择投影仪而非电视机了,尤其是电视机各种广告。投影仪可以连接手机投屏,还能享受到电视机没有的大屏氛围感。
投影仪采用的是漫反射成像,而且目前市面上大部分投影仪都是采用的LED光源,所以LED光源的驱动IC的无频闪性能,对护眼效果就格外的重要。
针对投影仪的无频闪需求,深圳智芯半导体推出的PWM调光信号内部转模拟调光系列,包括降压恒流和升压恒流,可以有效满足这一需求,并适配不同的电压方案。调光比100:1,输出非斩波式输出,电流连续,真无频闪。另外LD端口也支持模拟调光,模拟调光范围0.2~2.5V。LD端口接电容到地,还可以调整软启动时间。
特性
|
降压恒流Hi7300特性 |
升压恒流Hi6000B特性 |
|
|
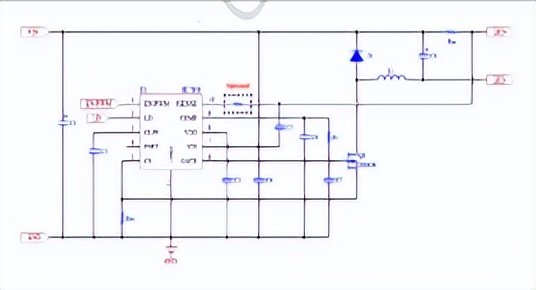
原理图

降压恒流无频闪Hi7300原理图

升压恒流无频闪Hi6000原理图
调光曲线

Hi7300调光曲线

Hi6000调光曲线
选型表

方案特点
- 转换效率高,可灵活应对不同方案和功率
- 外置MOS,最大可达300W
- 在应用上,外围简单,线性度好
- 可以实现宽输入电压,轻松应对不同电压范围的供电
- PWM信号支持1K以上均可,MCU的选型更灵活,也可支持模拟调光及软启动
- 芯片的工作频率可根据电阻调节,电感选择更灵活
- 支持过温降电流和输出过压保护
其它
此系列除了在投影仪上表现优异之外,目前此系列也已在护眼台灯、影视灯、摄影补光灯、医疗器械、工控设备、图像采集等高端应用场合有亮眼表现。