【常见故障】
1,保险丝熔断(微信公众号:深圳LED商会)
一般情况下,保险丝熔断说明电源的内部线路有问题。由于电源工作在高电压、大电流的状态下,电网电压的波动、浪涌都会引起电源内电流瞬间增大而使保险丝熔断。
重点应检查电源输入端的整流二极管,高压滤波电解电容,逆变功率开关管等,检查这些元器件有无击穿、开路、损坏等。如果确实是保险丝熔断,应该首先查看电路板上的各个元件,看这些元件的外表有没有被烧糊,有没有电解液溢出。
如果没有发现上述情况,则用万用表测量开关管有无击穿短路。需要特别注意的是:切不可在查出某元件损坏时,更换后直接开机,这样很有可能由于其它高压元件仍有故障又将更换的元件损坏,一定要对上述电路的所有高压元件进行全面检查测量后,才能彻底排除保险丝熔断的故障。
2,无直流电压输出或电压输出不稳定
如果保险丝是完好的,在有负载情况下,各级直流电压无输出。这种情况主要是以下原因造成的:电源中出现开路、短路现象,过压、过流保护电路出现故障,辅助电源故障,振荡电路没有工作,电源负载过重,高频整流滤波电路中整流二极管被击穿,滤波电容漏电等。
用万用表测量次级元件,排除了高频整流二极管击穿、负载短路的情况后,如果这时输出为零,则可以肯定是电源的控制电路出了故障。若有部分电压输出说明前级电路工作正常,故障出在高频整流滤波电路中。
高频滤波电路主要由整流二极管及低压滤波电容组成直流电压输出,其中整流二极管击穿会使该电路无电压输出,滤波电容漏电会造成输出电压不稳等故障。用万用表静态测量对应元件即可检查出其损坏的元件。
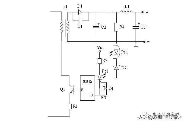
例:某24伏直流电机供电电源通电后无直流24伏输出 ,拆开电源外壳,观察保险丝未烧断且电路板无明显的烧焦处或破裂元件,在未通电情况下量AC输入端阻值和DC输出端阻值正常,量开关管、整流桥、整流管等重要元件正常,故判断不存在内部严重短路的可能,估计保护电路动作。经检查此开关电源采用U3842 PWM控制芯片,经查找相关的资料得知,当U3842芯片的3端电压高于1伏时,内部电流敏感比较器输出高电平,将PWM锁存器复位使输出关闭。通电测量U3842的3端高于1伏,6端无输出,经检查相关电路,发现稳压管D2击穿,如图3,故PC1导通,致使U3842的3端为高电平,故6端无输出,开关管不工作,直流侧无直流输出。更换同型号稳压管D2,故障解除。

3,电源负载能力差
电源负载能力差是一个常见的故障,一般都是出现在老式或工作时间长的电源中,主要原因是各元器件老化,开关管的工作不稳定,没有及时进行散热等。应重点检查稳压二极管是否发热漏电,整流二极管损坏、高压滤波电容损坏等。
例:红处激光光谱仪(VECTOR 22),开机后无法完成自检并报警且主板指示灯不断闪烁。经检查,供光谱仪主板的直流5V电源仅剩2.3伏左右,脱开5V直流电源的负载,通电再次测量5V直流电源,这时则有5V,初步判断此5V直流电源带载能力差,拆开电源外壳进行检修,由于没有带负载时,通电有直流5V输出,故重点检查次级线圈侧的输出整流电路,给5伏电源接上假负载通电进行测量发现三通稳压7805的1、2脚之间电压为5.2伏,2、3脚之间却剩2.3伏,故判断三通稳压管7805性能变坏,更换三通稳压管7805故障解决。

【维修技巧】
开关电源的维修可分为两步进行:
1,断电情况下,“看、闻、问、量”(微信公众号:深圳LED商会)
看:打开电源的外壳,检查保险丝是否熔断,再观察电源的内部情况,如果发现电源的PCB板上有烧焦处或元件破裂,则应重点检查此处元件及相关电路元件。
闻:闻一下电源内部是否有糊味,检查是否有烧焦的元器件。
问:问一下电源损坏的经过,是否对电源进行违规操作。
量:没通电前,用万用表量一下高压电容两端的电压先。如果是开关电源不起振或开关管开路引起的故障,则大多数情况下,高压滤波电容两端的电压未泄放悼,此电压有300多伏,需小心。用万用表测量AC电源线两端的正反向电阻及电容器充电情况,电阻值不应过低,否则电源内部可能存在短路。电容器应能充放电。脱开负载,分别测量各组输出端的对地电阻,正常时,表针应有电容器充放电摆动,最后指示的应为该路的泄放电阻的阻值。
2,加电检测
通电后观察电源是否有烧保险及个别元件冒烟等现象,若有要及时切断供电进行检修。
测量高压滤波电容两端有无300伏输出,若无应重点查整流二极管、滤波电容等。
测量高频变压器次级线圈有无输出,若无应重点查开关管是否损坏,是否起振,保护电路是否动作等,若有则应重点检查各输出侧的整流二极管、滤波电容、三通稳压管等。
如果电源启动一下就停止,则该电源处于保护状态下,可直接测量PWM芯片保护输入脚的电压,如果电压超出规定值,则说明电源处于保护状态下,应重点检查产生保护的原因。
微信公众号:深圳LED商会
如何识别LED灯带的质量好坏?
LED色温的基础知识
如何选择隔离电源或非隔离电源?