前次做了一款用555的正弦波SPWM驱动电路,见http://bbs.dianyuan.com/topic/528344.本来想就此而罢手了,但在此之前,我已花了近二个月时间研究3525,如果放弃,好象有点可惜,于是继续着手搞用3525的SPWM电路,也是在改正了很多错误并打了几次样后才得到自已比较满意的结果,经初步测试,性能还算不错.特别是电路比用555的简单了很多,元器件数目从原100多个减少到84个,PCB的面积也缩小了很多,现在我把它全部送上,以供有这方面兴趣的朋友一道探讨,同时请钟工及其它行家提出意见.
1.正弦波振荡器、精密整流电路、50HZ同步波发生电路,加法电路等和前次贴子中的基本一样,没有大的变动;供稳压用的误差放大器U3A的接法稍做了一些改动,主要是为了提高抗干扰性能及控制灵敏度等.
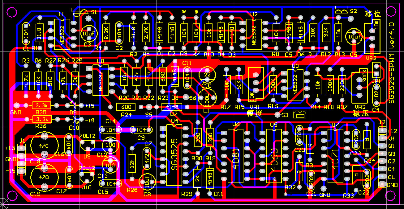
2.主芯片SG3525的接法和一般常规接法有点不同,因为3525的11,14脚是“图腾柱”输出,我把11,14脚接地,屏蔽了图腾柱的下管,并在13脚接一个上拉是阻做负载,这样做的目的是把原11,14脚的信号合并在一起输出,以大幅度地提高最大比空比.母线电压的利用率也大幅度提高了,可以在94%以上.但从13脚出来的脉冲,是反向的SPWM波,所以,要用一个4069把它反回来. 3.对死区时间生产部分进行了重新设计,U7和R31\R32\R33\R34及C20\C21\C22\C23就是死区时间调整电路.当R=47K,C=47P 时,高频波的死区时间大约为2uS,这4个电容要用高频瓷片电容.
特别说明:该电路可以直接推动H桥,但我的H桥输入端是光藕,其方式是“低电平有效”.如果用的电路是其它推动方式,其要求为“高电平有效”的话,则时序电路和“死区”电路要做一点修改,有图片供参考. 电路的调试比较简单(从原来5个电位器减少到三个电位器),只要元件没有问题,接线没有错误,一般通电就可以工作.先断开跳线JP1,让电路开环,调VR1使输出正弦波不削顶;调VR2使正弦波上下半波衔接自然光滑;再合上JP1,调VR3,把输出电压调到预定值就可以了. 下面是原理图: 3379261257853755.pdf 下面是PCB图及PROTEL99文档:

3379261257853834.rar 下面是实物图及波形照片:




“高电平有效”时的时序及“死区”电路:

如果大家喜欢本篇内容,希望能关注支持,或回复交流。
原文链接:https://www.dianyuan.com/bbs/538958.html