

什么是东数西算
东数西算,即我国的东数西算工程,指:
通过构建数据中心、云计算、大数据一体化的新型算力网络体系,将东部算力需求有序引导到西部,优化数据中心建设布局,促进东西部协同联动。

东数西算中的“数”,指的是数据;“算”指的是算力,即对数据的处理能力。算力资源,指的是拥有算力的数据中心设施。
东数西算,关键在算力。
为什么要东数西算
一方面,数字经济异军突起,对算力需求大
全球数字经济飞速发展,在国家经济中的占比持续提升。数据转变为新一代生产要素,已被提升到国家战略资源规划层面。
算力,代表了对数据的处理能力,是数字经济持续发展的衡量标准,也是数字经济时代的核心生产力。

据《2020全球计算力指数评估报告》显示,计算力指数平均每提高1个百分点,数字经济和GDP将分别增长3.3‰和1.8‰。其中,当一个国家的计算力指数达到40分以上时,指数每提升1点,对于GDP增长的拉动将提高到1.5倍;当计算力指数达到60分以上时,对GDP的拉动将进一步提升至2.9倍。
东部地区经济发达,集聚了全国大部分数字经济产业,对算力有极高需求。
所以,提高算力,是发展经济是多么重要啊。而且,随着新一代智能技术应用,数字经济在国民经济中的地位越来越重要。

另一方面,东部算力基础设施建设难度大,必须依靠西部
因为我国东部经济发达,算力需求太大。为满足算力需求,那只有大量建设算力基础设施。如果在东部就近建设算力基础设施的话,一是东部土地开发强度大,建设成本太高,土地还十分有限;二是进行数据计算需耗费大量电力资源,电费占到数据中心运维成本的七成,而东部本身电力资源有限,碳达峰、碳中和压力山大。看起来,东部就近建设基础设施的实力不允许。
幸好中国战略纵深长,人民聪明能干,早前就有南水北调、西电东送、西气东输等水电气资源战略调动模式,将东西资源分布不均匀的优劣势互补发挥得淋漓尽致。于是,东数西算应运而生。

西部地区对数据计算相对东部有两大优势:
一是资源丰富,还有优惠。西部拥有丰富的可再生资源,能为数据中心提供大量的风电、水电、光伏等清洁能源。而且,西部多地针对数据中心用电、税收等方面纷纷出台优惠政策,甚至有些地区数据中心用电补贴后低至0.3元/度以下。王坚院士说过,数字化时代的1度电要产生电气化时代10度电的社会价值。

二是气候凉爽,能耗降低。数据中心的能耗主要包括IT设备(50%)、制冷系统(40%)、配电系统及其它(10%)。东数西算的8大枢纽将近一半位于寒冷和严寒地区,气候凉爽,数据中心具备自然冷却的天然优势,可以大幅降低制冷系统能耗。
比如,贵安年均气温15度,贵安数据中心采用自然冷却,每年可节省电力10.1亿度,减少碳排放81万吨,相当于植树3567万棵。数据中心降温的余热,还可以通过假山湿布流到湖面进行自然蒸发散热,用于园区工作与生活。

贵安华为数据中心
越来越多的从事数据存储、离线数据分析等业务的数字经济企业均通过在西部地区部署数据中心或购买西部地区数据中心云服务来有效降低运营成本。
东数西算的好处
东数西算,将推动数据和信息要素从东部向西部流动,提升西部地区对人才和资金的吸引力和吸纳能力,从而引领带动物资流、资金流、人才流、技术流等从东部向西部流动,促进东部地区的互联网、大数据、人工智能等企业产业链环节向西部地区的延伸,从而激发西部数字经济活力,促进西部经济快速发展。

东数西算,还能发展上下游产业的发展,包括数据清洗、标注、前期的处理,数据中心机房安装服务,数据中心的安防、制冷和电力等相应产业,并通过这些产业吸引人才,带动整个西部数字设备和数字产业发展。
总的来讲,东数西算一来可治愈东部土地和资源不足焦虑,二来可治愈西部发展焦虑,东部为西部输血推动发展,实现资源互补,共同发展。
东西部互相治愈,per~fect!
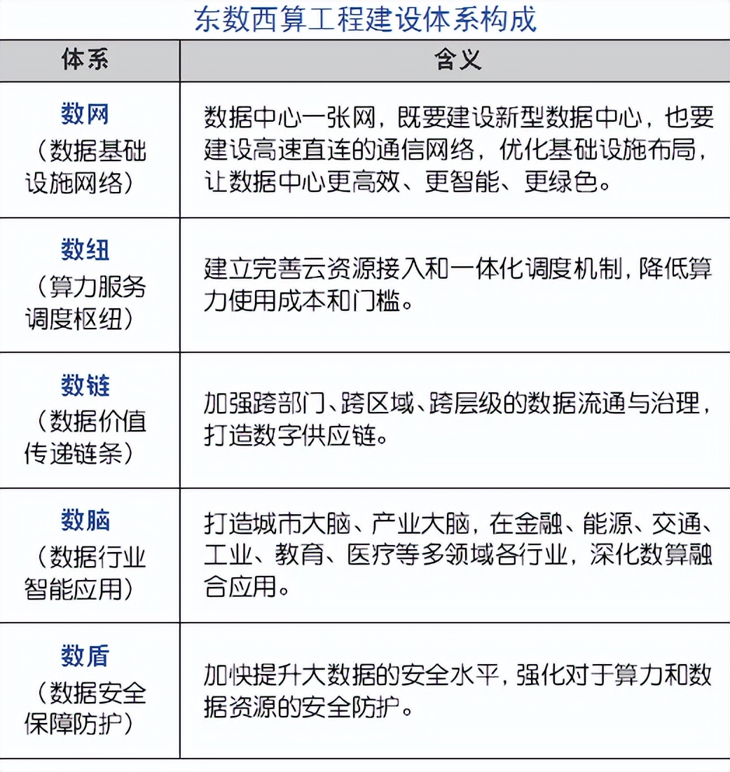
东数西算工程构成
东数西算工程由“数网、数纽、数链、数脑、数盾”5个维度(“5数”)构成,将“数据中心+网络+云+大数据+人工智能+安全”融为一体,构建的全国一体化数据中心体系。“5数”有机链接、深度融合,将形成前所未有的数据生产力,让东数西算工程充分发挥数据这一重要生产要素对经济社会发展的驱动引擎作用。


东数西算工程层级构成示意图
可以看出, 数网和数纽 是东数西算的基础设施,是工程底座,是当前重点推进的工作。
当前建成8枢纽10集群
2022年2月,国家发改委、中央网信办、工业和信息化部、国家能源局,联合启动了东数西算,在京津冀、长三角、粤港澳大湾区、成渝、内蒙古、贵州、甘肃、宁夏等8地启动建设国家算力枢纽节点,设立10个国家数据中心集群,构建全国一体化数据中心体系。看下图。

8个枢纽10个集群
8个枢纽包括最发达地区京津冀、长三角、粤港澳3大核心枢纽,内蒙古、宁夏、甘肃、成渝、贵州为5大一级枢纽。
粤港澳地区的数据主要在贵州的贵安集群(位于贵安新区)进行计算。
需克服的瓶颈
大多适合处理“冷数据”
当前适合转移到西部处理的数据一般是对时延要求不高的“冷数据”,如后台加工、离线分析、存储备份等数据。
而对网络时延要求较高的“热数据”,如人工智能、视频会议等数据,还得留在东部做计算分析。如果非要把一些东部地区的“热数据”传到西部去处理,稍有延迟都会影响用户体验,应用并不现实。
因此,常用的、需要复杂处理的“热数据当前”无法“西算”,能拿到西部的“冷数据”往往只是存在那里。如此,“东数西算”从某种意义上讲变成了“东数西存”。这是当前传输环节制约而造成的一种较大的瓶颈。

如何克服这瓶颈,阿里云创始人王坚院士提出,使用云计算技术,在几千公里外也可以进行管理,真正的云计算让东部和西部的差别变得相对不重要。云计算技术一个很重要的应用就是不受地域限制,可以把延迟控制在一个用户可以接受的范围。
举例来说,东部的一个用户在淘宝上买东西,传统来讲数据会记录在东部,但使用飞天平台的云计算系统,服务就可以在西部提供,这样数据才会留在西部,否则“东数西算”就只能是“东数西存”。因此,大力发展云计算技术,可以解决冷数据热处理瓶颈。

不会用
一方面是企业用不会用。现在很多企业有数据,但是并没有很好利用,甚至即便建立了枢纽有了算力,也不会用,导致建完了数据中心也不能充分发挥效益。
另一方面是政府不会用。部分政府现在急功近利脱离实际要就近上马建设数据中心,造成重复建设的浪费,而不是充分利用国家顶层设计的现有数据中心,归根结底还是不会用国家现有数据基础设施。
总的来说,东数西算不仅是简单的算力布局、网络布局、数据布局,更是生态布局。随着数字智能技术的不断发展进步,东数西算的应用潜力将不断释放,应用前景无限可期。 当万事万物都离不开算力时,一个崭新的算力经济时代正在到来。

(创作不容易,喜欢请点赞)