概述
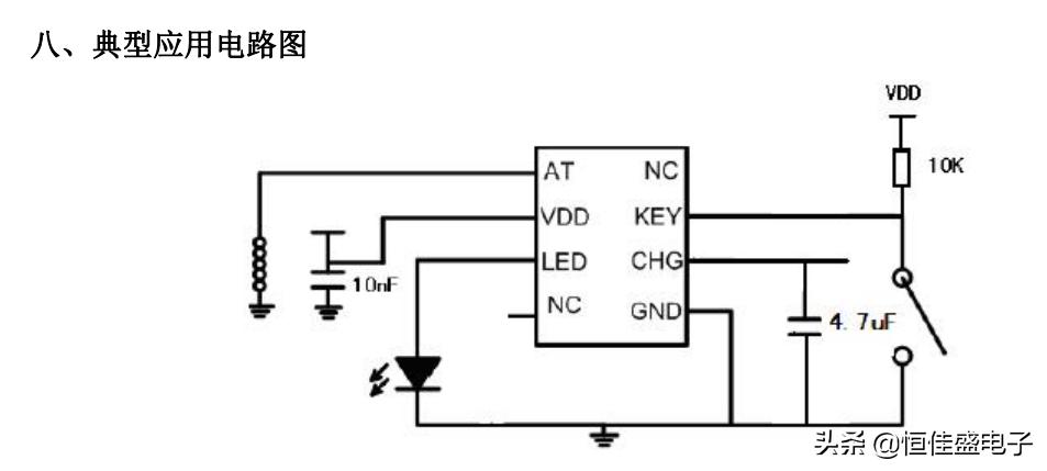
FM090A工作状态稳定,并带有发热丝短路保护功能,在负载电阻小于0.8Ohm时输出截止;省电模式下静态电流小于5uA,而吸烟时雾化片的电流大于3A;同时该芯片具有可视化的LED工作指示功能;充电性能优越,具有完善的电池保护功能;该芯片采用ASIC设计,不会有目前的MCU方案的死机现象,也不会出现因低于临界电压而引起的芯片无法复位现象。当锂电池充电电压<2.7V时为涓流充电,可确保不损坏电池,确保安全;充至2.7V以上时,开始大电流充电,当电压接近4.2V时,充电电流逐步下降。充电电压检测误差可做到1%以内。外围应用电路简单。IC内集成稳压管,加工方便、降低损耗;采用SOP-8封装,体积小。

特点
- 省电模式下,静态电流小(<5uA)
- 内含短路保护功能(SCP)
- 内含欠压保护功能(UVLO)
- 内含过热保护功能(OTP)
- 完善的LED工作指示功能
- 增加独立的充电端口,充电时也能点烟
- 充电电压检测误差精度高(1%以内)
- 充电过程涓流充电,恒流充电,恒压充电的切换,确保充电过程中电池的安全
- 系统外围应用电路简单,成本低
- 采用ASIC设计
产品应用
- 电子点烟器



功能描述
FM090A是一款高集成度的高性能的应用于电子香烟的控制芯片,不同于以往的MCU方案,该芯片采用ASIC设计,不会发生死机现象,也不会出现因低于临界电压而引起的芯片无法复位的现象。该IC内部集成有MOS管及稳压管,制作方便,功率损耗低,而且外围元件极少,仅需要一颗LED灯和一颗电容即可,系统成本低。该电路的功能模块由基准源BG、偏置电流I_BIAS、振荡器OSC、低压检测电路、数字逻辑控制电路、LED指示灯驱动电路、内置功率管的驱动以及充电模块组成。其主要功能特点如下所示:
- 低的静态工作电流(<5uA)
- 芯片内部集成按键触发方式,方便应用。
- 充电性能优越,充电过程安全,有过充保护,低压涓流充电以及充满电LED闪灯提示。
- 保护控制模块
该芯片内部还集成有欠压保护模块(UVLO),用于检测系统的电池的供电电压,当工作电压低于3V时,UVLO输出使能有效;短路保护模块(SCP),用以指示雾化丝的负载电阻小于1Ohm的情况;过温保护模块(OTP),用于控制系统的工作温度,防止系统过热,减少芯片使用寿命。



深圳市恒佳盛电子有限公司成立于2004年08月01日,一直专注于电源管理IC和MOS管