大学选专业是家长和考生必须面对的一道选择题,考生们大多基于兴趣和专业介绍来判断选择,家长们则更多的会考量到孩子的考研、出国、就业等发展,因此才需要更多的资讯帮助选择专业。本文综合了理科生专业的多重因素予以归纳,供参考。理科生的专业特点
理科生从刚开始分科的时候,就确定了走的是技术路线,理科生凭借强大的逻辑思维能力,往往能强占技术致高点和高薪技术职位,但是理科可学习的技术种类太多,专业分类也远远超过文科。

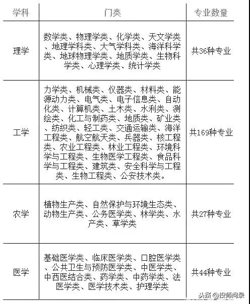
理科可以选择的四个门类专业的大致范围
有句俗话叫做:“学好数理化,走遍天下都不怕”,可见理科学生的社会评价很高。为什么市场对于理科学生有偏爱,首先理科学生所从事的专业都是高端产业或是技术型领域。其次理科学生的逻辑思维能力较强,接受新思想新技术理解能力迅速。最后理科学生的专业多半是市场人才缺口巨大的高危行业。所以说理科学生既面临着机遇,又充满了挑战。
理科生选择什么专业好就业?
本文整理理科生“就业之王”专业,除此之外还有很多热门专业,就业也非常不错,总体来讲,不论是哪个专业,好好学习将来的就业都不会太差。
1、电气工程及其自动化
专业介绍:本专业培养能够从事与电气工程有关的系统运行、自动控制、电力电子技术、信息处理、试验分析、研制开发、经济管理以及计算机应用等领域工作的宽口径“复合型”高级工程技术人才。
就业前景:毕业后可在电厂、电站、电业局、电厂、电力科研院所、电力规划设计院、自动化高新技术公司、各地电力公司、非电力企业动力部门工作。可在电力系统自动化、计算机应用技术、农业电气化与自动化等主要专业方向深造。
推荐院校:清华大学、浙江大学、北京航空航天大学、天津大学、西安交通大学、哈尔滨工业大学、哈尔滨理工大学。
优势推荐:实力与就业非常好且在各省录取分数并不高的哈尔滨理工大学,在雷清泉院士的带领下,其电气工程及其自动化专业的高电压与绝缘技术成为了我国唯一的国家二级重点学科,尽管该校不是211、985工程院校,但该专业就业率却在98%以上,建议物理好的学生报考该专业。
当前形势下,考生不能只盲目追逐985、211工程,好专业才容易有好前途,建议就业好的普通院校要优先于排名靠后的211工程院校。
2、机械工程及自动化专业
专业介绍:本专业培养能在工业生产第一线从事机械工程及自动化领域的设计制造、科技开发、应用研究、运行管理和市场营销等方面工作的宽口径、通识型高级工程技术人才。
就业前景:可在机械、电子、冶金、石油化工、航空航天、兵工等领域的企事业单位从事生产技术、研究开发、工程建设、行政管理及教育工作等。机械工程及其自动化专业是集机械、电子、信息技术为一体的综合性专业,知识结构先进,适应面宽广,发展潜力大,是一个发展迅速、需求巨大的热门专业。
推荐院校:西北工业大学、大连理工大学、东北大学、浙江大学、燕山大学。
优势推荐:国家一级重点学科的唯一普通高校燕山大学,原名东北重型机械学院,机械专业历史久远,学科发展强劲。
3、计算机科学与技术
该专业适应了当今互联网时代的需求,重新走向了就业率上升道路,据2016年2月信息时报讯,从广东省的中山大学专业就业上看,计算机类及软件类摘得头筹,本科毕业生转正月收入达到7769元。此外,计算机科学与技术、网络工程、软件工程均远超毕业生的平均收入。
专业介绍:培养能在科研部门、教育单位、企业、事业、技术和行政管理部门等单位从事计算机教学、科学研究和应用的计算机科学与技术学科的高级专门科学技术人才。
就业去向:计算机科学与技术类专业的毕业生适合到各系统或行业的相关部门从事软件开发、经营和维护,也可从事教学、科研和技术工作。
推荐院校:清华大学、北京理工大学、吉林大学、*京大南**学、南开大学、天津大学、哈尔滨工业大学、北京航空航天大学、中山大学、华南理工大学。
建议数学好的一本以上学生积极报考,低分的学生学计算机由于不容易学到过硬的本领,谨慎选择,低分学生可以选择软件工程。
4、通信工程
专业介绍:本专业培养掌握光波、无线、多媒体通讯技术、通讯系统和通讯网等方面知识,能在通信领域从事研究、设计、制造、运营及从事通讯技术开发与应用、管理与决策的高级工程技术人才。
就业去向:适合邮电部所属各邮电管理局及公司从事科研、技术开发、经营及管理工作,也可到*队军**、铁路、电力等部门从事相应的工作。
推荐院校:“两电一邮”的电子科技大学、北京邮电大学、西安电子科技大学。
理科生的就业现状
近年来高校招生人数的不断增长,高校毕业生也在持续增加,使得很多理工科专业岗位的需求正在向“日趋饱和”的方向发展,因此,就业前景也不容乐观。再加上近年来海归人数的不断增多,更加剧了就业压力。
面对这样的状况,理科生们要想在本科毕业时顺利地就业,就一定要弄清楚什么才是自己的核心竞争力。
理科生最青睐的考研专业
与文科生相比,理科生可选报的专业可谓百花齐放,门类众多,下面华夏高考网为大家整理了理科生最青睐的10大考研专业,如果今后有考研打算的童鞋,不妨报考这些专业:
NO.1 计算机科学与技术
青睐指数:★★★★★
毕业生/年:100000人以上
1.报考这个专业的考生需要活跃的逻辑思维能力,所以它最适合数学成绩好的考生报考。
2.该专业也可以授予理学学士学位。与计算机相关的职业,基本上都属于“年轻人的事业”,从事此类工作着实累人,熬夜加班是常有的事,而且淘汰率极高。
NO.2 机械设计制造及其自动化
青睐指数:★★★★☆
毕业生/年:80000—100000人
1.数学、物理成绩较好,喜欢动手操作的考生适宜报考。
2.几乎所有的理工类院校都开设了此专业,堪称“招生大户”。不过,不同类型的理工院校研究的专业方向都有很大差别,比如交通类院校研究的重点可能是起重运输机械方向,电子类院校研究的重点可能是电子制造技术方向,而传统的工科院校研究的重点则多是智能机电控制方向或模具设计制造方向等等。
NO.3 电气工程及其自动化
青睐指数:★★★★☆
毕业生/年:30000—50000人
1.电气工程及其自动化专业对广大考生有很强的吸引力,属于热门专业,高考录取分数线往往要比其他专业方向高许多。
2.考生需要具有扎实的数学、物理基础和一定的动手操作能力。
NO.4 通信工程
青睐指数:★★★★★
毕业生/年:30000—50000人
1.通信工程专业跨电子、计算机两个专业,所修课程兼有两者的特点,考生需要有较好的数学、物理基础以及较强的动手应用能力。
2.有较强的逻辑思维能力,理解力强、善于分析的同学适宜报考该专业。
NO.5 电子信息工程
青睐指数:★★★★★
毕业生/年:80000—100000人
1.数学、物理成绩较好,喜欢动手操作的考生适宜报考。
2.该专业也可以授予理学学士学位。
NO.6 车辆工程
青睐指数:★★★★☆
毕业生/年:10000—20000人
1.车辆工程专业原来的名称叫“汽车工程”,全国大约有40余所高校开设。
2.该专业在不同院校有不同研究方向,其中“汽车造型与车身设计”方向,需要考生有一定的美学设计基础。一些院校招收该专业方向学生时还允许有相关特长的考生在报考材料里附送原创美术作品,以供录取时参考。
NO.7 土木工程
青睐指数:★★★★★
毕业生/年:80000—100000人
1.土木工程专业需要长年工作在室外,是个比较辛苦的行业,报考者要有心理准备。
2.建筑学专业与土木工程专业的区别:前者侧重的是建筑设计,后者是在建筑师把造型设计好后,研究怎么实施它。
NO.8 生物科学
青睐指数:★★★★☆
毕业生/年:10000—20000人
1.国内各高校已完善至生物科学的所有分支,有的院校以生化、植物为主;有的以微生物学为主;有的是由制糖、发酵发展而来;有的则侧重于生理、人体学。虽然同在生物科学这一蓝天下,但具体的内容却有很大的差别,各有千秋。
2.生物科学课业繁重,有大量的实验等着你去做。报考本专业的学生,既要有扎实的化学、数学基础,还要有很强的动手能力。
NO.9 交通运输
青睐指数:★★★★☆
毕业生/年:8000—10000人
1.该专业对考生数学、物理等科目有较高要求。学习者需要有系统、动态分析复杂问题的能力,同时还必须具备很强的实际问题分析能力和应变能力。
2.有的学校按大类招生,大三时再分出交通运输和交通工程两个专业。交通运输研究的是如何“使用交通”,交通工程研究的是如何“管理交通”。
NO.10 软件工程
青睐指数:★★★★★
毕业生/年:50000—60000人
1.软件工程师是对应用软件创造软件的人们的统称,软件工程师按照所处的领域不同可以分为系统分析员,软件设计师,系统架构师,程序员,测试员等等。人们也常常用程序员来泛指各种软件工程师。
2.由于需要大量时间上机实习,该专业学费收取往往高于一般本科专业。多数院校每年学费平均超过一万元,如果是中外合办专业,费用会更高。软件工程专业不菲的学费和难度颇大的课程依然挡不住同学们报考的热情,该专业已经晋升为最被看好的计算机专业之一。
理科生出国留学选什么专业好
一般情况下,国内理科生出国留学有一定的优势。计算机专业(工科)、化工专业、土木工程类专业、金融财会类(商科)都是不错的选择,毕业后比较好就业,但竞争也比较大。总体上,有实用技术能力的专业,就业率都比较高。
理科学生申请出国容易拿到奖学金,但这还取决于申请者在科研、社会经历等各方面的努力。牙医学、金融学、计算机科学等是奖学金申请竞争相当激烈的专业,而数学、统计学、基础化学、天文学、农业科学等是奖学金申请竞争相对较弱的专业。
综上所述,理科生出国留学,在选择专业方面,还需要考虑清楚,尽量选择那些容易出国并拿到奖学金的专业,并在大学阶段有针对性地努力。