
文/编辑叨叨小科

葛根素 是一种生物活性成分,是从葛根中分离得到的最丰富的次级代谢产物。
它的生物合成通过苯丙素途径和异黄酮途径进行,其中涉及9种关键酶。而 R2R3-MYB转录因子 则调节各种植物的次级代谢、胁迫反应和发育。

这些结构基因的表达受不同植物组织*特中**定PtR2R3-MYB基因的控制,然而,PtR2R3-MYB基因如何调控葛根素生物合成中的结构基因仍不清楚,葛根中参与葛根素生物合成和激素反应的PtR2R3-MYB基因。
葛根素被归类为异黄酮,由L-苯丙氨酸通过苯丙氨酸解氨酶(PAL)、肉桂酸4-羟化酶(C4H)、4-香豆酸辅酶A连接酶(4CL)、查尔酮合酶(CHS)催化的一系列反应生物合成。

苯丙烷途径中的查尔酮异构酶(CHI)、查尔酮还原酶(CHR)和异黄酮途径中的2-羟基异黄酮(IFS)、2-羟基异黄酮脱水酶(HID)、UDP-葡萄糖基转移酶(UGT)。在转录水平上, 异黄酮的生物合成主要受结构基因(SG)和转录因子(TF)的调控。

MYB是高等植物中的一个 大转录因子家族 ,根据高度保守的N端MYBDNA结合域重复数目可分为1R-MYB、R2R3-MYB、3R-MYB和4R-MYB亚家族。
R2R3-MYBTF调节次级代谢,并已被证明是调节类黄酮生物合成的关键因素。

拟南芥*共中**有126个R2R3-MYBs根据DNA结合结构域和氨基酸基序的保守性分为25个亚家族,其中亚家族S3、S4、S5、S6、S7和S13参与苯丙素的调控途径。
在与P.thomsonii近缘的大豆中, GmMYB176 , GmMYBJ3 , GmMYB29通过调节SGs的表达介导异黄酮的生物合成。PlMYB1在拟南芥中的过度表达通过激活 AtDFR、AtANR和AtANS基因 显著增加了叶子中花青素和种子中原花青素的积累。

MYB通过介导次级代谢产物的生物合成和积累参与非生物胁迫反应。PcMYB10 - PcMYC2分子复合物可能参与调控茉莉酸甲酯(MeJA)诱导的梨愈伤组织转录水平的类黄酮生物合成。
不同浓度的MeJA处理后的P.lobata愈伤组织细胞悬液中的葛根素含量也明显升高,最高可达 25倍 。Li等人的研究。

此次实验也证实了,葛根素含量在24h和48h在P.lobata中增加MeJA处理后的细胞悬浮培养。黄酮类化合物具有很强的抗氧化活性,可以帮助植物消除活性氧。
外源性GSH是一种减少氧化应激的抗氧化分子,可增加玉米中类黄酮相关代谢物的含量。GSH诱导的Cd耐受性增强与番茄中MYB1TF-AIM1和R2R3-MYBTF-AN2等几种转录因子转录物的上调密切相关。

尽管对高等植物中的MYB基因已有广泛的研究,但几乎没有关于P.thomsonii的MYB基因研究的报道。共鉴定出209个PtR2R3-MYB基因。
为了挖掘PtR2R3-MYB基因和SGs与葛根素生物合成的联系,我们通过RNA-seq和qRT-PCR分析了葛根素含量和PtR2R3-MYB基因表达模式与葛根素生物合成SGs之间的相关性。

根据蛋白质家族数据库,P.thomsonii基因组包含 436个编码MYB蛋白的CDS序列 ,分为4个类别,包括206个1R-MYB、220个R2R3-MYB、8个3R-MYB、2个4R-MYB(表S 1 ). 去除冗余后,得到209个PtR2R3-MYBCDS序列。
通过多序列比对,共鉴定出209个PtR2R3-MYB基因,我们根据它们在染色体上的位置分别 命名为PtMYB001_c1至PtMYB155。

对于P.thomsonii中的R2R3-MYB基因,我们发现67.74%有一个拷贝,30.32%有两个拷贝,只有PtMYB028和PtMYB127有3个拷贝,PtMYB125有4个拷贝。
详细分析总结了PtR2R3-MYB基因的基本信息,包括其蛋白序列长度、MW、pI、亚细胞定位等。PtR2R3-MYB蛋白序列长度为 182~1686个氨基酸 ,分子量为20.87kDa(PtMYB119)~183.21kDa(PtMYB015)。

此外,理论等电点(pI)的范围为4.67( PtMYB005 )至9.72( PtMYB121 )。表S2中详细列出了一些其他参数,例如不稳定指数、脂肪族指数和亲水性总平均值。
亚细胞定位预测显示所有PtR2R3-MYB蛋白均定位于细胞核.,结果还表明一些PtR2R3-MYB可能是双定位的。

thomsonii中R2R3-MYB基因的系统发育树和组分类
为了解系统发育关系并探索R2R3-MYB基因的潜在分子功能,实验全部使用来自P.thomsonii的所有R2R3-MYB全长蛋白质序列(155个基因,多拷贝基因仅使用一个序列进行分析)和A.拟南芥(126个基因)。
这155个PtR2R3-MYB基因根据树的拓扑结构和AtMYB超家族的分类分为34个亚家族(S1~S34)。S5和S14有12名成员,是最大的组,而S12有0名成员,是最小的组。

葛根素含量及PtR2R3-MYB基因在葛根不同组织和品种间的表达模式
葛根素是红叶草的主要活性成分,具有很高的药用价值。因此,我们采用 HPLC 测定了ZG11、ZG19和ZG39中新鲜和干燥的根、茎和叶样品中的葛根素含量。
新鲜样品和干燥样品中葛根素含量的变化趋势较为一致。不同组织中,ZG11、ZG39和ZG19中葛根素含量的变化趋势相同,即ZG19>ZG39>ZG11。同一品种中,根中葛根素含量大于叶,低于茎。

葛根素生物合成在转录水平的调控可能受一系列转录因子的调控,尤其是那些R2R3-MYB基因。ZG19和ZG39根、茎、叶的转录组数据用于研究PtR2R3-MYB基因的表达谱。

这些表达模式结果清楚地表明,这些基因可能在不同的组织和品种中具有不同的作用。根据基因在不同品种和组织中的不同转录模式,这些基因被分为 八个表达簇 。簇1中的11个基因在ZG19中的表达高于ZG39,而簇7中的17个基因表达水平在ZG19中的表达低于ZG39。
簇2和簇8中的基因分别主要在根和茎中表达。簇3、簇4和簇5中的基因分别主要在ZG19叶、ZG39根和ZG39叶中表达。簇6中的42个基因在叶子中表达最高,在根中观察到较低水平。

通过Spearman相关系数分析,我们发现葛根素含量分别与PtR2R3-MYB簇5和8成员的表达水平呈负相关和正相关,表明这些成员可能有助于葛根素的生物合成。
值得注意的是,S5、S6、S7、S8、S23和S31亚家族成员的表达水平与葛根素含量显着相关。

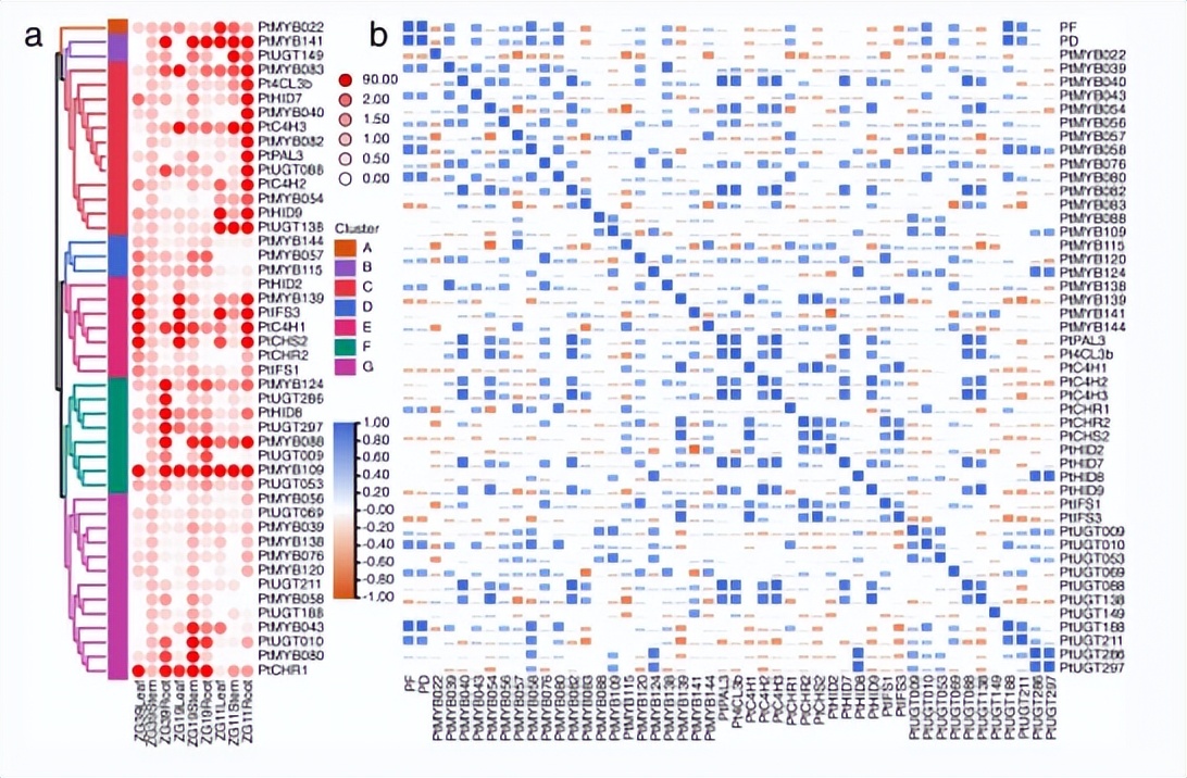
根据基因组注释文件识别的参与葛根素生物合成的482个SG的表达模式。在基因表达水平和葛根素含量之间具有显着相关性的PtR2R3-MYB基因和SG ,以在 ZG11 、ZG19和ZG39的根、茎和叶中执行qRT-PCR验证的转录组数据。

46个基因通过Pearson距离的平均法被分成7个簇。PtMYB022簇A中的3个基因在ZG11中高表达,相比之下,簇D中的3个基因低表达。簇B(2)和簇F(8)中的基因分别在叶中不表达和在根中高表达。
C簇中的12个基因主要在ZG11的根部高表达。E簇基因在ZG39和ZG19主要在叶片中表达,而在ZG11的叶片和根中高表达。 G簇的13个基因主要在茎中高表达。

葛根素含量与PtR2R3-MYB基因和SGs表达模式的相关性,聚类A中PtMYB022的表达模式与ZG19中的葛根素含量显着相关。
簇B和D中的基因分别与ZG11中的葛根素含量呈正相关和负相关,簇C的基因在ZG39和ZG19中表现出与葛根素含量的明显相关性。E簇基因表达量与同一品种根、茎、叶中葛根素含量相关,与品种间葛根素含量无关。

相关性分析结果显示,9个样品中簇G基因表达水平与葛根素含量呈正相关,表明这些基因可能参与了不同组织间葛根素合成的调控和品种。
为了确定PtR2R3-MYBs的下游靶标,我们分析了PtR2R3-MYBs和SGs在ZG11中各种组织中以及在GSH和MeJA处理下根部的 表达水平相关性。

我们发现大多数基因与PtMYB083的表达模式相关( r >0.75),包括PtPAL3、PtCHR2、PtHID9、PtUGT138,推测这些基因是PtMYB083的假定下游靶标。
PtUGT297和PtUGT297分别是PtMYB139和PtMYB080、PtMYB141的假定下游目标。基于表达谱,PtUGT286受PtMYB080正调节,但受PtMYB076和PtMYB115负调节。

PtR2R3-MYB基因在葛根素生物合成中起着至关重要的作用
葛根素含量是葛根的重要药用指标,通常含量较低,ZG39的葛根素含量高于ZG11但低于ZG19。不同品种间葛根素浓度差异较大, 表明品种选择是优化葛根素浓度的关键参数 。

代谢组学研究还表明,与幼龄期的叶相比,葛根素主要在P.lotaba根和茎中积累,成熟根中的积累高于 幼根 。
成熟的茎和根比成熟的叶子含有更多的葛根素,并且茎比根大。葛根素主要存在于植物的韧皮部和木质部P.lotaba [ 7 ]。根和茎富含木质部和韧皮部,这可能导致茎和根中的葛根素含量相对于叶子更丰富。

葛根素在不同组织和品种中分布的原因与参与黄酮类代谢的酶含量和活性有关。因此,更全面地了解SG和TF基因调控的分子机制对于描述这些酶介导的葛根素生物合成具有重要意义。转录因子通过调节植物中的基因表达参与黄酮类化合物的生物合成过程。
众所周知,R2R3-MYB基因广泛参与大量的生物过程,尤其是参与次级代谢的调控。包括PtR2R3-MYB蛋白和AtR2R3-MYB蛋白的系统发育树清楚地表明这些基因可分为 34个亚家族 。基因测序和结构分析的结果进一步支持了这种分类。

PtR2R3-tMYB的S5、S6、S7亚家族成员的基因表达模式与葛根素合成显着相关,这与AtR2R3-MYB的S5、S6、S7亚家族成员的调控功能一致。苯丙烷途径。

结论
这次研究,我们共鉴定出 209个PtR2R3-MYB基因 ,而且,我们还进行了理化特性、亚细胞定位、基因结构、保守基序、染色体位置、系统发育关系。
通过RNA-seq和qRT-PCR确定了PtR2R3-MYBs和SGs在不同品种中的组织表达模式以及在MEJA和GSH处理下的表达变化。

分析了调节葛根素生物合成的候选基因的启动子顺式作用元件,揭示了PtR2R3-MYB基因在植物中葛根素生物合成的转录调控和对激素的反应铺平道路。
