同样是财务人员,为啥你做报税工作天天熬夜加班赶工作,而别人朝九晚五下早班?
帮助大家做了以下两点分析: 其一就是工作经验多少的问题,其二就是是否有自己的财务报税工作流程、节奏。工作经验是没有办法短期积累的,只能长期工作慢慢积累;而另一个提高工作效率的办法就是:熟练掌握各种申报流程,毕竟流程化是提高工作效率很好的办法,今天带来作为财务你要知道的:15种申报流程,高效工作必备!

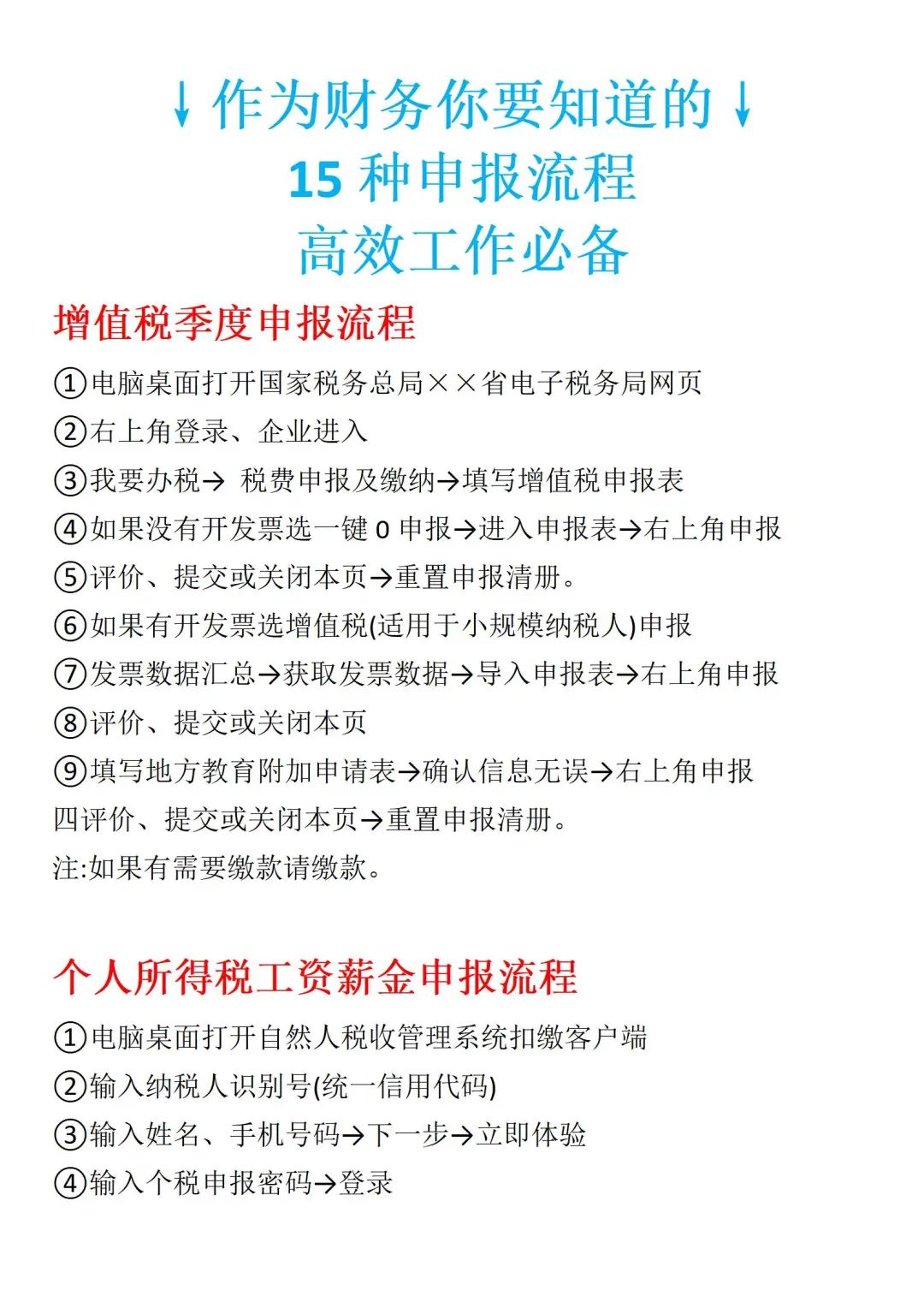
作为财务你要知道的:15种申报流程,高效工作必备







新手会计报税必备干货包

好了,关于15种申报流程及新人会计学报税必备干货资料包,先到这里,完整版看下〇,收好备用,会让你的报税工作又快又轻松。
