2021年下半年,多家大房企暴雷。对买房人来说,风险成为了一个大难题。
据有关统计数据显示, 2021年西安商品房成交均价为14647元/㎡, 而产品方面则以三居产品为主,占比达65%。
目前的西安,一套几百万的新房已成常态,尤其是小年轻,一套房掏空“六个钱包”很常见,如何规避风险,已经成为买房人心中的结。
看点
01
最艰难的一年:仅一成房企达成业绩目标
2021年,房地产市场销售骤然遇冷,融资端口几近枯竭,资金链的紧张几乎前所未有,违约不断,爆雷也不再鲜见。
“活下去”不再是一句口号,而是企业奋斗的目标。
房企销售业绩目标完成度不足100%是市场行情不乐观的直观体现。
据克而瑞数据显示,2021年12月,TOP100房企单月业绩同比降低35.2%,较11月环比增长32.4%。
从累计业绩来看,年内百强房企累计业绩增速持续放缓,截至12月末累计销售操盘金额较2020年同比降低3.5%,规模房企销售增速罕见出现负增长。
销售增速的放缓,也让不少房企年初制定的销售目标似乎成了到不了的远方……
根据《国际金融报》记者统计数据显示, 50家典型房企中仅有5家企业完成销售目标,占比仅1成。
很多房企的日子,并不好过,对于买房人,该怎么选楼盘,才会少“踩雷”呢?
看点
02
买房人新的考量“指标”——开发商财务状况
对于房企来说,2021年是难熬的一年,在“三道红线”下,高周转、高杠杆的快乐日子一去不复返。
大量的房企清理冗余的业务,开始节衣缩食,连房地产龙头企业万科也高喊“活下去,才有更好的未来”。
买房人最怕什么?不就是开发商跑路了,一边苦哈哈的还贷,一边惨兮兮的维权。
所以,这一届买房人们买房时多了一个考量指标,即开发商的财务状况。过去看地段、看品牌、看环境.....现在买房人们还要看开发商的年度财务报表。
买房必看财务报表,这并非耸人听闻,2021年的楼市降温下,开发商违约事件越来越多,他们手中不少项目直接“宕机”。
某地产研究机构的统计数据显示,去年24个样本城市中,延期停工项目近19万套,长沙、重庆、武汉等城市更是停工潮的“重灾区”。
细细对比我们会发现,部分房企销售下跌的轨迹,与开发商公开爆发出流动性危机的时间高度相关。
因此,2022年买房,考核房企的年度财务状况已经是必要选项了。
看点
03
湖南发布房产交易风险11条
其实,关于更好的规避买房风险,官方也给我们做过整理。
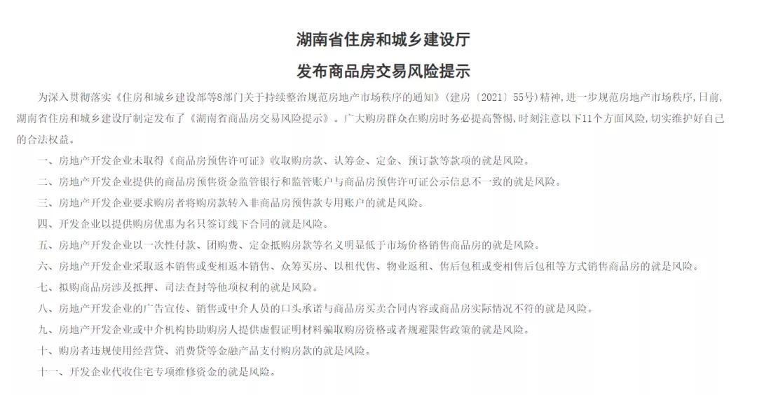
1月4日,湖南省住房城乡建设厅官网发布《商品房交易风险提示》,共特别提出11条涉房地产交易风险提示,利用优惠低价销售、返租、骗取购房资格等上榜。
|
图源:湖南省住房和城乡建设厅官网
|
一、房地产开发企业 未取得《商品房预售许可证》 收取购房款、认筹金、定金、预订款等款项的就是风险。
二、房地产开发企业提供的 商品房预售资金监管银行 和监管账户与商品房 预售许可证公示信息 不一致的就是风险。
三、房地产开发企业要求购房者将 购房款转入非商品房预售款专用账户 的就是风险。
四、开发企业以提供 购房优惠为名只签订线下合同 的就是风险。
五、房地产开发企业以一次性付款、团购费、定金抵购房款等名义 明显低于市场价格销售 商品房的就是风险。
六、房地产开发企业采取返本销售或变相 返本销售、众筹买房、以租代售、物业返租、售后包租或变相售后包租 等方式销售商品房的就是风险。
七、拟购商品房 涉及抵押、司法查封 等他项权利的就是风险。
八、房地产开发企业的广告宣传、销售或中介人员的 口头承诺 与商品房买卖合同内容或商品房 实际情况不符 的就是风险。
九、房地产开发企业或中介机构 协助购房人提供虚*证假**明材料骗取购房资格 或者 规避限售政策 的就是风险。
十、购房者违规使用 经营贷、消费贷 等金融产品支付购房款的就是风险。
十一、开发企业 代收住宅专项维修资金 的就是风险。
看点
04
2022西安买房,几大要点得记住
疫情影响下,2022的西安楼市有些“迟到”,但不会缺席,购房者可提前做好准备。
从去年三次集中土拍成交地块区域分布可见,2022年西安住宅项目主力供应区仍旧集中在 国际港务区、浐灞生态区和高新三期。
价格方面, 根据集中供地限定的毛坯销售均价,高新区毛坯限售均价限价为2.6万元/平米左右,浐灞生态区在1.9万-2.2万元/㎡左右,大明宫限价最高为2.5万元/㎡,国际港务区限价为1.5万-1.8万/㎡左右。
从去年西安摇号盘我们可以看出,一房难求的不仅有均价1.3万/㎡出头的网红盘,也有均价2万+/㎡,甚至3万+/㎡的“硬核”中高端改善盘,这足以证明西安地产市场的购买力。
但不管购买力如何,买房是大事,以下几点我们得记住。
1、看房企是否安全: 全国的房企中, 要看一个房企安不安全,要看它是否踩了三道红线。
“三道红线”分别是:
①剔除预售款后的资产负债率大于70%,即要求:(总负债 - 预收款项)/(总资产 - 预收款项)≤ 70%
②净负债率大于100%,即要求:(有息总负债 - 货币资金)/净资产≤ 100%
③现金短债比小于1,即要求:现金及现金等价物 ≥ 短期债务。
首选,在绿档里的央企、国企等。 央企国企会成为主力军,背后有雄厚的资金支持,几乎不会烂尾,延期交房的可能性都很低。
2、不可盲目从众: 市场火了,跟着陪跑的买房人不在少数;市场凉了,又总会多一些观望着,房住不炒的主基调下,认准自身需求很重要。
3、地段还是很关键: 有能力的买房人一定不要忘记核心区域,即使房价有波动,核心地段总还是“抗打”的。
4、地铁盘更香一些: 尤其是对刚需一族,随着西安城市骨架的不断拉大,上班的通勤时间是不得不重视的一个因素,地铁盘更应该是优选项。
5、老、破、小谨慎入手: 非地段顶级、学区顶级的老破小 ,尽量别碰,*款贷**和后期出手都是个难题。
6、超低价房源要当心: 很多楼盘会释放出折扣,如果出售的“特惠房源”远低于周边项目均价,这种楼盘要千万小心,不要以为是捡了个大便宜,最后才发现是个烫手的山芋。
7、买房越来越需要专业性: 房价不断拔高的当下,没有“专业玩家”的指导或辅助,只凭个人或亲朋好友的建议甚至看了一些报道就匆忙下手,买错的成本就比较大了,如果有可能,咨询一些比较专业的房产人士。
最后,买房抓住时机也很重要,趁着楼市调控期尽快完成房产的优化升级,不失为明智之举。

