开淘宝店铺的商家数不胜数,大家都梦想有一家自己的天猫店铺,但是众所周知天猫店铺的入驻可谓是“难于上青天”那么今天小编就给大家带来了一个好消息:天猫要有试营入驻了,具体规则是什么?怎么入驻?小编带大家了解下

此前,天猫官网发布“天猫商家入驻规则调整公示”,自4月19日起,天猫将在部分类目中开始正式推广“试运营入驻”。
商家申请试运营开店,需要通过7个月(分四个阶段)的试运营能力考核之后,才可以成为正式天猫店旗舰店:
第一阶段:考核累计30天的店铺月店均;
第二阶段:考核累计90天的店铺月店均;
第三阶段:考核累计150天的店铺月店均;
第四阶段:考核累计210天的店铺月店均或第180天至210天的店铺销售额
完成后自动升为天猫旗舰店
之前,商家入驻天猫需要通过四轮流程才可以。现在流程没有那么繁琐了,具体流程看下图:

但是商家申请天猫试入驻并不是申请就可以通过的,天猫也是对于商家有一定的要求与考核的,主要考核:店铺销售额,商标体验,用户评分,物流,这四个方面
商家在哪里申请天猫试运营期?流程是什么?
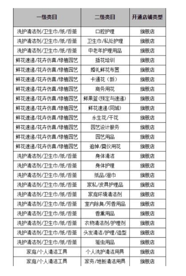
登录“天猫商家入驻”→“立即入驻”→“提交入驻申请”→“选择类目”→“申请试运营”点击去“申请”即可,这里需要注意仅适用可试营入驻的类目。具体类目如下:

以上就是天猫试营入驻的具体规则以及怎么入驻的全部内容了,有意向入驻天猫的商家赶紧去准备吧