大学上财务分析这堂课时老师就说过,想做高级会计最先要掌握的就是财务分析,只会算数但看不懂数字背后的含义,那就永远只能做底层财务。
正式参加工作发现的确如此,有些会计在单位待了五六年但依旧拿四五千的工资,每天做着日复一日的工作,有些会计工作个两三年就能把公司账务摸清,开始做管理做财务指导。
这两部分人之间最大的不同在于,前者永远拘泥于账面上的数字,不做深入思考,而后者更注重逻辑推理、做具体分析,从财报数字中帮企业找问题。
今天小编总结了【245个财务分析指标】、【财务分析常用方法】,有需要的朋友可以看一看。
财务分析常用的方法
一、 比较分析法
- 以计划为标准
- 以历史为标准
- 以同行业为标准

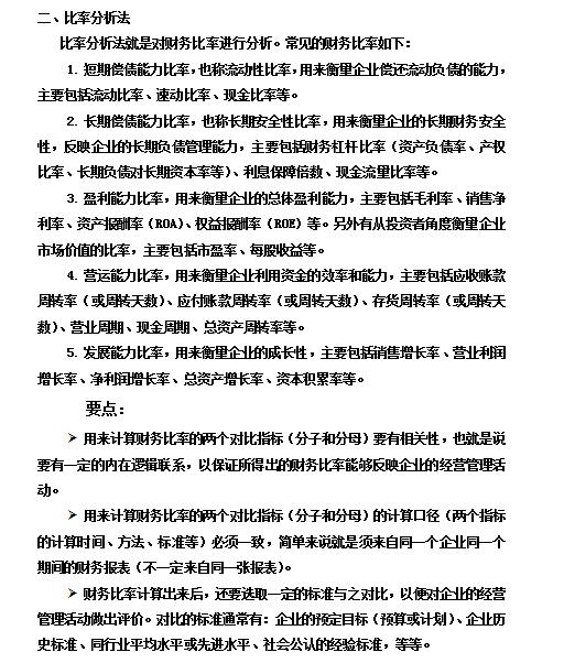
二、 比率分析法
- 短期偿债能力比率
- 长期偿债能力比率
- 盈利能力比率
- 营运能力比率
- 发展能力比率

三、 趋势分析法
- 定基百分比分析
- 环比百分比分析
- 结构百分比分析
- 趋势报表分析

四、 因素分析法
五、 综合分析法——杜邦财务分析模型
其中小企业常用的是:比较分析法、比率分析法、趋势分析法、因素分析法,可以采用其中一种,也可以根据实际情况同时采用几种进行综合分析。
财务分析指标与计算方式
1.变现能力比率

2.资产管理比率


3.负债比率


4.盈利能力比率


5.现金流量流动分析

6.获取现金的能力

财务分析模板



篇幅有限就先给大家展示到这里,希望有所帮助。
