北京中关村科技发展(控股)股份有限公司(以下简称“中关村”或“公司”)2月8日发布公告称,公司收到深交所关注函。关注函要求中关村说明将国美控股和国美电器认定为一致行动人的合理性,公司实际控制人是否发生变更。关注函还要求中关村结合控股股东及其一致行动人股份冻结、轮候冻结等受限情况,进一步说明对公司控制权稳定性的影响,以及公司及控股股东拟采取的解决股份冻结的具体措施。
关注函称,2023年2月3日,中关村披露《关于实际控制*权人**益变动的提示性公告》称,由于国美零售控股有限公司(以下简称“国美零售”)已无控股股东,中关村实际控制人黄光裕对国美零售全资附属公司国美电器有限公司(以下简称“国美电器”)不再构成间接控制关系,黄光裕间接持有的中关村股份比例减少7.37%;鉴于国美电器与中关村控股股东国美控股集团有限公司(以下简称“国美控股”)仍为一致行动人,本次权益变动不会导致中关村控制权发生变化。同日,中关村披露《关于控股股东一致行动人部分股份被轮候冻结的公告》显示,中关村控股股东国美控股及其一致行动人国美电器累计被司法冻结股份分别占其持有中关村股份的48.89%、90.09%。
深交所对此表示关注,请中关村就以下事项进行核实并作出书面说明:
一、请中关村结合国美零售控制权变化情况,按照《上市公司收购管理办法》第八十三条规定的具体情形,详细说明中关村将国美控股和国美电器认定为一致行动人的合理性,中关村实际控制人是否发生变更。
二、请中关村结合控股股东及其一致行动人股份冻结、轮候冻结等受限情况,进一步说明对中关村控制权稳定性的影响,以及中关村及控股股东拟采取的解决股份冻结的具体措施。
三、是否存在其他应说明的事项。
深交所对此表示关注。请中关村就上述问题做出书面说明,在2023年2月10日前将有关说明材料报送深交所并对外披露,同时抄送派出机构。

深交所关注函截图
近日,国美系A股上市公司中关村公告,国美零售已无控股股东,黄光裕对国美电器不再构成间接控制关系的消息持续引发关注。对此,国美方面2月6日表示,大股东黄光裕持有国美零售股份比例当前低于30%,故上市公司暂无控股股东。大股东对国美未来发展充满信心,正在通过无息免抵押借款等措施充盈现金流。特别股东大会计划已公告,债务资本化议案一旦获得通过,大股东持股比例将提升,并恢复至20%-30%之间。
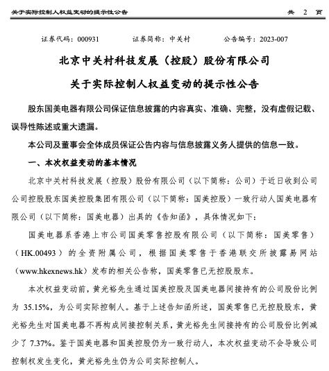
中关村2月3日晚公告,近日收到控股股东国美控股一致行动人国美电器出具的《告知函》称,国美电器系国美零售全资附属公司,根据国美零售于香港联交所披露易网站发布的相关公告称,国美零售已无控股股东。但国美零售无控股股东不会导致中关村实控人发生变化。
本次权益变动前,黄光裕通过国美控股及国美电器间接持有的公司股份比例为35.15%,为公司实际控制人。基于上述告知函所述,国美零售已无控股股东,黄光裕对国美电器不再构成间接控制关系,黄光裕间接持有的公司股份比例减少了7.37%。但鉴于国美电器和国美控股仍为一致行动人,本次权益变动不会导致公司控制权发生变化,黄光裕仍为公司实际控制人。
股权示意图显示,本次权益变动前,黄光裕对国美电器持股57.13%;变动后,黄光裕对国美电器持股10.79%。根据港交所的最新披露,黄氏夫妇目前持股比例为30.85%。

中关村公告截图
读创财经综合
审读:谭录岗