做抖音小店,一定要会做商品卡流量。
平台现在很重视商品卡流量,最近新出的“商品卡免佣”活动,就是平台对商品卡流量的扶持。
抖音小店商品卡流量就是不通过直播间、短视频的流量来源,跟淘宝的免费流量类似。
流量入口有很多,包括: 抖音商城,抖音搜索,猜你喜欢推荐,购后页面等等。
但最主要的其实还是搜索和推荐。

商品卡流量的 核心就是产品 ,产品运营得好,新店也能通过纯商品卡流量起店。
如果你想要商品卡流量,做好以下几个点。
1、看后搜选品
这种选品方法,不用直播,不用发短视频,就可以截流热门视频的流量,给自己的抖音小店带来免费流量。

在抖店-电商罗盘-行业排行榜,找到这个 看后搜视频榜。

以其中一个视频为例,用抖音app扫码,获取这个视频信息,选同款商品上架。

2、商品标题的优化要做好
因为用户搜索商品,搜的就是商品关键词,所以你的抖店商品关键词非常重要。
(1)30个字尽量写满:抖店商品标题支持30个汉字,充分运营提升搜索流量。

(2)前23个字突出重点:用户搜索到的商品标题只会展示23个字,所以核心关键词、产品特点、利益点、活动等放在标题前面部分。
(3)标题要表述清晰通顺,不要蹭跟商品无关的词,以免影响转化率反而降低权重。
(4)不要堆砌标题,标题中的产品词、品牌词只有1个,属性词建议不超过3个,营销词建议最多1个。
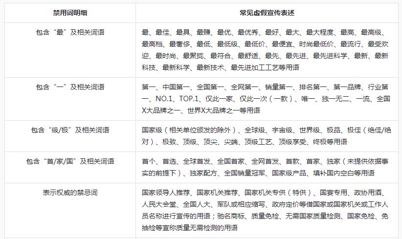
(5)禁用极限词、对比词、侵权品牌词(例如,第一、最,比xx便宜,米老鼠、迪士尼)

3、做好商品主图
首图主要会影响商品点击率。其余4张主图会影响商品转化率。
另外,商品主图优化好,能够提升进入抖音商城几率,获得免费流量推荐;好的主图能提高基础分;主图做的好,能够提升体验分。
抖店商品主图优化方向:

4、商品入池
商品进入到商城被推荐,都是精准流量。
你优化商品的每一步,都是在帮商品入池。一般来说,你的品发布之后,可以通过搜索商品诊断,看到系统给你的优化建议,按照系统的建议去优化就可以了。

5、优化商品点击和转化
这个就需要通过对比主图、价格以及评价来逐步优化,提高商品的点击和转化,获得更多的自然流量。