毕业生租房指南
又是一年毕业季,不少年轻人不仅忙着实习找工作,还在操心着租房问题。租房可是个系统工程,而且它的重要程度不亚于工作,一个安心的住处不仅可以提高幸福感,最主要可以避免很多糟心事儿。
毕业生步入社会的第一课就是租房,俏姐姐目睹太多毕业小白在租房栽了跟头,还没赚钱就先亏钱,实在不忍。
先工作or先找房
毕业生一定要先工作再找房,因为工作之后就能确定租金预算及租房地址等。
在没有找好工作时,可以在青年驿站暂住,最长可以住7天。床上物品和储物柜都是配备齐全的,在那里还可以结交志同道合的朋友,可以一起了解下租房渠道和房源推荐。
很多粉丝咨询过俏姐姐能不能短租一两个月,这在深圳是不太可能的,租房一般年付或半年付,如果租期未满,可能会扣掉你的押金,多的钱都花进去了。如果想短租一两个月,俏姐姐的建议是可以在网上多咨询几家价格优惠的酒店,问长住有没有优惠,这个可以砍价哦。
预算想清楚
租金预期
根据贝壳研究院发布的《蓉漂新生代住房租赁报告》的调研结果显示『89.1%受访者表示,可接受的房租收入比范围在30%及以下,其中,10%—20%为主要的区域范围,占约比为40.9,其次是20%—30%,占约比为26.7%,因此,我们认为,30%可以衡量租房负担大小的一个阈值』
不过俏姐姐建议租房预算不要超过工资的20%,这样压力真的小很多,要衡量好生活质量和月收入之间的关系。
最全找房攻略
深圳最全租房渠道汇总 :

独家总结 | 点击图片看大图
区域选择:
1、尽量选离地铁公交站近的区域租房,上班导航通勤时间尽量不超过40分钟,考虑地铁进站排队时间
2、确定好上班地点,可以选周围租金较低的地方租房

南山区上班可以在坪洲、翻身、南头、西丽、大新、桃园的城中村或价格较便宜的小区租房
福田区上班可以选择上下沙、岗厦、新洲、景田、福明梅村这些地方租房;如果你不畏惧地铁si亡四号线,也可以选择在龙华区的白石龙、塘水围、上塘村、赤岭头村租房
罗湖区上班的毕业生,可以选择在布心、水贝、莲塘、红岭地方租房

房间选择
1、房间朝向
尽量选择朝南的房间,朝南方向有较充足的阳光,在冬天也能享受到阳光的照射,既明亮又温暖;其次南向房屋可以保持良好的通风,保证室内的清新和干燥。
其次选择朝北的房间,南方纬度低,太阳直射角度高,朝北的房间也会有不错的光照。
深圳夏天有两百多天,真的是太太太漫长了,东西朝向的房间不是早午晒就是傍晚晒。但如果面向东西朝向的房间有窗帘遮挡,那还是不错的。
俏姐姐最不建议的是朝西方向,因为电费太贵了,懂得都懂。
2、房间楼层
①高层楼房,对于高层,建议尽量避免一层、顶层。一层太潮,会有下水道返水的隐患,另外在私密性上也较差。顶层除了冬冷夏热外,还要严防漏水这一很大隐患。
②低层楼房,低层住房尽量不选楼下有大排档、烧烤宵夜的房间,以免晚上太吵影响睡眠质量。
硬核看房指南
平台详问
为了节约我们宝贵的时间和降低不必要的成本,在平台联系时就要问清楚你最在意的几个要素,例如租金、押付情况、交通路线、周围商圈、配套设施等。
如果在咨询的时候,这些已不符合你的预期,那就不用去实地看房了。
俏姐姐忠告!
实地看房前,一定要明白自己的底线是什么。换言之就是,如果某条件不符合我的预期我是一定不会交钱的。
举个栗子:我的预算就两千,就算2050我也不会签的!
太多毕业生之前没有租过房,很容易被其他和你生活实际用处不大的东西所迷惑。另外你表现出一定的意向,中介或房东也会想办法“逼单”,导致你冲动消费。
比如楼下有免费健身器材,住在这里我每天下班后还可以挥汗如雨强身健体多棒啊,不说了,买它!
又比如这间房好ins风啊,还有北欧小清新家具装饰,太赞了8,不说了,买它!
但住几天后你就会失去新鲜感了,可能还会抱怨我当初为啥选这里????图它离商圈远???图它周围一天砰砰砰砰搞施工??图它甲醛味道浓??
1、看房时间:
建议大家下午三点至六点看房,这时可以看清房间采光情况,看房时留意房源周围的环境情况、配套设施、购物商圈等

可用高德地图快速了解附近商圈
不建议大家周末看房,周末看房人多,而且一个中介一天要带好几个人看房,可能就没有足够的时间来了解房间具体情况如何,可以工作日请假或调休去看房~
俏姐姐小便条
①看房是租客与中介双方的事情,一定要重视,守时这基本观念要做到。
②万事皆可讲价,租房也不例外,中介给你报的价格是有回旋余地的,可以多讲讲价,每个月省下一两百去吃牛肉火锅不香吗?
2、隔音效果、噪音情况
隔音首看是否实墙;二、看墙厚度;三、把门关上,让人外面讲话,测一下音量
噪音主要看周围是否有长期施工的道路、装修等,避免噪音影响住房舒适度
3、看装修:
看房有无暗病,下水道有没有堵塞、淋浴喷头水压如何、马桶有无异味、线路有没有老化、墙面是否发霉,家具有无破损,一定要在光线充足的条件下看房,有问题及时提出,拍照留存,避免后面为这些事闹纠纷
4、甲醛问题:
了解房子多久装修好的,用的什么材料,室内的甲醛超标会严重影响到大家的睡眠质量和身体的健康,俏姐姐不建议大家入住刚装修不久的房子。
5、水电价格:
看房时了解清楚是商用水电还是民用水电。每个地区这个价格不一样,但都是可以从网上了解到收费情况的。
拿深圳举例:这里的公寓一般是水7电1.5,部分公寓分冷热水,热水30或35,管理费80-150,网络费50-150。深圳的品牌公寓基本离不开城中村,对于城中村的物业,供电局给每一栋安装一个电表, 阶梯电价都按照最高的收,再加公摊水电耗损,普遍按照1.2-1.5元/度收费。
毕业生可能对一个月的水电使用情况没有概念,举个栗子:一台刚使用的空调晚上大概要用6度电,已使用3-5年的空调耗电量一般会上升20%—40%,一晚上估计要用10度电。
5、违规违建:
看房子是否存在违规违建情况,如果签约的是违规房源,你的权益也不会得到保障,合同是无效的
哪种是违规房源呢,举个栗子:
本来三室两厅的房子,应该有厨房有客厅餐厅阳台,但你看房发现没有厨房或客厅,只有拆分好的房间,中间过道也很狭窄,这就是典型的“再建”房,这就是典型的群租房,是违法行为,查到会被强制拆除。

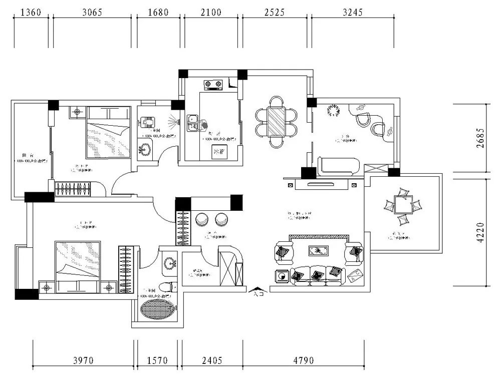
三房两厅(仅参考)
俏姐姐小便条
如果遇到了很喜欢的房,各项情况了解了也满意,就可以给定金预留啦~
验房很重要
这是签约前的重要一步,验房主要是再次检查房子家具是否完好,是否存在电路老化、插头没电等情况,各个电器一定要插上电源试下。验房时打开房间所有灯源再看。
验房时可以去拍下水电表初始数值,避免乱收水电费的情况发生。
签约看哪些
证件确认:
租客要有产权意识,租房前先看下房产证、身份证是否匹配,最好可以拍照留存。
但根据实际情况来看,深圳城中村情况比较特殊,大部分都是中介出租,没和房东直签可能就没法证件确认,但签约要有产权意识,可以询问中介证件问题,录音留存。
费用确认:
1、除了租金、水电费之外是否还有其他费用,例如网络费、清洁费、管理费、物业费等
2、房间配套维修费用,前面讲到看房时要留意家具是否破损,如果家具完好应问好如果不小心把家具弄坏了的维修费用
3、押金问题,押几付几,月付还是季付还是年付。租金用*款贷**形式一次性给完的要特别谨慎,很有可能你的租房合同=*款贷**合同,公寓跑路你剩下的房费拿到都成问题,钱没定期缴付还有可能上征信黑名单,这对刚毕业的大学生影响是很大的,征信有问题体制内工作政审麻烦。
合同检查:
1、明确入住后保养、维修由谁负责
2、最好在写明房屋租金条款后注上“乙方在租用期间,甲方不得再收取以任何名义为由的任何附加费用”
3、支付租金的方式,时间及金额
4、房屋中途是否可以转租,转租流程是什么
5、明确正常退房押金如何退还

搬家大罗列
1、行李整理:
最好用大一点的行李箱将东西都装进去,也可以在网上买质量好的搬家布袋,打包后可在备忘录写好一共几个包裹,搬家时逐一清点以免遗漏。
2、预约拉货:
提前预约货拉拉或同城搬家公司,预约前问清楚不同重量的价格,纸箱打包的费用,上门搬行李的费用。根据自己的实际情况选择小面包车、中面包车、小货车。

3、搬家神器推荐:
1、真空压缩袋
搬家时最占空间的就是被子和衣服,真空压缩袋可以将空气抽出,节省了很多空间,而且也很容易搬运。入住后不常用的衣服被褥也可以用压缩袋收纳。

2、收纳盒
将自己小的东西装进收纳盒里,免得小物品搬家时丢失;装文件书籍建议买无格收纳盒。
3、纸箱、剪刀、胶带
这些东西的作用不用说了吧,搬家肯定有大大小小零零散散的物品,在搬家前将物品整齐放置进纸箱里,再用胶带包装好,方便搬运且可靠。
4、气泡膜
在搬家时总担心一些贵重物品磕磕碰碰到,这时气泡膜就大显神通啦,可以用气泡膜裹严实,安全感直线up!
5、布袋
装得下世界就是你的,但行李箱真装不下这么多东西啊,可劲儿的往行李箱塞,很有“嘭”的危险,网购的十几块钱布袋就能解决这问题,衣服被褥都可以装进去,再用拉链拉上即可。
入住小清单
注意事项
1、了解房子的逃生通道2、保存小区保安或公寓管家、电器维修师傅的联系方式
3、入住前请保洁阿姨将房间里里外外的缝隙打扫干净,给自己一个舒适整洁的家
租房神器推荐
1、门缝塞:城中村地区有很多老鼠,小老鼠很容易溜进房间里,很多女生独居碰到这样的情况会束手无策,建议在入住的时候就网购个门缝塞,提前预防这种事情发生
2、报警铃:毕业生刚出校园不知社会险恶,一定要买个报警铃,保护好人身安全
3、防盗扣:一般租房是不允许你私自换门锁的,为了住的安心还是自己买个防盗扣比较好
4、收纳储物箱:在外租房,空间有限,买一些收纳储物箱可以极大的提高室内利用空间,五星安利
5、软尺:后面添置家具可用软尺量好空间距离,避免买的家具摆设过大或过小问题
俏小象管家致力于为深漂打工人
提供有保障有性价比的租房服务
