锐智维度
2023
国内消费市场分析
消费市场正面临升级: 消费升级步伐不断加快,消费新业态、新模式、新场景不断涌现。各项跨周期调节举措精准到位,一系列扩大消费举措效果持续显现。
2023年的上半年是一个启动阶段,2023年下半年市场绝对可以燃烧起来。
开放后,国内消费市场会有一个购物反扑期,“报复式”消费潮。消费意愿会越来越高,无论是实体店,还是生产企业都会客流不断,财源广进。
2023年是一个创业年,也是一个复苏年。
挫折,失败终将过去。我们依旧需要对未来怀揣信心, 2023年绝对是一个市场发展、进阶的红火年!
2023
2023投资项目选择标准
不管局势如何变化,好项目的选择标准都是万变不离其宗,跟着风投机构的标准找项目,满足这些条件的项目都不会差。
第一,选择大行业的项目
小行业小市场,做到一定规模之后就遇见一个增长天花板,没有非常绝对性的技术或者商业能力,收益率是非常小的,没有太多投资必要。难再做出市场容量。所以风险投资选择这个行业的目标就是选择大行业。
我们的生活日用品、 衣 、食、住、行都属于大市场。牵涉到企业应用的底层服务,像搜索、网络基础安全也都属于大市场。
市场规模,决定了企业未来的成长的规模可能会有多大。
第二个市场增长速度、天花板多高,发展空间有多大。
光是大市场还不够,还要考量市场的增长空间,相对稳定的市场没有新的行业机遇和行业颠覆者很难产生新的变化。
大市场产生了新的机遇新的颠覆者,这个项目才有比较好的成长发展的空间。
市场虽然大,但同时增长很快,一直在增长,同时这个市场当中仍然有很多小的项目在活跃成长,这才是风险投资商可能会广泛看好的一种市场。
第三,在目标市场内能做到前几位
风投商预想的投资对象模型至少在业内能做到前三名,如果做不到,那么意味着这个行业当中的生存风险很大。按照西方的商业经济规律,所有行业高度成熟之后能剩下来的只有123名。
第四,一个大市场,是否有足够多的细分市场和细分领域能够在里面存活,避开和巨头正面冲突才能有稳定存活的空间。
已经出现巨头的行业市场,都属于垄断市场。已经有绝对优势的巨头,做一个商业本质高度趋同的项目,没办法避开航道冲突,后果很可能是你像蚂蚁一样被踩死。
一定要避开bat的主航道项目,不要和其主航道项目发生竞争。一个全新未被踏足的行业领域就没有和行业巨头的航道冲突。

小船 和万吨巨轮
第五,投资的行业还未超过投资窗口期 。
说现在的一些项目,如O2O市场,就是典型的过了窗口期,什么叫窗口期?
一个行业刚刚兴盛起来,新的资金在布局这个行业,大家都看到这个行业的前景,而且这个行业竞争格局没有清晰,都在做早期的布局,这个时候叫窗口期。
什么时候窗口期关闭呢?当市场已经出现行业巨头,比方说外卖市场已经有美团和大众点评出现,相对来讲其他外卖的就非常艰难。这种行业市场就已经过了投资窗口期。市场领先格局已经比较清晰,一旦融资上市之后再拿到更大资金之后有更充足的实力,对其他的散兵游勇进行血腥清洗,这种已经过了窗口期的项目不适合去选择。

窗口期,其实就是指一个行业的早期投资机会!
最后,项目的盈利模式要很清晰
举个例子,3D打印技术早在九几年就已经有了,发展将近20年一直不温不火。大众领域非常不很熟悉。因为它没有一个特别清晰的盈利模式。只有走出工业化的限制,更多地进入我们日常的生活消费领域,才能衍生出非常大的市场。若此新兴行业盈利模式还不清晰,就会造成这个行业很多早期的布局仍然处在探索阶段。
盈利模式不清晰,投资这个项目的投资就必须谨慎,行业没有出现一个确定性的方向,这个死亡的概率是非常高的。
总结整理一下投资机构投资项目的考察要点:
第一,足够大的市场空间才能养得起足够大的鱼。 风险投资的目的是去抓一头大鱼而不是抓很多条小鱼。
第二,要有足够高的增长速度和发展的想象空间。 行业没有增速,就没有发展空间,收益率就会比较低。投资是要让投资者赚钱,要赚足够多的钱,才能过得快乐。
第三,是否能做到行业前三甲。
只有做到行业老大老二老三的这个在未来才可能生存,上市才能获得更高的资本估值。
第四,能避开和行业巨头的主航道冲突。
找一个比较好的细分市场,在一个无竞争的空间去发展,避免被行业巨头碾压。
第五,项目所在的市场不能过了窗口期。
如果过了窗口期,行业格局竞争格局已经明显,要求谨慎投资布局这种后期的项目。
第六,项目所在的行业它的盈利模式要很清晰 。
如果盈利模式不清晰,意味还处于早期探索、试错阶段。只有等待一下这个行业盈利方面方向明晰,才能决定去不去投资。
2023
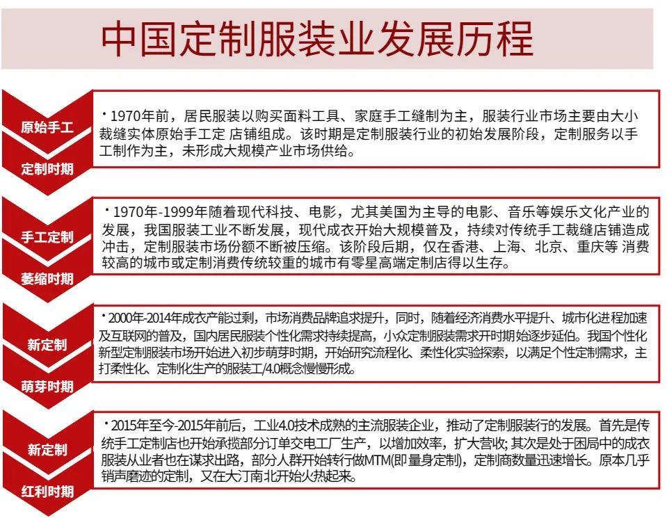
服装定制市场整体大环境分析
产业环境
居民服装用品消费升级,政策利好本土品牌培育
服装消费水平不断升级,提供了良好的社会、经济环境。居民服装类人均消费支出同比增长14.62%。
为指导、推动我国纺织服装业平稳健康发展,
《数字化助力消费品工业“三品”行动方案(2022-2025年)》
《国家发展改革委关于新时代推进品牌建设的指导意见》
等政策明确我国服装行业要重点发展个性定制及规模定制业务,大力推动消费数据采集分析,挖掘用户个性化需求,构建消费驱动型组织模式,开展个性化定制和柔性生产,实现供需高效对接和精准交付。基于市场消费需求,鼓励国内服装行业涉足定制业务领域,重点提升互联网技术定制市场应用率,培育本土定制服装品牌,持续推动国内定制服装行业发展。
产业现状
产业规模逐年增长,企业业务情况向好
产业细分定制服装领域市场规模呈逐年增长态势。2022年,我国定制服装行业市场规模可达2600亿元。随着国民正常生产活动恢复,定制服装目标群体应用场景增加,我国定制服装企业经营情况持续向好。
2022年上半年,传统定制服装业务收入同比增长15.56%;业务毛利率达41.92%,企业传统定制业务经营情况持续向好。
进出口总值首次突破40万亿元!全国纺织品服装出口同比增长7.1%
2023年1月13日,国新办2022年全年进出口情况新闻发布会,海关总署新闻发言人吕大良介绍,2022年,我国进出口总值首次突破40万亿元人民币关口。
根据海关总署统计快讯,2022年1~11月,全国纺织品服装出口2976.3亿美元,同比增长4.5%(以人民币计同比增长7.1%)服装出口1607亿美元,同比增长4.3%(以人民币计同比增长7.2%)。
以上数据及信息可参考智研咨询发布的《2023-2029年中国服装定制行业市场调查研究及未来趋势预测报告》
发展趋势
市场消费需求持续增长,政策利好力度不断增强
1、市场消费规模逐步成形,企业持续增加高新科技应用研究投入
国内服装市场产品消费逐步年轻个性化,定制服装消费将成为我国服装市场消费发展主流趋势, 服装行业转型升级成为必然。 通过市场实验,虚拟智能线上网络定制服务平台极大程度上提升客户定制服务体验,降低企业定制服务成本,为此,企业将不断增加业务经营研发投入,持续加大高新智能技术产业应用实验研究力度。
2、行业门槛高度持续提升,科技创新力度不断增强
随着定制消费要求将持续提升,传统服装定制业将面临技术及市场认知度竞争挑战,随着时间的推移入行发展门槛不断提高,为培养竞争力,企业将持续围绕市场消费需求增强企业人才培养力度,提高服装定制服务能力,加强品牌推广力度,提升企业定制市场认知度。我国定制服装行业品牌本土化率有望持续提升,国产定制服装品牌市场接受度有望不断提高。

2023
七年蓄力,箭在弦上
制约传统服装定制市场的行业痛点
当下,服装行业处于增长状态(尽管增速有所放缓)。消费升级,市场需求不断变化,消费主体更新换代使国内服装行业转为买方市场,个性化、精细化的零售模式是较为正确的发张方向,也是服装行业发展的关键。同时服装门店存在服务和产品同质化严重,行业内卷严重,缺少精准定位,经营成本增高等痛点,加上经济总体偏弱,服装出口和内销市场均表现欠佳,制造成本高、订单转移、出厂价格增长乏力、库存增长等因素导致服装企业 利润空间严重压缩,服装行业效益指标增速呈现明显下降趋势,企业盈利压力显著增加,运行质量提升难度加大。

2023
*局破**大市场,锐智维度优势尽显
服装定制行业在国内还处于窗口期
——尽早入局,抢占红利份额。
中国服装制造业以大规模生产批量化的成衣为主营业务; 服装定制是根据少量定制采购订单,按单生产,以销定产,只占企业生产中的一小部分。
中国服装行业是大市场,而服装定制就是服装行业细分下的潜力股与黑马选手。相较成衣市场,定制市场已开发空间仅占细分市场的7.5%,任然有92.5%的市场空间等待开发,预计仍有三千亿市场份额。 定制服装市场正处于窗口期,当前入局服装定制市场就能尽早占领市场红利份额!

锐智维度将3D扫描测量技术、3D建模技术、智能自动制版等技术核心作为传统服装行业的切入点,创造了足以颠覆市场,领先市场的一体化平台服务流程,是目前唯一做到落地生产的服装全定制企业。

锐智维度——规模化与个性化调和的产销模式
规模化与个性化是两个完全不同的发展方向。
定制服装,量体裁衣,手工裁剪,个性化程度非常高,但是效率低、周期长
规模化生产效率高、制作周期短、成本低,但是对生产设备要求高,缺乏个性。这个矛盾是所有行业定制化与规模化的根本矛盾。

*锐智维度领先建立自己的产销渠道,自营平台将行业前/中/后端一体化。
*优质服装工厂在接收团单同时,也能接收到定制订单,增加工厂销量,扩宽工厂经营门类,完成服装生产制造转型。
*以销定产,以单定量的模式完美解决了规模化与个性化相互割裂的问题。当前国内市场内锐智维度是唯一将此模式落地执行的企业。
锐智维度如何保证客单数
——解决客户痛点;满足客户需求
服装定制行业的发展,已经成为一种趋势,产品和服务通过智能制造技术的配合可以解决, 行业目前最大的问题还是客户引流的问题。
形象提升
满足客户一级需求
客户的一级需求是 精神消费,情绪价值 。
锐智维度将服装定制作业难点全部一体化智能化,获取客户3D量体数据,根据数据智能生成最适合客户的版型,智能推版程式有人体工学分析功能,最大程度修饰客户身材,将美化程度做到最大。满足客户的情绪需求,给客户带来自信,当客户有了产品上身后老娘就是最美的这个笃定的时候,才是为产品买单的时候。
传统定制门槛高
解决阻碍选择定制的痛点
痛点一,高昂的价格
真正的传统全定制,是极少数高资人士的专属服务,传统定制店客单价的溢价部分,让不断扩张的中产人士望而却步。
锐智维度是如何扩展服装定制市场业务范围,让迅速扩张的中产客户也能穿上私人订制服装?
——压缩溢价空间,降低定制成本
员工配备成本:
不需要专业量体师,制版师等人员配备,零基础员工也能轻松上手的智能简化定制流程,一步到位。
门店装修,运维,陈列成本:
传统服装定制是依托于线下实体店的,而锐智维度的3D仪器和智能自动化技术将服装定制前端依托在门店的流程短路化,一切都可在程序程式下快速完成。个人创业者根本不需要门店,一人即一店。
仓储库存生产材料成本:
C2M模式,解放定制门店的生产成本压力,只需量体和数据上传,订单自动对接后方工厂,定制店几乎不需要配备生产物料,彻底放开后方制作职能。
砍掉中间溢价流程后,商家获得更高的利润空间,以让利的方式回馈到消费者,是一场定制行业与消费者的双向奔赴。
痛点二,生活节奏无法适配传统定制慢节奏
传统定制工期长,流程冗杂繁复,对于每天通勤压力很大的大多数客户而言,无法承担传统定制需要的工期压力,返修调整压力。
锐智维度将最耗时的量体、制版、试穿、修改等流程浓缩至几小时内,3D量体仪器35秒完成全身63组纳米级精度数据采集,智能推版程序将在40分钟左右完成版型设计,且基于真实人体原版的设计一旦生成就是最完美最适配客户人体特征的完美版图,直接传送到后期工厂,最快不用一周便可穿上新衣。
消费者能以网购成衣/实体购置成衣的效率,享受私人订制产品优势的服装。
痛点三,无法辨认定制服装的品质
传统服装定制是没有严格行业标准的,是一个建立在版师设计师主观审美和习惯的行业,同样1万元的定制西装,不同门店有不同的品质,大部分定制客户对产品优劣判断依据就是价格。
锐智维度3D扫描量体仪器,对服装定制数据精度有了纳米级精度标准,对版型设计有基于真实人体原版展开设计的标准,对尺寸调整有舒适度结合视觉效果等多维因素考量的标准。
锐智维度助力服装行业完成升级与转型,以后服装不再是设计师主观意识下散漫自由的产品,将升级为如同建筑行业/机械工程行业等有严格精度、设计合理性等各方面都有执行标准的行业。
痛点四,传统服装定制营销无法满足消费者社交消费的需求
信息4.0时代,消费者可以通过互联网满足社交需求,常分享消费体验获得认同感,甚至有仅为了社交目的的消费行为,而大部分传统服装定制行业营销思路,营销手段,营销工具,营销团队均停留在传统阶段,缺乏信息渠道作参考来完成营销升级。对新消费者来说缺乏吸引力。
锐智维度平台可以为品牌盟友们提供策展式的营销服务,帮助盟友们理解“Z世代”、“银发族”消费心理,升级购物体验,提高营销成效。
不久之后,随便进入一家商场,任何一家品牌门店,都可以私人定制。 这种白热化的市场局面已经近在眼前。所以我们要提前做好准备。

2023锐智维度
引领服装定制行业颠覆传统
为整个行业赋能,范围涵盖至各细分市场。
锐智维度服装定制平台,给定制门店提供了大量便利的同时,也给成衣品牌带来了新机遇。
引领行业完成产业升级,提高产量与质量
锐智维度定制平台的作用是连接客户需求与行业后端,最大程度简化了定制过程对专业性的极高要求,简化、短路化定制过程极度琐碎细致的工作,通过平台完成前后端对接,缩短了对接环节,大幅度降低出错率。
保证行业凝心聚力,团结共筑辉煌
平台对工厂和门店都采用求同存异、标准化的柔性、灵活性约束,有效防止产业链各端纠纷的出现。
摒弃传统加盟模式,保障盟友伙伴高度自营权利
锐智维度定制平台类似工具类存在,不参与企业门店与客户的运营,而是给工厂与门店消费者提供链接和信息传递的服务工作。智能设计工具,量体辅助工具,营销支持工具,多维度产生客户依赖的消费方式。
带动行业衍生市场发展
拔高行业标准的同时,刺激行业培训、教育机构的被需求量,全国各高校的服装院系对量体师,色彩搭配师,服装搭配师,定制设计师的培养也会加快脚步。
阶段成果回顾
进阶目标展望
目前,三维量体工具,远程定制模式的研发和实践已经形成了商业化运营,并取得了惊人的效果。
随着3D扫描量体技术逐渐走入大众视野,推动了定制行业的高速发展。
今年5月份,锐智维度迎来了7岁的生日,逢七必变,锐智维度即将进入坚毅扩展未来版图的阶段。
针对发展的同时,对可预见的将来,困难情况的出现,做好充分的心理和应急措施的准备。
定制行业的未来已经来临。乘风破浪会有时,直挂云帆济沧海。与定制人共勉。

