本文介绍在保研夏令营、考研复试等环节开始前,制作 院校信息汇总表 的方法。
前期我们用几篇文章讲述了保研夏令营与考研复试时 材料准备 、 面试 等的细节要点与模板,大家可以直接点击以下文章进行查看:中南、中山、北师、中科院地理信息系统及遥感推免夏令营面试汇总、保研夏令营、考研复试个人升学简历制作模板、保研夏令营、考研复试、出国个人陈述模板与撰写注意事项、保研夏令营面试与考研复试自我介绍、个人展示模板与注意事项以及保研夏令营、考研复试联系导师、婉拒导师的语言模板与注意事项。而在第一篇文章中,我们提到大家在准备夏令营、九推、复试等等的时候,一定要做好信息的收集工作——最好是用一个 Excel 表格汇总在一起,方便后期自己随时查阅,也方便大家对不同学校加以对比。那么这篇文章,我们就来介绍一下这样一个 院校信息汇总表 该怎么做。
在这里还需要说明:本文我就直接以我当初在报名各院校夏令营前做的信息汇总表为模板来介绍,仅仅起到一个参考的作用;大家在实际应用中,可以针对自己所在 专业的特点 、自己 本人的学术情况 与 院校报考情况 ,以及自己的需求是报名 夏令营 、 考研复试 还是 国外高校 等等加以具体修改。另外,本文中的多数图片直接看的话都有可能看不清楚,大家可以点开后放大看。
首先,我们先看一下整个表格,如下图所示。

其中,我们暂时先不说表格的具体内容,而是先看图中红色框内的部分;从这里可以看到这个表格中一共有三个Sheet,我们就按照Sheet的顺序,逐个加以介绍。
1 往年信息
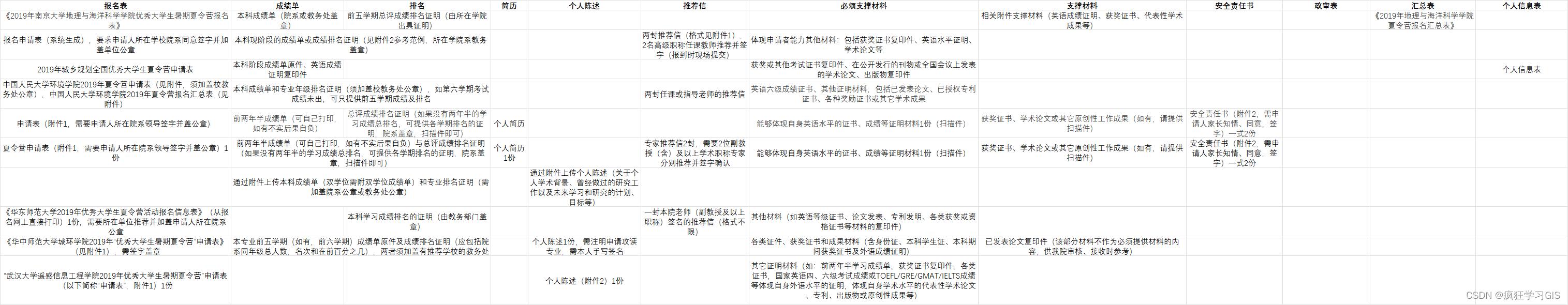
第一个Sheet我个人建议用来放往年(对于夏令营而言前一年的数据就够了,复试的话可以选择两三年的数据)的院校数据,如下图。

其中,我们先看前几列。

这几列主要包括你所报名院校的名称、研究生网站、学院网站(如果有的话最好把这两个网站都记一下,有些院校夏令营是需要在研究生网站上报名的),以及往年的夏令营通知、报名开放、报名截止、入营人员筛选、入营人员确认时间,以及夏令营起止时间、夏令营人数、备注等信息;我这里还加了“学长学姐”和“导师”这两列,前者是记录一下报名过该院校的本科直系学长学姐,后者则是记录一下自己比较有意向的导师。
随后几列就是根据对应院校往年的发布的夏令营招生信息,对需要上交的材料进行一个大致的汇总。通过这样的汇总,一方面可以比较直观地看到每个院校对于材料要求的高低,另一方面可以大致了解每一所院校的材料都有什么,避免后期因某些院校需要交一些比较少见、不好写的材料从而导致你来不及准备。

总的来说,这个Sheet主要是在夏令营开始前期,你在搜集往年信息时常用的表格。
2 当年信息
这个Sheet虽然放在第二个,但它可以说是整个院校信息汇总表中最为重要的一部分;如下图所示。

其中,前两列就是学校和学院名字;第三列“状态”是指你目前对于该院校的报名情况,比如“已报名”“未报名”“来不及报名”“犹豫要不要报名”等等;第四列为夏令营通知网站,随后几列就是我们前面在第一个Sheet中提到的夏令营各关键时间节点、夏令营人数等;这里我还有一个名为“群”的列,是因为部分院校夏令营入营后需要加群,所以加一个这个列,可以方便地统计自己的入群情况(比如院校没有建群就空白,有群并且加了群就填充绿色,有群但还没加上就填充红色等等);最后两列依然是学长学姐信息与意向导师信息。
这里大家还可以看到,我将不同院校标注了不同的颜色。这个其实也是为了更清楚地标明每一所院校夏令营的状态。比如,将报名且入营的院校标为绿色,将报名但还不知道有没有入营的院校标为蓝色,将报名且入营失败的院校标为红色,将不打算报名的院校标为黄色等等,大家依据实际情况来即可。
对于这个Sheet而言,是夏令营普遍开始报名时,你几乎每天都要用到的。
3 夏令营报名系统信息
这个Sheet是用来存放夏令营报名系统各项信息的。部分院校(比如武大、中南、东华、中科院等等)的夏令营报名不是简单的将各种材料提交到指定邮箱,而是需要在特定的夏令营报名系统中完成的。那么就需要一个Sheet来记录每个院校的夏令营报名系统信息,如下图所示。

这个Sheet就比较好理解了,包括你所报名院校的夏令营通知发布网站、夏令营报名系统网站、账号与密码等;最后两列是用来表示是否入群、是否完成报名的。
这个Sheet只用记录需要通过系统报名夏令营的院校即可,不需要用到系统的夏令营院校就不用填在这里了。
以上就是我当初制作的院校信息汇总表的全部内容。因为当初是为了报名夏令营而做的表格,因此其中主要内容都是围绕夏令营来进行的;如果大家需要用在其它领域,比如考研复试申请、国外高校申请等等,按照实际情况来修改就好。