豆浆机现在是一般家庭的必备电器,每天都能喝到新鲜的豆浆,营养又健康。使用几年难免会出现故障,下面分析一下常见问题。

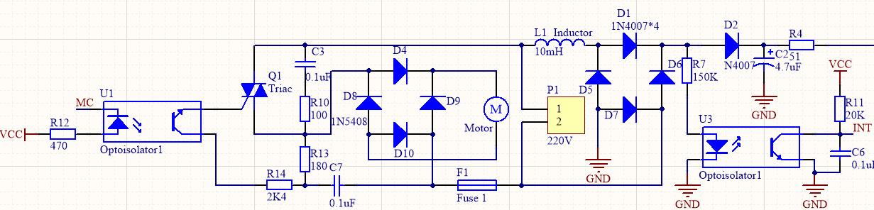
直流电机控制电路,豆浆机主要部件之一直流电机,通过可控硅控制整流桥输入电压的大小,从而对直流电机的调速,常见问题,直流电机损坏,导致整流桥保险管可控硅损坏。因为直流电机电刷磨损,密封圈老化受潮,引起短路打火,偶尔也只有电机损坏的现象。

电源电路
控制板电源供电,是一个反激开关电源,输出12V给继电器供电,在经过7805给控制板供电,常见问题,电源芯片损坏,7805损坏。

加热盘控制电路
加热盘控制电路,控制板读取温度传感器温度,控制继电器开关,对豆浆加热。常见问题,不加热,继电器损坏,通电就加热,继电器触点融化连接。

水位检测电路
水位检测电路,当检测不到水位时蜂鸣器会滴滴响。常见现象,接线端子接触不良。

温度检测电路
温度检测电路,是一个NTC电阻。常见问题,NTC电阻损坏,接线端子接触不良。
电机转动一下就不转了,有烧焦的味道,打开上盖查看,同多测试,发现电机已老化,整流桥和保险已损坏,更换后,正常使用。
由于作者水平有限难免有不足之处,发现问题及时提醒作者,望指教。不明之处下方评论。
本人多年软件硬件开发经验,学电路,加关注,分享更多硬件设计知识,电器维修经验,技术干货,让我们共同学习进步。