海藻(algae或seaweeds)是海洋生物资源的重要组成部分,是海洋中最古老的低等隐花植物之一,其种类多样、资源丰富,特殊的生长环境可能产生结构特殊的生物活性物质和代谢产物。传统的海藻化学主要是以研究海藻多糖为主,近年来,从海藻中分离出大量活性物质,它们具有抗氧化、抗病毒、抗肿瘤、抗凝血及调节免疫机能等多种生理活性和药用功能,具有天然、新颖独特等优势。深入研究海藻中有效成分快速高效提取分离技术具有重要意义,然而海藻中有效成分性质各异,因此需要针对目标物的性质,结合各种技术的原理、特点和适用范围选取相应的提取方法。以下列举了海藻*功中**能成分的提取和纯化技术。
1. 海藻多糖的提取技术
海藻多糖是植物多糖的主要来源之一,其种类丰富,具有独特的化学组成、结构和生物活性,其占海藻干重的50 %以上。然而海藻多糖是一类多组分混合物,由不同的单糖基通过糖苷键连接而成,不同提取分离技术所得到的海藻多糖组成和活性差异也较大。表1列举了几种海藻多糖的常用提取方法。
传统海藻多糖的提取方法主要有:水提、酸提和碱提。热水浸提法是提取藻类多糖最常用的方法之一,其中性的提取环境可以避免多糖的水解并保持其活性;有些多糖也适合用稀酸提取,能够得到较高的提取率,较低的pH值可以避免褐藻酸溶出;有些海藻多糖在碱性溶液中会有更高的提取率,尤其适合酸性多糖多糖和富有糖醛酸多糖的提取,一般采用0.1~1.0 mol/L 氢氧化钠或氢氧化钾提取。以上三种方法在多糖的提取中应用广泛,其优点是成本较低并且不需要特殊的仪器设备,但同时,也具有提取效率低、浪费时间等缺点,并且在采用酸、碱提取时,必须严格控制介质的浓度,以保证糖苷键不会被破坏、多糖不会被分解等。近年来,很多物理方法也被广泛应用于海藻多糖的提取,采用超声波辅助提取(UAE)、微波辅助提取(MAE)以及酶解提取法等能够有效提高海藻多糖的提取率。酶解技术条件温和,可有效保持海藻多糖的纯天然性。UAE法和MAE法高效快速,但过长的超声波或微波作用可能使多糖大分子的多糖断裂。由于海藻多糖种类较多,性质各异,如何选择和确定一种高效稳定的提取方法是进一步进行生物活性评价和结构研究的基础关键环节。

海藻多糖的提取技术方法
2 海藻多酚的提取技术
海藻多酚(algae polyphenols)是从海藻中提取出来的多酚类化合物总称,因其具有独特生理结构而成为酚类领域的研究热点。多酚类化合物的提取方法较多。目前国内外有关多酚的提取方法主要有:水和有机溶剂提取法、超声波浸提法、微波浸提法、超临界流体萃取法。
(1)溶剂提取法
溶剂浸提法是传统而经典的多酚提取方法,主要是利用海藻中不同极性多酚在不同极性溶剂中的溶解度差异进行提取分离,是应用最广泛的方法,技术较成熟,常用的有机溶剂有甲醇、乙醇和乙酸乙酯等。
甘育鸿等[17]采用乙醇回流法提取海发菜(Gracilaria lemaneiformis)中的多酚,得到总多酚的最佳提取条件是:回流时间为2h,乙醇浓度为70%,液固比为50mL/g,并通过放大试验得到海藻多酚的平均提取率为2.2±0.04mg/g。Wang等用溶剂浸提法对十种海藻的多酚含量进行了测定和比较,结果表明70%的*酮丙**溶液提取率高于水的提取率[18]。
(2)超声波辅助提取法
超声波提取法也常用于海藻多酚的提取,其操作简单,提取率高。Shekhar 等[19]优化了超声波辅助提取叶向藻中多酚的提取工艺,得到最佳的提取工艺为提取时间25min,酸浓度为0.03M HCl,超声功率为750W,超声频率为20kHz,超声振幅为114μm,在此条件下,多酚的提取率为143.12mg GAE/g。
(3)微波辅助提取法
微波辅助提取是利用微波能来提高提取率的一种新技术。微波提取过程中,微波辐射导致细胞内极性物质,尤其是水分子吸收微波能,产生大量热量,使细胞内温度迅速上升,液态水汽化产生的压力将细胞膜和细胞壁冲破,形成微笑的孔洞;进一步加热,导致细胞内部和细胞壁水分减少,细胞收缩,表面出现裂纹,使胞外溶剂进行细胞内部,溶解并释放出胞内产物。
钟明杰[20]运用微波法提取紫菜中的多酚类物质,最佳提取条件为微波辐射功率800W,乙醇浓度25%,液固比50mL/g,微波辐射时间60s。杨会成等[21]分别采用超声波、微波法和超声波-微波复合法对海带进行前处理并与未处理的方式进行比较,得出经过前处理的多酚进出率高,且超声波-微波复合法处理的效果最高。将微波技术应用于海藻多酚类活性物质的提取中,可大大缩短试验时间,提高效率,获得较好的试验效果。白蕾[22]对比了浸提法、索氏回流法、微波法和超声波法四种方法对褐藻多酚提取率的影响,结果表明,微波提取法提取率最高,比甲醇浸提法和索氏提取法高62.5%,比超声波法高150.5%,并通过4因素3水平的正交试验优化微波提取褐藻多酚的最佳条件:pH=7,中火破碎,时间90s,料液比1:10,得率为34.52mg/kg。
(4)超临界流体萃取法
超临界萃取(Supercritical Fluid Extraction)是一种较新型的萃取分离技术,利用流体在临界温度与压力的变化,使萃取组分的溶解度发生改变,达到萃取目的。采用此方法最大的优势是无残留,对环境无污染,操作简单,但因为设备投资资金较大,投入规模生产可能造成成本过高。Kleidus等[23]用超临界萃取法从螺旋藻中提取酚类物质,研究证明该方法能高效率的提取多酚类物质。Myong等[24]用超临界萃取法从裙带菜中提取多酚,以乙醇为夹带剂,流速为3.0%(v/v),在提取压力250bar,提取温度333k时,多酚的提取率最高。Saravana等[25]对比以甲醇、正丁烷和*酮丙**为提取溶剂的传统方法和超临界流体萃取法对两种不同褐藻(Saccharina japonica and Sargassum horneri)中多酚提取率的影响,结果表明超临界流体萃取法优化传统提取方法,其最佳提取条件为提取温度为45℃,提取压力为250bar,CO2流速为27g/min,提取时间为2h。
(5)提取方法联用技术
在提取海藻多酚时,先通过超声波的机械粉碎和空化效应,可使物质分子运动的频率和速度增大,溶剂的穿透能力增强,组织内部或胶体里的有效成分溶出速度提高,再辅以微波的生理和物理效应使极性分子随着微波频率摆动产生热量,使体系更加分散,有利于物质的溶出。杨会成等[26]采用超声波和微波联合浸提方式提取海藻多酚,通过正交试验确立了多酚提取工艺条件,结果表明采用料液比1:7(g/mL)、乙醇浓度为85%,提取温度为70℃,浸提次数2次,浸提时间4h时,提取效果最佳,海带多酚提取率为2.08%。
3 海藻萜类的提取方法
萜类化合物(terpenoids)是所有异戊二烯聚合物及其衍生物的总称,是海藻中重要的次生代谢产物,具有重要的生物活性。从海藻中进行萜类化合物的提取开发利用,对于开发海藻、开发海洋活性天然物质具有重要意义。李娜等[27]用超临界CO2流体萃取蜈蚣藻中萜类化合物的条件,得到最佳萃取条件为萃取压力30 MPa、萃取时间2h、萃取温度为40℃、CO2流速为10L/h。Fisch 等[28]以甲醇从囊叶藻中提取具有抗氧化性的混源萜类化合物,提取液经二氯甲烷反复提取可得到萜类粗提物。此外,微波辅助提取、高压提取和超声波辅助提取等现代提取技术所表现出的快速高效、自动化和产品质量高等优点,在海藻有效成分提取中有巨大的发展前景,随着海藻萜类化合物新功能的不断发现,越来越多的新技术也将应用到海藻萜类化合物的提取中。
4 海藻脂质的提取方法
脂肪酸对人类健康非常重要,尤其是长链不饱和脂肪酸对人体健康起着非常重要的作用。亚油酸(18:2,n-6)、花生四烯酸(20:4,n-6)、二十碳五烯酸(20:5,n-3)、α-亚麻酸(18:3,n-3)等多不饱和脂肪酸由于结构中含双键使其具有特殊的结构和生理功能。海藻中总脂含量高,富含多不饱和脂肪酸,而因为海藻中成分较复杂,所以对海藻中脂肪酸的分离和提取时对其开发利用的关键一步。目前,没有统一的标准实现对不同生物体中脂质的提取与分析,主要提取方法有索氏提取法,超声波提取法、超临界流体萃取法。
表2列举了海藻中脂质的常用提取方法。脂质需在低温下提取以防止PUFA氧化,常采用索氏提取法(Soxhlet extraction),由于不同海藻中PUFA分布于极性脂和中性脂中的含量不同,需要有针对性的选取提取溶剂,常用溶剂有乙醇、*醚乙**、石油醚以及氯仿-甲醇等混合溶剂[29]。索氏提取法具有很多优点,如:节省溶剂,提取较完全,溶剂可回收等,但其也存在提取耗费时间长等缺点。
采用超声波辅助提取[30]、超临界流体萃取技术[31]和加压液体萃取技术[32]等方法也可提高海藻中脂质的提取效率,特别适合海藻中PUFA的提取。此外Folch法也常用于海藻中脂质的提取,周佩佩(海藻中脂肪酸的提取和分析方法研究,温州大学硕士学位论文)比较了溶剂浸提法、超声波提取法、索氏提取法和改进的Folch法对羊栖菜中总脂质进行提取,采用单因素试验选择料液比、提取功率、提取温度和提取时间,得到最佳工艺条件为:以二氯甲烷-甲醇为提取溶剂、提取时间为90min、最佳温度为50℃、最佳功率为80W,羊栖菜中总脂质的提取率为5.7%。

海藻中脂质的常用提取方法
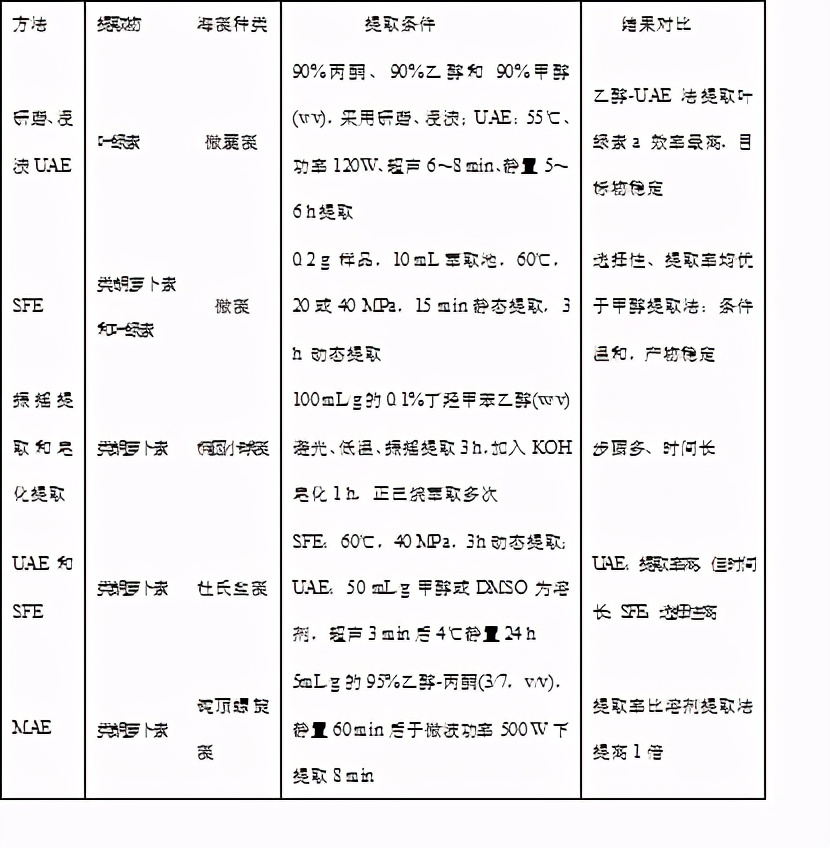
5 海藻中色素的提取方法
海洋藻类含有已经发现和未发现的多种色素,在天然色素资源开发上,利用滩涂大规模养殖经济海藻提取色素,具有广阔的经济前景。海藻中色素的常用提取方法见表。
海藻中叶绿素含量高,广泛用于天然食物色素,主要采用溶剂提取,提取过程低温避光并避免长时间加热[34]。通常以醇类和*酮丙**为提取溶剂,其中醇类提取效果好,但*酮丙**提取液稳定,采用SFE和UAE等技术提取叶绿素具有很高的效率,并可避免温度和光等因素所致叶绿素a的降解,其中SFE法已用于工业化生产叶绿素,产率高、产品性质稳定,安全可靠,适合作为食品添加剂生产方法使用[34]。
海藻中类胡萝卜素包括胡萝卜素、叶黄素和类胡萝卜酸3类,其功能多样,性质独特,分布广泛,具有很好的开发前景。类胡萝卜素通常采用*酮丙**、*醚乙**、石油醚等有机溶剂提取,由于类胡萝卜素酯的存在,采用皂化提取法可得到游离的类胡萝卜素[35],但提取步骤多、时间长。采用UAE[36]、SFE[37]、MAE[38]法能显著加速海藻中类胡萝卜素的提取过程,其中SFE法选择性最高,通过控制压力等条件,可提取得到低叶绿素含量的类胡萝卜素提取物[36] 。

海藻中色素的常用提取方法