
关注【本头条号】更多关于制度、流程、体系、岗位、模板、方案、工具、案例、故事、图书、文案、报告、技能、职场等内容,弗布克15年积累免费与您分享!
产品新媒体营销工作流程
流程目的说明
市场营销部在新媒体营销方面推行流程管理的目的是要保证产品的市场营销活动与时俱进,把握时下主流营销手段,吸引消费者。
流程结构设计
新媒体营销工作按照事项设置4个流程,具体结构如图7-4所示。

图7-4 新媒体营销流程结构设计图
新产品网络推广流程设计与工作执行
新产品网络推广流程设计

新产品网络推广执行程序、工作标准、考核指标、执行规范
|
任务 名称 |
执行程序、工作标准与考核指标 |
|
制定新产品网络推广计划 |
执 行 程 序 |
|
(1)新产品上市营销策略 ☆ 产品管理部向市场营销部提供新产品上市方案 ☆ 市场营销部结合新产品上市方案,围绕新产品上市目标确定上市营销策略 (2)调查市场情况 ☆ 市场营销部调查市场情况,了解市场营销环境 ☆ 相关部门根据市场营销部要求收集所需数据、信息 (3)制定新产品网络推广计划 ☆ 市场营销部根据掌握的市场情况和上市营销策略制定新产品网络推广计划,提交主管副总审核后,报总经理审批 ☆ 新产品网络推广计划审批通过,市场营销部负责组织相关单位执行计划 工作重点 新产品上市营销策略与新产品上市方案相匹配,确保不超前或滞后 |
|
|
工 作 标 准 |
|
|
(1)内容标准:市场情况调查工作包含行业竞争现状、消费者偏好、营销方式变化等方面 (2)考核标准:市场营销部在____天内完成新产品网络推广计划并提交审批 |
|
|
考 核 指 标 |
|
|
新产品网络推广计划首次审批通过率 |
|
|
构建网络推广联动系统 |
执 行 程 序 |
|
(1)整合网络推广方式 ☆ 市场营销部整理企业现有各方向上的网络推广渠道,复盘整合已有网络推广方式 ☆ 相关部门配合协助市场营销部的整合工作 (2)设计网络推广组合 ☆ 市场营销部根据市场主流网络营销方式的变化,设计新的网络推广方式组合 ☆ 产品管理部根据新产品的特性和卖点给予市场营销部网络推广建议和意见 (3)构建网络推广联动系统 市场营销部综合企业现有的网络推广渠道和新设计的时下热门网络推广方式,围绕新产品市场定位构建网络营销推广联动系统 工作重点 ☆ 市场营销部盘活企业已有网络推广资源,降低宣传营销成本 ☆ 市场营销部紧跟时代进步,学习热门网络推广方式和手段 |
|
|
工 作 标 准 |
|
|
(1)质量标准:现有网络推广资源整合高效、经济;新网络推广组合设计投入产出率高 (2)考核标准:市场营销部在____天内完成网络营销推广联动系统的构建 |
|
|
考 核 指 标 |
|
|
网络推广联动系统合格率 |
|
|
新产品网络推广运营与维护 |
执 行 程 序 |
|
(1)网络推广日常运营 ☆ 市场营销部管理网络推广联动系统,维护网络推广联动系统的日常 ☆ 产品管理部针对新产品卖点设计和特性提出网络推广意见和建议 (2)发现、处理网络推广问题 市场营销部定期检查网络推广情况,及时发现网络推广中的问题,制定解决措施,处理网络推广问题 工作重点 网络推广日常运营中要实时监控新产品网络营销口碑,确保新产品的消费者印象 |
|
|
工 作 标 准 |
|
|
(1)质量标准:网络推广日常运营中客户数稳定增长、活跃度高并稳定上升、忠诚度高等等 (2)考核标准:网络推广问题出现后,市场营销部在____小时内做出妥当处理 |
|
|
考 核 指 标 |
|
|
(1)消费者转化率 (2)网络推广问题处理及时率 |
|
|
执 行 规 范 |
|
|
《新产品上市方案规划书》《新产品上市营销策略计划书》《新产品网络推广计划》《企业营销推广管理规定》《新产品网络推广问题处理手册》 |
|
新产品微信营销流程设计与工作执行
新产品微信营销流程设计

新产品微信营销执行程序、工作标准、考核指标、执行规范
|
任务 名称 |
执行程序、工作标准与考核指标 |
|
制定新产品微信营销方案 |
执 行 程 序 |
|
(1)新产品上市营销策略 ☆ 产品管理部向市场营销部提供新产品上市方案 ☆ 市场营销部结合新产品上市方案,围绕新产品上市目标确定上市营销策略 (2)确定新产品网络推广计划 市场营销部依据新产品上市营销策略确定出具体的新产品网络推广计划 (3)制定新产品微信营销方案 市场营销部根据确定的新产品网络推广计划,制定新产品微信营销方案,提交市场营销部经理审核后,报总经理审批 工作重点 新产品微信营销方案应由具备成功微信营销案例经验且熟悉新产品特性与卖点的员工共同讨论制定 |
|
|
工 作 标 准 |
|
|
(1)质量标准:新产品微信营销方案可行性高、执行难度低、合理高效 (2)考核标准:市场营销部在____天内完成微信营销方案并提交审批 |
|
|
考 核 指 标 |
|
|
微信营销方案首次审批通过率 |
|
|
新产品微信营销 |
执 行 程 序 |
|
(1)是否自建 ☆ 新产品微信营销方案审批通过,市场营销部根据领导批示意见执行方案 ☆ 市场营销部根据新产品上市方案的要求,结合企业自身情况,判断是否需要自建微信营销工具系统 (2)搭建微信营销工具系统 判定需要自建,市场营销部搭建微信营销工具系统,组织日常运营并不断积累粉丝,激活关注用户 (3)营销、推广新产品 ☆ 市场营销部围绕新产品上市创作相应宣传内容 ☆ 市场营销部推送新产品上市宣传内容,向消费者营销推广新产品 (4)编辑微信营销文案 ☆ 判定不需要自建,产品管理部将新产品营销方向和营销目的等要求发送给合作的微信自媒体合作方 ☆ 外部微信自媒体根据新产品上市营销要求编辑微信营销文案 (5)公众号、小程序投放 ☆ 微信自媒体将终稿微信营销文案提交给产品管理部,产品管理部检查、审阅其内容 ☆ 微信营销终稿符合要求,微信自媒体合作方通过公众号、小程序等微信生态投放发布 工作重点 市场营销部需要计算自建微信营销系统的成本与产出,经济合理的判定是否需要自建 |
|
|
工 作 标 准 |
|
|
(1)内容标准:搭建微信营销工具系统包含注册公众号、开发小程序、入驻微信对应的功能分区等 (2)考核标准:产品管理部检查、审阅微信自媒体不低于____次 |
|
|
考 核 指 标 |
|
|
新产品微信营销成功率 |
|
|
新产品微信营销效果评估 |
执 行 程 序 |
|
(1)评估微信营销成果 市场营销部对新产品的微信营销结果进行评估,编制微信营销成果评估报告,提交市场营销部经理审核后,报主管副总审批 (2)完善、改进工作 新产品微信营销评估报告审批通过,市场营销部回顾微信营销过程,吸取经验、教训,改进完善自身工作 工作重点 微信营销成果的准确评估 |
|
|
工 作 标 准 |
|
|
(1)质量标准:微信营销成果评估报告客观、真实、精准、正确、数据化、可视化 (2)考核标准:市场营销部在____天内完成微信营销成果评估报告并提交审批 |
|
|
考 核 指 标 |
|
|
评估报告首次审批通过率 |
|
|
执 行 规 范 |
|
|
《新产品上市方案规划书》《新产品上市营销策略计划书》《新产品微信营销方案》《企业微信公众号管理办法》《微信营销成果评估报告》 |
|
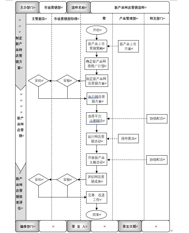
新产品网店营销流程设计与工作执行
新产品网店营销流程设计

新产品网店营销执行程序、工作标准、考核指标、执行规范
|
任务 名称 |
执行程序、工作标准与考核指标 |
|
制定新产品网店营销方案 |
执 行 程 序 |
|
(1)新产品上市营销策略 ☆ 产品管理部向市场营销部提供新产品上市方案 ☆ 市场营销部结合新产品上市方案,围绕新产品上市目标确定上市营销策略 (2)确定新产品网络推广计划 市场营销部依据新产品上市营销策略确定出具体的新产品网络推广计划 (3)制定新产品网店营销方案 市场营销部根据确定的新产品网络推广计划,制定新产品网店营销方案,提交市场营销部经理审核后,报总经理审批 工作重点 新产品网店营销方案的制定 |
|
|
工 作 标 准 |
|
|
(1)质量标准:新产品网店营销方案可行性高、操作清晰明确 (2)考核标准:市场营销部在____天内完成新产品网店营销方案并提交审批 |
|
|
考 核 指 标 |
|
|
新产品网店营销方案首次审批通过率 |
|
|
新产品网店营销 |
执 行 程 序 |
|
(1)选择平台,注册网店 ☆ 市场营销部选择互联网商业平台,按要求注册网店并进行经营 ☆ 相关部门协助配合市场营销部,提供必要的资料和证明 (2)设计网店营销活动 ☆ 市场营销部根据新产品上市方案的规定,设计网店的主题营销活动,进行活动网络测试并组织上线 ☆ 产品管理部根据新产品特性和主要卖点提出营销关键点的意见和建议 (3)开展新产品主题活动 ☆ 网店营销活动准备就绪,市场营销部组织宣传预热,开展新产品主题营销活动 ☆ 相关部门提供客服人员支持和维护,协助配合市场营销部开展网店营销活动 工作重点 市场营销部要全网、多方面、多渠道的宣传网店营销活动,确保新产品网店营销效果 |
|
|
工 作 标 准 |
|
|
(1)内容标准:设计网店营销活动包含图文设计、音乐搭配、程序安排、消费者互动等 (2)考核标准:市场营销部在网店营销活动开始前____小时完成全面检查 |
|
|
考 核 指 标 |
|
|
网店营销项目准备完备率 |
|
|
新产品网店营销效果评估 |
执 行 程 序 |
|
(1)评估网店营销成果 新产品网店营销活动结束,市场营销部对销售数据等重要要素进行评估,编制网店营销成果评估报告,提交市场营销部经理审核后,报主管副总审批 (2)完善、改进工作 网店营销成果评估报告审批通过,市场营销部根据领导批示意见改进自身工作,总结工作失误进一步完善网店营销管理工作 工作重点 撰写网店营销成果评估报告 |
|
|
工 作 标 准 |
|
|
(1)质量标准:网店营销成果评估报告客观、真实、精准、正确、数据化、可视化 (2)考核标准:市场营销部在____天内完成网店营销成果评估报告并提交审批 |
|
|
考 核 指 标 |
|
|
评估报告首次审批通过率 |
|
|
执 行 规 范 |
|
|
《新产品上市方案规划书》《新产品上市营销策略计划书》《新产品网店营销方案》《企业互联网商业平台网店运营管理规定》《网店营销成果评估报告》 |
|
新产品短视频营销流程设计与工作执行
新产品短视频营销流程设计

新产品短视频营销执行程序、工作标准、考核指标、执行规范
|
任务 名称 |
执行程序、工作标准与考核指标 |
|
制定新产品短视频营销方案 |
执 行 程 序 |
|
(1)新产品上市营销策略 ☆ 产品管理部向市场营销部提供新产品上市方案 ☆ 市场营销部结合新产品上市方案,围绕新产品上市目标确定上市营销策略 (2)确定新产品网络推广计划 市场营销部依据新产品上市营销策略确定出具体的新产品网络推广计划 (3)制定新产品短视频营销方案 市场营销部根据确定的新产品网络推广计划,制定新产品短视频营销方案,提交市场营销部经理审核后,报总经理审批 工作重点 新产品短视频营销方案的制定 |
|
|
工 作 标 准 |
|
|
(1)质量标准:新产品短视频营销方案可行性高、成本经济 (2)考核标准:市场营销部在____天内完成新产品短视频营销方案并提交审批 |
|
|
考 核 指 标 |
|
|
新产品短视频营销方案首次审批通过率 |
|
|
新产品短视频营销 |
执 行 程 序 |
|
(1)是否自建 ☆ 新产品短视频营销方案审批通过,市场营销部根据领导批示意见执行方案 ☆ 市场营销部根据新产品上市方案的要求,综合分析投入产出情况,判定是否需要自建视频自媒体 (2)选择平台,注册自媒体账号 判定需要自建,市场营销部考察主流社交、娱乐、文化等方面的互联网平台,注册企业自媒体账号 (3)积累素材,创作、投放短视频 ☆ 市场营销部安排专员记录、积累短视频素材,围绕新产品上市创作、拍摄、剪辑短视频 ☆ 市场营销部在各平台企业自媒体账号上发布新产品营销短视频,运营账号,吸引粉丝 (4)短视频创意大纲 ☆ 判定不需要自建,产品管理部与合作的外部视频自媒体单位进行沟通,发送新产品营销方向和目的 ☆ 外部视频自媒体依据产品管理部的要求,撰写短视频创意大纲 (5)剪辑短视频营销样片 ☆ 视频自媒体将短视频创意大纲拍成样片,剪辑出初片 ☆ 产品管理部提供修改意见和建议 (6)提交短视频成片 ☆ 视频自媒体提交修改完成的短视频成片 ☆ 产品管理部对短视频成片进行检查、审阅 (7)主流平台投放短视频 视频自媒体在各自的主流平台账号上推送、发布新产品短视频营销片 工作重点 短视频营销的创意与拍摄成片工作必须紧紧围绕新产品特性和卖点,展示特定的产品形象 |
|
|
工 作 标 准 |
|
|
(1)质量标准:新产品短视频营销成片长短适宜、节奏匹配、文案生动、亮点突出、重点鲜明 (2)考核标准:短视频营销成片平台*放播**总量不低于____千次 |
|
|
考 核 指 标 |
|
|
新产品短视频营销成功率 |
|
|
新产品短视频营销效果评估 |
执 行 程 序 |
|
(1)评估短视频营销成果 市场营销部对新产品的短视频营销结果进行评估,编制短视频营销成果评估报告,提交市场营销部经理审核后,报主管副总审批 (2)完善、改进工作 市场营销部根据短视频营销评估成绩,分析工作中的不足,改进、完善自身工作 工作重点 编制短视频营销成果评估报告 |
|
|
工 作 标 准 |
|
|
(1)质量标准:短视频营销成果评估报告客观、真实、精准、正确、数据化、可视化 (2)考核标准:市场营销部在____天内完成短视频营销成果评估报告并提交审批 |
|
|
考 核 指 标 |
|
|
短视频营销成果评估报告首次审批通过率 |
|
|
执 行 规 范 |
|
|
《新产品上市方案规划书》《新产品上市营销策略计划书》《新产品短视频营销方案》《企业视频自媒体账号管理办法》《短视频营销成果评估报告》 |
|
#弗布克#产品营销#方案#
领取本资料的Word、PDF版完整内容方法:
1.本资源编号:2747。
2.关注+评论+转发,然后私信“资料”。