支付宝、微信收款和支付越来越普遍,企业应该如何做账? 有什么风险吗?
1
支付宝、微信收款
需要什么凭证?如何记账?
如果企业开通了微信和支付宝,那么企业就能够通过支付宝、微信的方式收到款项了。我们在记账的时候,除了需要 微信支付宝的截图 之外,最好还能够取得相应的 电子回单 。这里我们以微信为例来看一下如何取得电子回单:
1、在“服务”→“钱包”→“账单”中找到收款的明细,最下方找到“申请转账电子凭证”。(支付宝操作类似)

2、点击“申请”,就可以取得相应的转账电子凭证了。

有了这个支付转账垫子凭证,我们就可以作为原始凭证入账了。
比如上面这张电子凭证中,我们收到了1万元,则在收到款项时:
借:其他货币资金—微信 10000
贷:主营业务收入 9174.31
应交税费—应交增值税(销项税额)825.69
2
支付宝、微信付款
需要什么凭证?如何记账?
在实务之中,最常见的支付宝、微信付款的情形,就是职工购买,公司 报销 的情况。当然,如果职工仅凭支付宝和微信的截图是不能报销的,这里务必要取得对方开具的 发票 。
但如果是跟 自然人之间 发生的 500元以下的零星支出 ,比如修个空调,买点水果,像这种情况,根据税法规定是可以不用取得相应发票的,因此这种情况如果是职工个人先行垫付再报销,可以凭借相应的付款证明,也就是支付宝、微信的付款记录进行报销,但务必要有领导的审批和签字。
如果公司开通了微信或支付宝支付,通过微信支付宝付款却无法取得发票,对于这种情形,我们应该怎么处理呢?
根据《国家税务总局关于发布<企业所得税税前扣除凭证管理办法>的公告》(国家税务总局公告2018年第28号)第十四条规定:
企业在补开、换开发票、其他外部凭证过程中,因对方 注销、撤销、依法被吊销营业执照、被税务机关认定为非正常户 等特殊原因无法补开、换开发票、其他外部凭证的,可凭以下资料证实支出真实性后,其支出允许税前扣除:
(一)无法补开、换开发票、其他外部凭证原因的证明资料(包括工商注销、机构撤销、列入非正常经营户、破产公告等证明资料);
(二)相关业务活动的合同或者协议;
(三)采用 非现金方式支付的付款凭证 ;
(四)货物运输的证明资料;
(五)货物入库、出库内部凭证;
(六)企业会计核算记录以及其他资料。
前款第一项至第三项为必备资料。
可见,如果由于某些特殊原因无法取得发票的,我们可以通过一些材料来证明业务真实性从而进行税前扣除,其中,微信支付宝的支付记录就属于“采用非现金方式支付的付款凭证”。
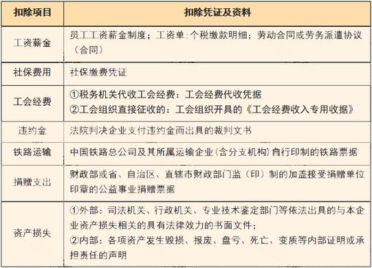
附:企业无需取得发票即可税前扣除项目列举

3
支付宝、微信收付款
最新做账标准!
我们以最常见的微信为例,微信收付款项应该如何做会计分录,该放在什么会计科目呢?

4
支付宝、微信收付款
涉税风险及风险应对
支付宝、微信收付款,给企业带来方便的同时,也会带来相应的风险。面对这些风险,我们一定要谨慎规避,避免增加企业税收成本。

来源:财务经理人。