vivo X90 Pro+是去年下半年推出的一款顶级影像旗舰机,它被迫首发了骁龙8 Gen2处理器,在影像系统上进行了极致的堆料。同时vivo X90 Pro+还加入了vivo V2影像芯片,进一步提升了ISP的性能,从而可以提升计算摄影的效率,带来更好的拍照表现。最近,vivo X90 Pro+的DxOMark得分出炉,下面还是跟随小M一起来看一看吧。

在说vivo X90 Pro+的DxOMark得分之前,我们需要先看看vivo X90 Pro+的影像系统的硬件。vivo X90 Pro+使用了一颗IMX989一英寸大底主摄,具有5000万超高像素,单像素尺寸达到了1.6um,四合一之后更是可以达到恐怖的3.2um,支持OIS光学防抖,具有1G+7P镜头,可以说这是目前手机市场上最好的一颗主摄了。

说完了主摄,再来说说vivo X90 Pro+的副摄,它的超广角为48MP的IMX598,1/2英寸,单像素尺寸0.8um。同时vivo X90 Pro+具有两颗长焦摄像头,第一颗2倍长焦摄像头是索尼IMX758传感器,1/2.4英寸,单像素0.7um,具有5000万高像素,支持OIS光学防抖,主要是用来拍摄人像。第二颗长焦摄像头是更为高端的潜望摄像头,为OV64B传感器,具有6400万超高像素,单像素尺寸同样是0.7um,支持OIS光学防抖,具有3.5倍光学变焦的功能,用来拍远景更加清晰。

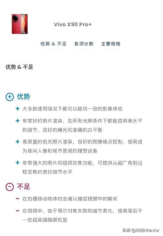
vivo X90 Pro+的影像硬件,可谓是目前手机上最豪华的配置,毕竟它每颗摄像头都是大底高像素。但是vivo X90 Pro+的DxOMark得分并不是特别理想,仅仅获得了140分,排名第十。这个得分低于了1/1.12英寸主摄的小米11 Ultra,也低于iPhone 13 Pro系列与iPhone 14 Pro系列,甚至没有打过IMX766主摄的华为Mate 50 Pro。

对于这个结果,DxOMark也给出了解释,vivo X90 Pro+虽然在拍照方面非常强大,每个焦段都有着极为出色的表现。但遗憾的是vivo X90 Pro+的视频表现比较一般,拍摄移动物体的时候难以捕捉视频中的瞬间,还会在视频中偶尔出现对焦失败和细节柔化,这对于一部影像旗舰来说确实有点不应该。如果后续vivo X90 Pro+可以获得新的固件来提升视频表现,那么vivo X90 Pro+的影像系统实力还能得到进一步提升。那么,你怎么看待vivo X90 Pro+的DxOMark得分仅排名第十呢?