外表的光鲜
固然眼前一亮 心生近意
内里的腐朽
使人不堪忍受 萌生退意
所以我们,一直只做有质的事
—无缺
本文从客户案例分析,以莫比“划船机”为例,介绍智能硬件测试过程中,所遇到的问题,及提供解决方案,希望能给伙伴们带来参考价值。

近来年,智能硬件的发展日新月异。从今年火爆的AI、AR/VR,到随处可见的机器人,各种可穿戴,都展示出智能硬件早已渗透到我们的生活之中。
智能硬件测试的复杂性
1.需要涵盖智能硬件与各手机间的连接适配,APP与手机的兼容测试;
2.需要找出APP、手机、智能硬件三者之间的连通性问题;
3.网络环境需要多样化
4.数据能否精确采集
5.机型覆盖需要更广泛
莫比智能划船机-在家也能划船
想必很多喜爱运动的人,都会因为偶尔天气和空气的条件,被迫放弃户外运动的机会。春夏季多雨,秋冬季多霾,如今,推荐你们尝试“划船”。

这是一项锻炼有氧耐力和力量耐力的全身运动,也是一种有效燃烧卡路里的方法。划船机这几年在健身房乃至百姓家中越来越风靡和普及,划船机可以不受天气影响,在家随时锻炼,并可以真实模拟划船动作。

在屈伸的划臂动作中能调动起全身80%以上肌肉,尤其是可以锻炼到90%的伸肌,且对各关节无冲击损伤。

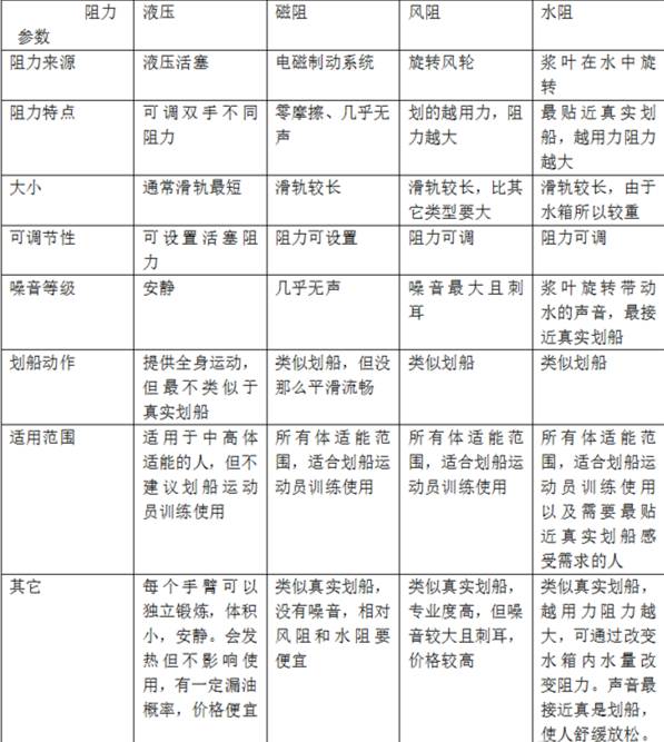
自1968年芬兰人唐特力发明了全球第一台液阻划船机发展至今,目前市面上的划船机按阻力来源大体可分为液压、磁阻、风阻、水阻四种类型,以下表格列出各种阻力类型划船机的参数及特点:

在开发阶段就需要完成智能硬件与各手机间的连接适配,确保可以兼容市面上主流的机型。而在APP方面,则需要保证它的运行情况,不会出现崩溃及连接不稳定等情况。

也正是莫比最关注的质量问题,选择了无缺作为合作伙伴。
①硬件连通性测试:
无缺平台几乎部署了市场上所有的移动设备机型。开发者可以根据自己的需求,选取所要测试的目标设备。由无缺测试专家对其手机应用和智能硬件之间进行连通性测试。
②功能性测试
无缺测试专家会针对应用进行全面的测试用例设计,覆盖到具体的功能点的具体操作。通过硬件连接并操作手机应用中与被测智能硬件相关的功能,帮助开发者完成全面的硬件与App之间的功能测试,最大程度上保证产品品质。

(展示部分案例测试--蓝牙测试)
大量互联网企业的加入
让智能硬件市场的竞争陷入红海
同时,也将迎来各种同质化的产品
所以,若想脱颖而出
除了要具备使用价值和创新外
产品质量也是至关重要的存在
因此,“无缺”提供的智能硬件测试服务
愿与莫比“划船机”一起
构建智能硬件领域的健康生态
