许多没有实习经历、出身不好,特别是简历一片空白,不会写简历的同学,想到竞争对手有大量985、211学生,又看到“要求有实习经历”,都觉得自己肯定没办法拿到offer了,找工作/实习还没开始就失败了一半。
但事实上并不是这样,每年有无数双非学生走进大厂,甚至是零经验也能拿到大厂offer,中厂小厂更是数不胜数~一份好的简历才是你的敲门砖。
很多同学的简历就像这样:

模板花里胡哨,看似经验很多,实则没有突显能力,还把自己和岗位无关的爱好写上了,hr看完什么信息也接受不到……于是就这么凉凉了
那么如何写简历呢?
首先, 模板 要简洁明了
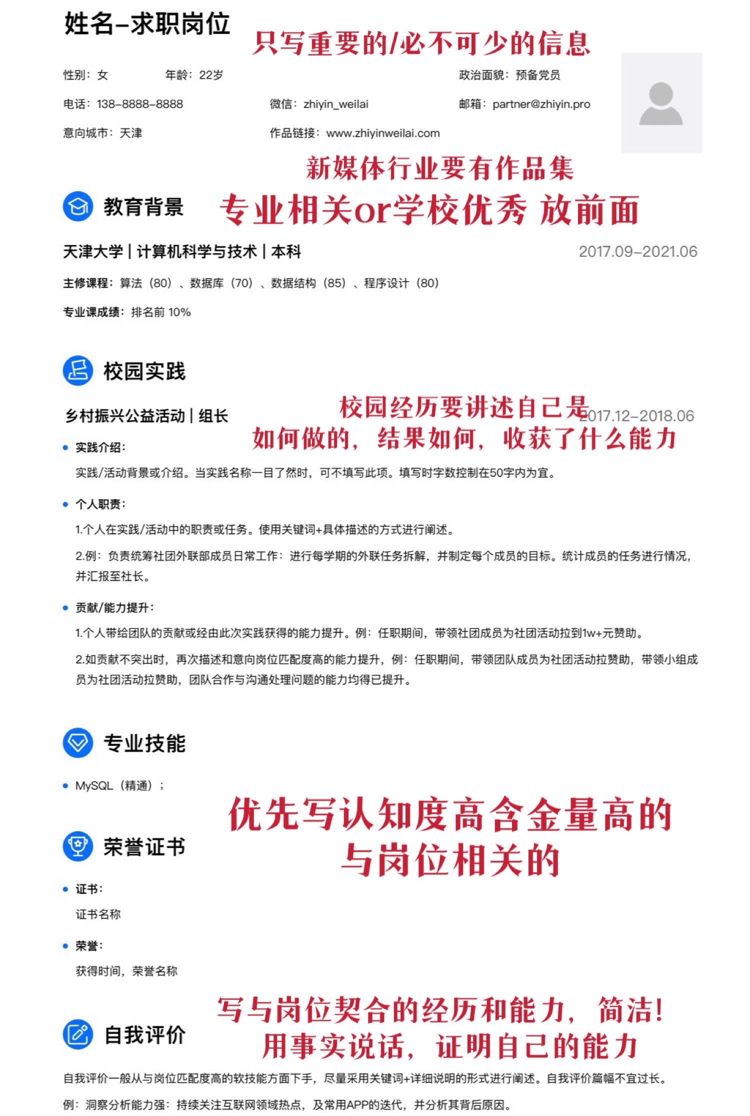
个人信息 :只保留姓名电话邮箱等必不可少的基础信息
教育背景 :专业相关 可以放在前面,并对与职位相关的专业课进行简单描述,绩点高or排名好也可以写上
专业不相关且学校一般的,可以将教育经历放在靠后位置
校园经历 :侧重社团/活动/学生会经历,拒绝流水账,校园经历同样可以运用star法则(被安排了什么任务,你是如何明确自己需要做什么的,你是如何去做的,结果如何,你收获了什么)重点:让经历与应聘的岗位相关能力关联,交代自己的能力
实习经历 :写与岗位相关的经历,同样运用star法则,突出自己在这个岗位上拥有什么能力,注意让成果数据化,更明确地让hr知道你通过你的能力达到了什么成果
自我评价 :要与求职岗位要求所契合,【性格开朗、工作踏实、吃苦耐劳】×(只说空话,hr凭什么相信你?),要用事实来阐述能力,将过往学校或工作经历精炼,有数据的强调数据,(做了…成果是…具有优秀的xx能力)
证书技能 :基础的office三件套(计算机二级),以及岗位相关,如新媒体运营行业需要ps、pr等技能。
优先写认可度高的,非英语相关岗位四六级可以放最后或不写,分高可以括号备注说明你的学习能力
最后,如果有获奖、科研经历也可以写上,为简历锦上添花!
也可以看图片↓更加清晰

一份简历往往需要经过几次甚至十几次的修改,但相信最终每个人都能收获一份满满当当的简历~也欢迎关注我获得后续更多找工作干货~
文/职引生涯规划