作者:许世夺 陶丽雅
#什么是股权转让##

中国法下,股权转让可能受限于多重法律设置,尤其是公司的章程。但是,违反公司章程转让股权将产生何种法律后果,《公司法》及相关司法解释并没有释明,实践中也存在一定争议。基于此,本文从股权转让协议的效力与履行角度出发,在总结归纳现有司法裁判观点的基础上进行实务分析,并就拟限制股权转让的交易方及拟购买股权的交易方如何在协议阶段更好保障自身权利提供思路。
一、违反章程的股权转让协议的效力
根据我国《民法典》的规定,除非有法定的无效事由,合同依法成立后即为有效。而《民法典》第一百四十四条,第一百四十六条,第一百五十三条及第一百五十四条规定了民事法律行为无效的五种事由 [1] ,违反章程本身并不属于法定的无效事由之一,因此,违反章程本身不必然影响股权转让协议的效力,对于违反公司章程的股权转让协议,如无其他影响协议效力的事由,应当认定有效。
但是,《公司法》第七十一条及第一百四十一条对于有限责任公司及股份有限公司的股权(股份)转让做出了限制性规定 [2] ,同时规定了公司章程可以就相关事项另行约定或加以其他限制性规定。考虑到前述《公司法》项下的股权转让限制性规定,违反公司章程的股权转让协议也可能违反《公司法》,在这种情况下,股权转让协议的效力如何认定?主流观点认为,中国法下的强制性规定具体可分为效力性和管理性两种,其中只有违反前者才会导致合同无效。那么《公司法》下对于股权转让的限制规定是否属于效力性强制规定呢?对此,笔者认为《公司法》下限制股权转让的规定并非效力性强制性规定,因此不属于导致股权转让协议无效的事由。以下两个案例颇具参考价值。

二、违反章程的股权转让协议的履行
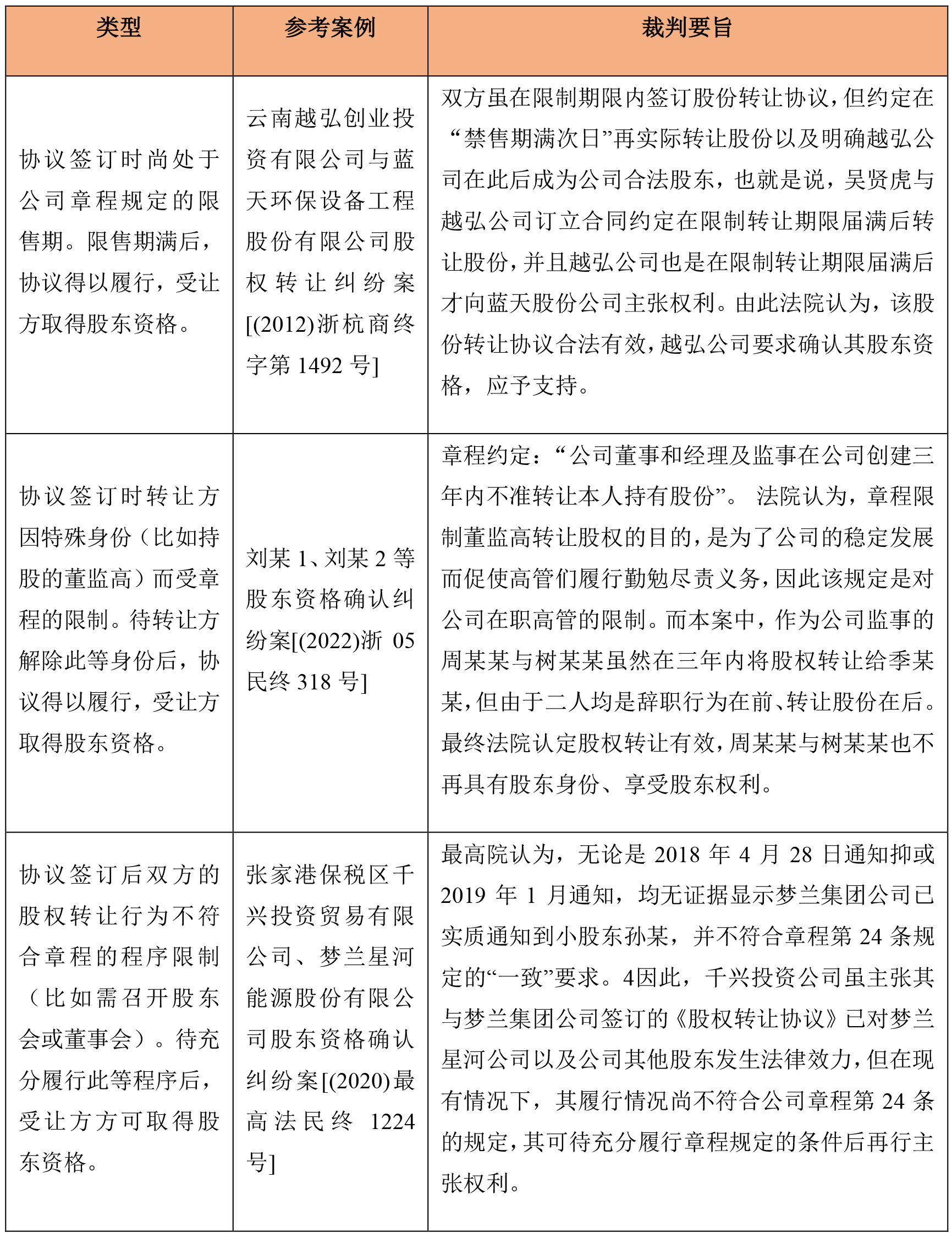
1. 原则:该等股权转让协议无法得到履行
我们认为,违反公司章程规定的股权转让协议虽然有效,但该效力原则上仅及于协议双方,不对目标公司以及公司的其他股东产生法律效力,公司有权拒绝受让方取得股东资格、行使股东权利。
根据笔者对司法判例的查询总结,违反公司章程规定的股权转让协议虽然通常被认定为有效,但受让方依据该等股权转让协议要求取得股东资格、行使股东权利的请求往往得不到支持。

总结上述案例中法院的裁判观点,在股权转让协议违反公司章程的情况下,根据《民法典》第五百八十条 [3] 规定,该股权转让协议因存在法律以及事实上的障碍而无法得到履行,受让方也不能因此取得股东资格,其只能根据协议的约定来请求转让方承担违约责任。
2. 例外:不符合公司章程的事由消灭,该等股权转让协议得以履行
我们注意到,实践中有些股权转让协议虽然签订时不符合公司章程的限制性规定,但此等瑕疵却可以在未来得到补正。而出于对股权自由转让的尊重,当相关不符合公司章程的事由消灭后,法院通常也会认可此类协议的履行。对此,我们总结得出实践中几种最为常见的类型,如下表所示。

三、《公司法(修订草案)意见稿》对章程限制股权转让相关规定的修改
1. 明确股权转让的通知程序
《中华人民共和国公司法(修订草案)》征求意见稿 [5] (“以下简称《征求意见稿》”)完善了有限责任公司中股权转让与股东资格取得的相关程序。首先,明确“股东转让其股权的,应当书面通知公司”。换言之,通知乃股权转让的必经程序。因此我们认为,对于未履行通知程序的股权转让不得对公司产生法律效力。而公司在接到通知后,如存在“正当理由”,有权拒绝变更股东名册以及变更登记。这表明《修订意见稿》基本肯定了现有司法实践中的主流意见,即对于违反公司章程的股权转让,公司有权拒绝受让方取得股东资格。最后,对于公司接到通知后拒绝或者在合理期限内不予答复的,转让人、受让人可以依法向人民法院提起诉讼。
结合《征求意见稿》的最新规定与司法实践的主流观点,我们对有限责任公司股权转让的流程进行了总结,图示如下:

2. 扩大股份有限公司章程的自治事项
现行《公司法》中明确规定公司章程可以就有限责任公司股权转让限制另行约定,而对于股份有限公司而言,《公司法》仅规定公司章程可以对公司董事、监事、高级管理人员转让其所持有的本公司股份作出其他限制性规定。
公司章程能否限制持股董监高以外的股东的股权转让,司法实践中也并未形成统一意见。《修订意见稿》对此予以明确:首先,股份有限公司可以按照公司章程的规定发行“转让须经公司同意等转让受限”的类别股;其次,此等类别股“转让按照公司章程的规定”。
四、总结
股权转让不仅涉及股东的投资自由,更关系到公司内部的人合性,因此司法实践中法院也尝试在上述两方面之间找到平衡点。对此,我们总结认为,虽然公司章程可以对股权转让作出限制性规定,但该等限制不应违反合同自由原则,干涉当事人的意思自治,即违反公司章程的股权转让协议并不因此而当然无效。但为保护公司以及公司其他股东的利益,章程的限制性规定将对股权权属的变动即股权转让合同的履行构成影响,从而最终达到维护股东结构的目的。最后,我们期待未来的《公司法》以及相关司法解释可以进一步填补实践中的空白之处,从而为交易各方提供相应的指引。
[注]
[1] 无效的民事法律行为包括:
(1) 无民事行为能力人实施的民事法律行为;
(2) 行为人与相对人以虚假的意思表示实施的民事法律行为;
(3) 违反法律、行政法规的强制性规定的民事法律行为,但是,该强制性规定不导致该民事法律行为无效的除外;
(4) 违背公序良俗的民事法律行为以及行为人与相对人恶意串通;
损害他人合法权益的民事法律行为。
[2]《公司法》第七十一条:
股东向股东以外的人转让股权,应当经其他股东过半数同意。股东应就其股权转让事项书面通知其他股东征求同意,其他股东自接到书面通知之日起满三十日未答复的,视为同意转让。其他股东半数以上不同意转让的,不同意的股东应当购买该转让的股权;不购买的,视为同意转让。
经股东同意转让的股权,在同等条件下,其他股东有优先购买权。两个以上股东主张行使优先购买权的,协商确定各自的购买比例;协商不成的,按照转让时各自的出资比例行使优先购买权。
公司章程对股权转让另有规定的,从其规定。
《公司法》第一百四十一条:
发起人持有的本公司股份,自公司成立之日起一年内不得转让。公司公开发行股份前已发行的股份,自公司股票在证券交易所上市交易之日起一年内不得转让。
公司董事、监事、高级管理人员应当向公司申报所持有的本公司的股份及其变动情况,在任职期间每年转让的股份不得超过其所持有本公司股份总数的百分之二十五;所持本公司股份自公司股票上市交易之日起一年内不得转让。上述人员离职后半年内,不得转让其所持有的本公司股份。公司章程可以对公司董事、监事、高级管理人员转让其所持有的本公司股份作出其他限制性规定。
[3]《民法典》第五百八十条:当事人一方不履行非金钱债务或者履行非金钱债务不符合约定的,对方可以请求履行,但是有下列情形之一的除外:(一)法律上或者事实上不能履行;(二)债务的标的不适于强制履行或者履行费用过高;(三)债权人在合理期限内未请求履行。有前款规定的除外情形之一,致使不能实现合同目的的,人民法院或者仲裁机构可以根据当事人的请求终止合同权利义务关系,但是不影响违约责任的承担。
[4] 梦兰星河公司2015年12月修订版公司章程第24条规定内容为“股东持有的股份可以依法转让。股东向股东之外第三方转让股份的,应事先取得其他股东一致同意。各股东一致同意,任何涉及以公司股份为标的之股东(一位股东或几位股东)与第三方之间的交易中,其他股东对交易标的股份在同等条件下享有优先受让权。各股东一致同意,任何涉及以公司股份为标的之股东(一位股东或几位股东)与第三方之间的交易中,若不行使前款优先受让权的其他股东(一方或几方)有权但无义务将其持有的公司股份优先共同出售给第三方”。
[5]《中华人民共和国公司法(修订草案)》于2021年12月24日由全国人民代表大会常务委员会发布征求意见。
特别声明:
以上所刊登的文章仅代表作者本人观点,不代表北京市中伦律师事务所或其律师出具的任何形式之法律意见或建议。
如需转载或引用该等文章的任何内容,请私信沟通授权事宜,并于转载时在文章开头处注明来源于公众号“中伦视界”及作者姓名。未经本所书面授权,不得转载或使用该等文章中的任何内容,含图片、影像等视听资料。如您有意就相关议题进一步交流或探讨,欢迎与本所联系。
点击“下方链接”,可查阅该专业文章官微版。
股权转让违反公司章程,协议还有效吗?