流程图用什么软件做?免费好用的流程图软件分享
流程图用什么软件做呢?流程图可以帮助我们了解一系列步骤或事件的流程和顺序,语言无法表达清楚,但一张流程图轻松让别人看懂,千言万语不如一张图。例如,在编写报销流程时,可以使用流程图来说明报销的步骤。在做项目规划时,流程图可以帮助团队成员更清晰地了解整个流程。特别是现在互联网的软件研发中,流程图也经常被用来描述代码逻辑和程序流程等等
那么你知道流程图用什么软件做吗?下面分享一些常用的流程图软件,希望可以帮助到大家。

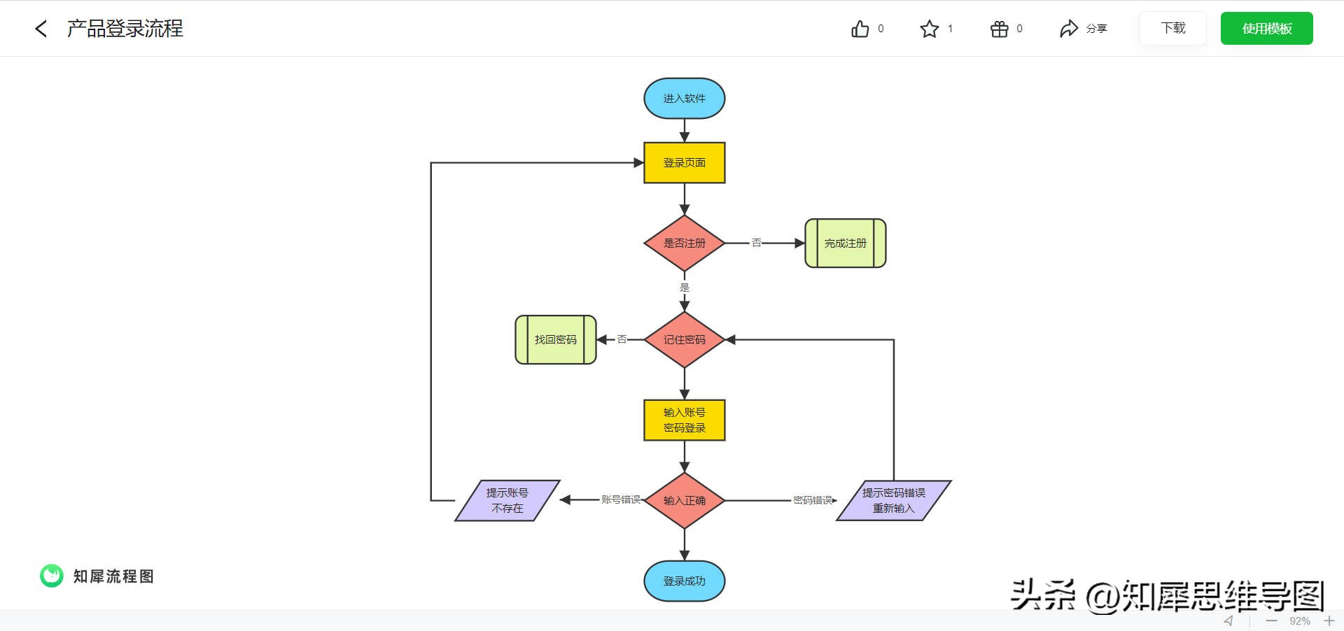
软件一:知犀流程图
如果你是刚接触流程图,如果你有云同步、多平台使用等需求,可以试一试知犀流程图。
这是一款极简流程图,轻松满足基础的流程图绘制需求,不需要花费太多学习成本就能上手绘制流程图。

如果你没有绘制思路,不知道流程图如何绘制也不用担心,知犀流程图模板中心有各种模板可以供你参考,甚至有些模板可以直接复用。

提供的云端存储功能非常方便,便捷的文本内容实时自动保存,想要分享文件给别人可以导出为图片,也可以一键链接分享。在线工具的形式让你不需要*载下**安装,随时随地,打开浏览器就可以创建流程图。

如果你需要使用思维导图,也可以试一试知犀的思维导图,一站式解决你的图示创作需要。
软件二:mindmanger
Mindmanger不仅支持思维导图也支持流程图创作,可在Windows和Mac操作系统上运行,目前还有App可用于iOS和Android设备,同时可以与其他常用的办公软件,如Microsoft Office进行无缝集成。此外,它还支持导出如PDF、PNG、Microsoft Word等格式文档,可以分享给其他人。

Mindmanger的功能丰富程度和在办公场景协作的使用足够专业,但对于小白用户来说会存在一定的学习成本,同时价格上略贵,更适合深度用户选择。

软件三:PPT
就是我们常用的Microsoft PowerPoint,也可以帮助我们实现非常基础的流程图制作,新建空白页面,然后在顶部菜单栏找到绘图,选择其中的图形或箭头就可以实现流程图的绘制了,选中图形还可以实现图形样式的调整。

软件四:Axure
Axure是一款专业的快速原型设计工具,Axure主要还是支持网页、App等产品的原型设计,但同时支持多种图形样式,所以使用Axure也可以实现流程图的绘制,如果想要更复杂的设计也可以实现。

流程图用什么软件做比较好的分享就到这里!希望我分享的这些流程图软件可以帮助到你~
关键词:流程图用什么软件做,流程图,流程图软件,流程图怎么画