近期拼多多平台发布了三个相关规则的更新,分别是《拼多多商家客户服务管理规则》《拼多多评价规则》《拼多多退店规则》,这三大新版规则,将于2019年1月1日生效。请各位商家仔细阅读,避免生效后被处罚。
1、新版《拼多多评价规则》
修改前:

修改后:
4. 评价处理
4.1. 【评价处理原则】为了确保评价体系的公正性、客观性和真实性,拼多多将基于有限的技术手段,对违规交易评价、恶意评价、不当评价、诱导好评产生的评价等异常评价以及不当回复等破坏拼多多评价体系、侵犯消费者知情权的行为予以坚决打击。
4.2.【评价逻辑调整】拼多多有权根据第4.1条评价处理原则,调整评价的计算逻辑。
4.3.【违规交易评价】拼多多有权屏蔽违规交易产生的评价,包括但不限于拼多多平台协议、平台规则中规定的发布违禁信息、骗取他人财物、虚假交易等违规行为所涉及的订单对应的评价。
4.4.【恶意评价】如用户、同行竞争者等评价人被发现以给予低分、负面评论等方式谋取额外财物或其它不当利益的恶意评价行为(包括商家自行或通过他人实施的),拼多多可屏蔽该恶意评价。
4.5.【不当评价】拼多多有权屏蔽评价内容中所包含的污言秽语、广告信息、无实际意义信息、色情低俗内容及其他有违公序良俗的信息。
4.6.【诱导好评】拼多多有权屏蔽商家诱导好评产生的评价。诱导好评是指商家通过承诺返现、给予红包、优惠券等变相返现或者其他利益的方式,诱导买家确认收货并作出好评的行为,包括但不限于以下情形:
(1)在商品标题、描述、图片等相关信息中加入“好评返现”或其他类似内容;
(2)在包裹中夹带承诺“好评返现”的定制类卡券,或者其他含有诱导好评信息的附带物品等;
(3)通过向消费者拨打电话、发送短信或其他信息来诱导好评;
(4)通过其他方式明示或暗示买家快速确认收货并提交好评将获得返现、变相返现或者其他利益。
4.7.【异常评价】异常评价是指所有违背拼多多评价体系之宗旨、原则的评价,包括但不限于违规交易评价、恶意评价、不当评价、诱导好评产生的评价等。拼多多对排查到的异常评价作不计分、屏蔽等处理,对于已经计入店铺评分的异常评价,拼多多有权通过调整店铺评分来消除异常评价对店铺的影响。
4.8.【评价人处理】针对前述违规行为,除对产生的评价做相应处理外,拼多多将视情形对评价人采取身份验证、屏蔽评论内容、限制评价、限制购买行为等处理措施。
4.9.【违规商家处理】针对商家恶意评价、诱导好评、发布不当回复等违规行为,除对产生的评价或回复做相应处理外,拼多多将视情形对商家店铺采取商品移除资源位、禁止上资源位、标签页降权、搜索页降权、搜索页屏蔽、禁止上新、商品全部下架、禁止上新、禁止上架等处理措施。
注:本规则于2019年1月1日最新修订生效。
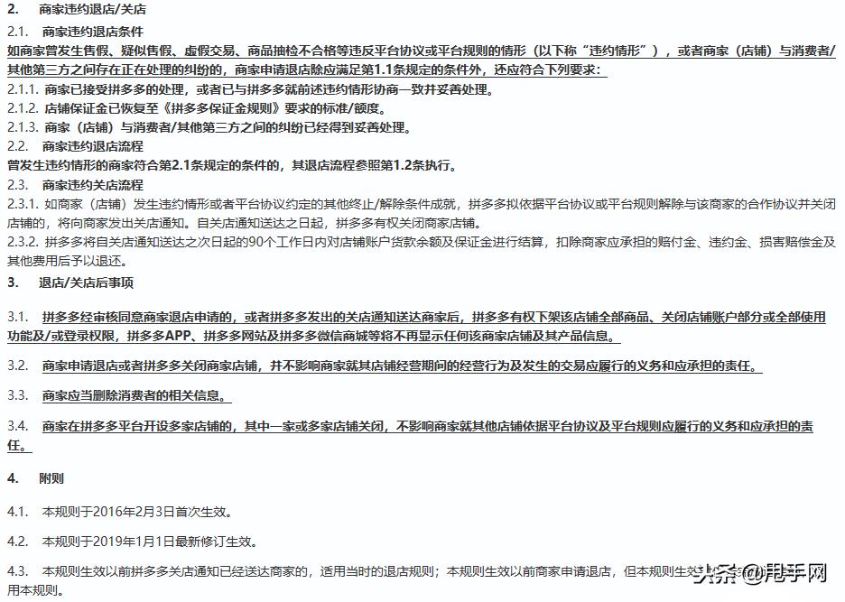
2、新版《拼多多退店规则》
请看下面的一览图:


3、新版《拼多多商家客户服务管理规则》
1. 总则
1.1.为规范商家向拼多多用户提供高质量的客户服务,提升用户的购物体验,特制定本规则。
1.2. 平台客服工具:是指拼多多平台开发并向商家提供的功能或工具,商家通过其专属账号登录平台客服工具后,可以与平台用户取得联系并为用户提供客户服务。
1.3. 客户服务:商家应当配备充足、专业的客服人员使用拼多多平台客服工具与用户沟通,处理来自用户的问题,包括但不限于商品或服务的售前、售中咨询及售后维权、投诉等。
1.4.本规则所称“商家客服”,是指使用店铺账号(包括子账号,下同)通过平台客服工具为用户提供客户服务的人员,包括但不限于商家、商家配备的管理人员或客服人员及经前述人员授权使用相关店铺账号的人。商家应妥善保管店铺账号、密码等安全信息,并就店铺账号的违规行为承担责任。
2. 服务要求
2.1.商家客服应及时响应用户的咨询或投诉,确保来自用户的任一条消息响应时间符合平台规定的标准。
2.2.商家客服不得通过平台客服工具发布第三方信息,包括但不限于非拼多多购物链接或未经拼多多许可的第三方链接、银行账号、支付账号、二维码、电子邮箱、实体店地址、广告商品信息等。
2.3.商家客服不得在沟通过程中使用任何形式的带有人身攻击、*辱侮**性的不文明用语,不得实施*谤诽**、谩骂、诋毁他人(包括但不限于拼多多用户、拼多多平台、平台客服人员及其他工作人员等,下同)或使用任何引起他人不满的字句的行为。
2.4.商家客服不得实施骚扰他人的行为,包括但不限于通过电话、短信、邮件、平台客服工具等方式向他人发送垃圾信息、频繁联系他人或对他人实施*辱侮**、恐吓等,造成他人反感、影响他人正常生活或造成恶劣影响。
2.5.商家客服不得将平台客服工具用于任何为拼多多用户提供客户服务之外的目的。
2.6.商家客服在沟通过程中应遵守国家法律法规的规定、商家与平台的约定以及平台发布的相关规则,不得发送涉及*动反**、色情、威胁、恐吓、*力暴**、传销的内容,不得诋毁拼多多形象或拼多多平台其他任何商家、商品的形象,不得扰乱拼多多平台的运营及管理秩序。
2.7. 商家客服在沟通过程中,不得使用“高仿”“精仿”“非正品”“复印版”“扫描版”等明示、暗示商品为假货的表述。
2.8.商家不得以任何形式冒充拼多多平台或平台工作人员,使他人误认为商家所做的任何要求、陈述或保证能够代表拼多多平台,或者通过其他类似手段造成他人混淆。
3.服务质量考核
3.1.平台有权以“有效回复率”等作为店铺客服质量考核指标,每天统计店铺客服数据,并针对当日有效回复率不达标的店铺做出相应的处理。
3.2.有效回复,是指商家客服在用户消息发出后1小时(含)内予以回复。某一用户在某日8:00至23:00间向某店铺发送的消息均得到有效回复,则为该店铺的有效回复用户。
3.3.咨询用户总数,是指考核期间内每日8:00至23:00间向某店铺发送消息的用户总数。
3.4.有效回复率,是指考核期间内店铺有效回复用户数占咨询用户总数的比例。
3.5.某店铺当日有效回复率的计算公式为:当日有效回复率=当日店铺有效回复用户数÷当日咨询用户总数×100%。
3.6.若店铺当日咨询用户总数在100人(含)以上,且当日有效回复率低于50%的,平台有权自店铺账户保证金及/或货款余额中扣收违约金1000元。
4. 违规处理
4.1.商家客服违反本规则2.3条、2.4条规定的,平台有权根据违规情节,按照下表对商家/店铺采取相应的处理措施:

4.2.商家违反本规则第2.2条、2.5条、2.6条、2.7条、2.8条规定的,应自行承担相应的法律责任,同时,平台有权采取下列各类措施中的一项或者多项:
4.2.1. 限制店铺功能,包括但不限于商品移除资源位、禁止上资源位、移除广告、禁售,禁止上新、禁止上架等;
4.2.2. 关闭商家客服工具;
4.2.3. 解除协议、终止合作,关闭店铺,清退商家;
4.2.4. 扣收店铺全部保证金,并要求商家赔偿由此给平台、平台用户或任何第三方造成的损失。
4.3. 商家行为构成违法犯罪的,平台将移送相关行政、司法机关处理。
5. 附则
5.1. 除相应条款另有规定外,本规则所称“日”、“天”均指自然天。
5.2. 本规则于2016年5月5日首次生效。
5.3.本规则于2019年1月1日最新修订生效。
三个拼多多新版规则,各位卖家一定要提前知才行哦,避免被处罚后才去了解。