
7月26日消息,敦煌网昨日发布公告称,为了进一步规范投诉方的盗图投诉、举报,避免无效投诉或恶意举报的行为对平台卖家造成伤害,现针对《盗用产品图片处罚实施细则》以及《产品信息违规处罚》的相关内容进行调整。此次规则变更于2019年7月25日进行公示通知,将于2019年8月1日正式生效。
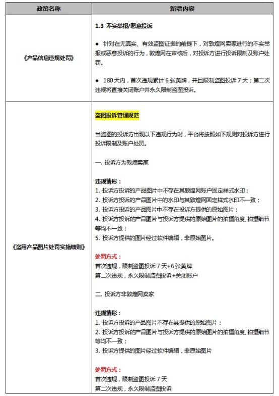
在《产品信息违规处罚》方面,规则新增不实举报/恶意投诉处罚,即针对在无真实、有效盗图证据的前提下,对敦煌网卖家进行的不实举报或恶意投诉的行为,敦煌网在审核后,对投诉方进行投诉限制及账户处罚。处罚方式为180天内,首次违规累计6张黄牌,并且限制盗图投诉7天,若第二次违规将直接关闭账户并永久限制盗图投诉。
在《盗用产品图片处罚实施细则》方面,新增盗图投诉管理规范:当盗图的投诉方出现违规行为时,平台将按照相关规则对投诉方进行投诉限制及账户处罚。
若投诉方为敦煌卖家,出现以下违规情形:
1. 投诉方投诉的产品图片中不存在其敦煌网账户固定样式水印。
2. 投诉方投诉的产品图片中的水印与其敦煌网固定样式水印不一致。
3. 投诉方投诉的产品图片中不存在投诉方提供的原始图片。
4. 投诉方投诉的产品图片与投诉方提供的原始图片的拍摄角度、拍摄细节等均不一致。
5. 投诉方提供的图片经过软件编辑,非原始图片。
将给予首次违规限制盗图投诉7天+6张黄牌,第二次违规永久限制盗图投诉+关闭账户的处罚。
对于投诉方非敦煌网卖家的情况,若出现三种违规行为,即投诉方投诉的产品图片不存在其提供的原始图片;投诉方投诉的产品图片与投诉方提供的原始图片的拍摄角度、拍摄细节等均不一致以及投诉方提供的图片经过软件编辑,非原始图片。将给予首次违规限制盗图投诉7天,第二次违规永久限制盗图投诉的处罚。
以下为公告具体内容:

本文链接:http://www.dsb.cn/103360.html
来源:电商报 作者:电商报 高飞