深圳速度!
深圳正式组建市场化运作的电子元器件和集成电路国际交易中心。
谋划约一年,我国关于先进技术应用和产业发展领域的顶层设计,迅速落地。

| 来源:深圳晚报
2022年12月8日,电子元器件和集成电路国际交易中心股份有限公司创立大会在深圳召开。
2022年12月30日,据天眼查信息,电子元器件和集成电路国际交易中心股份有限公司完成工商登记注册。

据报道,该交易中心位于深圳前海,注册资本为21.28亿元。
将致力于打造电子元器件、集成电路企业和产品市场准入新平台,促进上下游供应链和产业链的集聚融合、集群发展。
01
深圳,承担产业*局破**重任
此前,2022年1月26日,国家发改委、商务部发布《关于深圳建设中国特色社会主义先行示范区放宽市场准入若干特别措施的意见》。
其中第一条便提出:要支持深圳组建市场化运作的电子元器件和集成电路国际交易中心。

电子信息时代,信息技术产业已成为世界主要国家全力布局的竞争高地。
其中, 电子元器件,是支撑信息技术产业发展的基石 ; 集成电路,则是信息技术产业的核心 。
电子元器件、集成电路产业,已成我国国民经济安全和发展的战略性、基础性、先导性产业,关系到我国先进信息技术发展的未来。
而深圳,是我国半导体与集成电路产品的集散中心、应用中心和设计中心之一。
作为中国改革先行地的深圳,承担重任,要从根本上解决我国信息技术产业上卡脖子难题。
02
电子元器件,2023年销售规模达2.1万亿
2021年1月,工业和信息化部印发《基础电子元器件产业发展行动计划(2021-2023年)》。

电子元器件, 是保障我国信息技术产业供应链安全稳定的关键 。

| 来源:网络,仅供参考
面对百年未有之大变局和产业大升级、行业大融合的态势,加快电子元器件及配套材料和设备仪器等基础电子产业发展,对推进信息技术产业基础高级化、产业链现代化,乃至实现国民经济高质量发展具有重要意义。
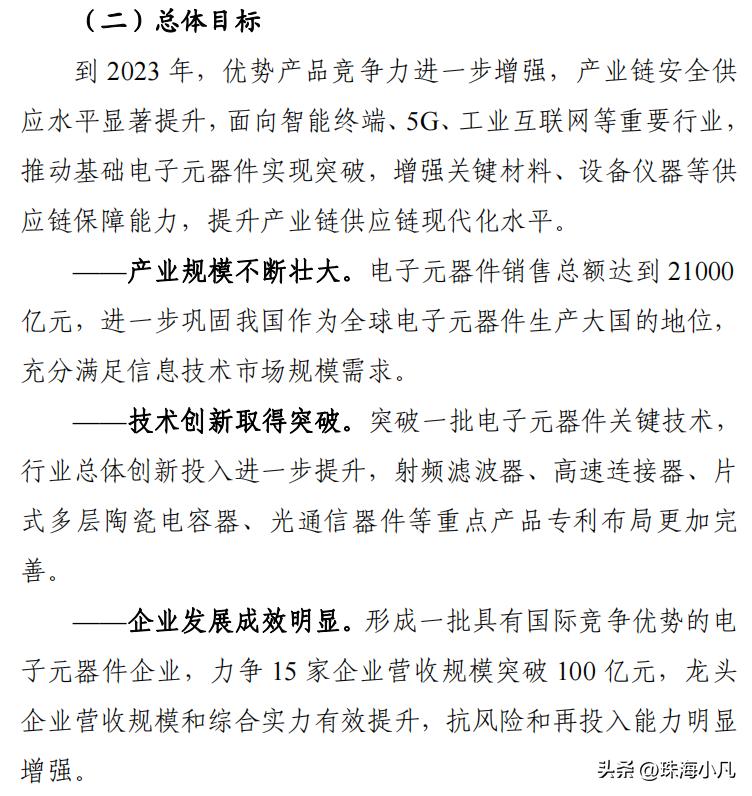
到2023年,我国电子元器件销售总额将达到2.1万亿,将发展形成一批具有国际竞争优势的电子元器件企业,力争15家企业营收规模突破100亿元。

| 来源:《基础电子元器件产业发展行动计划(2021-2023年)》
不过当前我国电子元器件产业存在整体大而不强、龙头企业匮乏、创新能力不足等问题,制约信息技术产业发展。
特别是在一些核心技术方面,还受制于人。
03
集成电路,深圳已形成产业集聚
而在集成电路方面,主要包括芯片设计、制造、封装测试,以及相关原材料、生产设备和零部件等。
深圳是我国半导体与集成电路产品的集散中心、应用中心和设计中心之一 。
2021年深圳市集成电路产业主营业务收入超过1100亿元,拥有国家级集成电路设计产业化基地、国家第三代半导体技术创新中心、国家示范性微电子学院等重大创新平台,产业集聚已初具规模。
2022年6月,《深圳市培育发展半导体与集成电路产业集群行动计划(2022-2025年)》发布。

到2025年,深圳半导体与集成电路产业营收将突破2500亿元。
形成3家以上营收超过100亿元和一批营收超过10亿元的设计企业,引进和培育3家营收超20亿元的制造企业。
规划建设4个以上专业集成电路产业园。
将突破一批关键核心技术,形成一批骨干企业和创新平台,建成具有影响力的半导体与集成电路产业集群。

| 来源:深圳市培育发展半导体与集成电路产业集群行动计划(2022-2025年)
04
央企、国企、民企,共同参与建设
在这样的背景下,深圳电子元器件和集成电路国际交易中心,迅速落地。
据报道,交易中心由中国电子和深投控领衔发起,共计13家央企、国企和民营企业出资21.28亿元成立。
其中,中国电子信息产业集团有限公司、中国中电国际信息服务有限公司、深圳市投资控股有限公司为三大主要出资人,三家总出资额占比达71.43%。
形成 国资国企主导、多种类型主体共同建设的格局 。

| 来源:深圳华强微电子
其中,深圳华强、中电港、香农芯创均是国内电子元器件分销的头部企业。
据深圳华强微电子报道,半导体授权分销业务作为整个半导体产业链中的关键环节,天然具有沟通上下游产品、技术及信息的桥梁作用,是联结上下游的重要纽带。
参与电子元器件和集成电路国际交易中心的建设,将有利于相关公司充分发挥自身分销、产业链资源优势,促进上下游供应链和产业链的集聚融合、集群发展,进一步完善和优化业务布局,提升综合竞争力。
而交易中心,未来还将承担引进国际知名电子元器件公司和上下游企业、优化供应链建设、集中采购等多项职能。
依托交易中心的平台优势,将进一步拓展我国电子元器件产业链上下游,努力打破相关技术、资金、授权等壁垒,实现我国信息技术产业供应链安全稳定的大目标。
来源:房姐看产业