2022年10月25日国务院颁布了最新的《促进个体工商户发展条例》,当中规定香港特别行政区、澳门特别行政区永久性居民中的中国公民,台湾地区居民可以按照国家有关规定,申请登记为个体工商户。事实上早于2005年内地和香港签订《CEPA补充协议一》时,就已允许港澳居民在规定的开放的行业内登记成为个体工商户。有朋友咨询到底个体工商户是什么?又和一般的企业有什么区别?今天就来跟大家分享一下关于个体工商户的法律知识。
什么是个体工商户
按照《促进个体工商户发展条例》中对个体工商户的定义,有经营能力的公民在中华人民共和国境内从事工商业经营,并依法登记的市场主体。
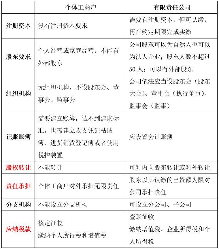
个体工商户和有限责任公司的区别
个体工商户和有限责任公司的区别主要体现在注册资本、股东要求、组织机构、责任承担等方面,以下用图表具体说明:


个体工商户的优势
个体工商户相比起公司形式,优势在于组织架构简单,日常做账简单,且缴纳的税项更少。个体工商户更适用于规模小、业务简单、管理简单的创业者,常见于饮食店、个人工作室、服装店等。而公司形式则更适用于日后有逐步扩大发展规模、后续有意为企业引入投资人的创业者。
值得一提的是,即将于2022年11月1日施行的《促进个体工商户发展条例》规定“变更经营者的,可以直接向市场主体登记机关申请办理变更登记。”相比起之前的《个体工商户条例》规定的“先注销、再设立”的方式是一大利好。过去一些经营多年的店铺,已经具备了独特的字号和信誉,原经营者无法继续经营时,转让他人时就只能先注销,再重新设立。新的《促进个体工商户发展条例》不仅减少了大量的成本,更有利于个体工商户持续经营,打造“百年老店”。
但是个体工商户如想转型为企业,仍需按照目前规定,先办理原个体工商户的注销登记,再申请企业设立登记。
个体工商户的法律风险
虽然个体工商户的经营成本比有限责任公司低,但法律风险也相对较高。其中最大的法律风险体现在“责任承担”上。《民法典》第五十六条规定:“个体工商户的债务,个人经营的,以个人财产承担;家庭经营的,以家庭财产承担;无法区分的,以家庭财产承担。”即个体工商户和其经营的个人/家庭是承担无限责任。
个体工商户的无限责任即当个体工商户有债务时,须由个人/家庭财产来承担债务的偿还,无法做到经营主体和个人/家庭财产的风险隔离。而有限责任公司的股东以其出资额为限,只要股东履行了出资义务,那么就不需要其以个人财产承担责任,可以有效地做到风险隔离的效果。

结语
根据统计,截至2022年9月底,全国登记在册的个体工商户1.11亿户,占市场主体总量的三分之二。个体工商户在我国依然起着重要的经济作用。
今天的分享就到这里,我是你们戴着口罩眼镜起雾的小林律师,我们下期再见,拜了个拜!