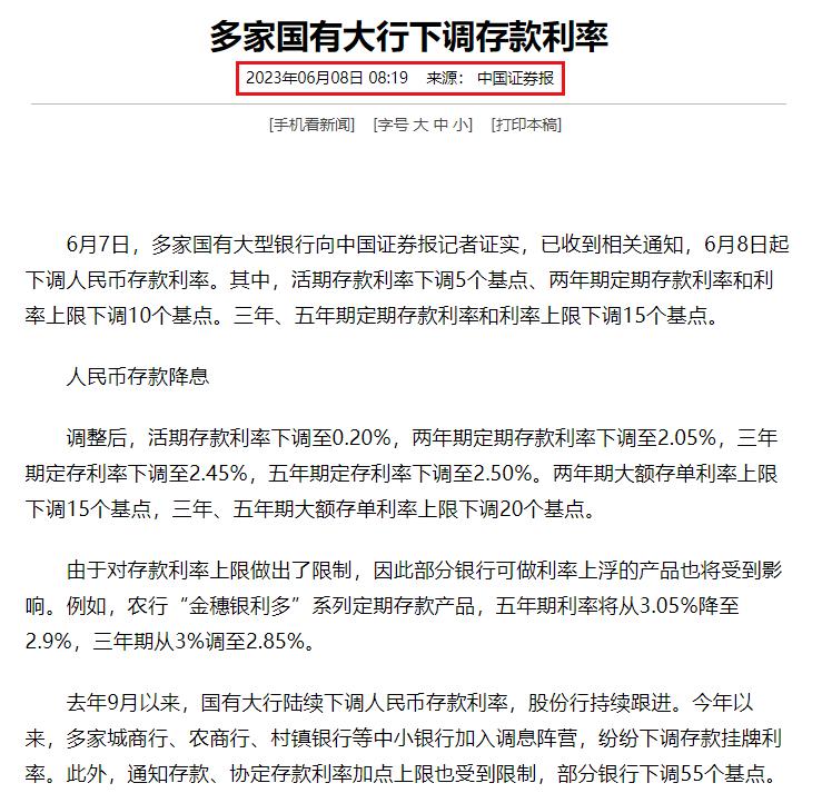
多家国有大行从今天起下调存款利率的消息,刷屏了。
下图是中国证券报今天的报道:

虽然这次降息暂不涉及*款贷**(LPR),但仍然意义重大,而且显得非同寻常。原因有二:
第一,国有大行基本上都参与了,它们市场份额很高,意味着存款降息的面很广。
第二,不仅定期存款利率下调,活期也下调了。所以降息基本上没有死角。
下图是财联社关于工行降息的报道:

我们可以据此推算一下,此次降息将可以给工商银行增加多少收益。下图是截至2022年末,工商银行各类存款和平均付息率:

截至2022年末,工行的企业和个人存款一共是27.36万亿,占中国内地本外币总存款的10.3%。
工行此次降息,大致是“活期降5个基点”、“定期降10到15个基点”。如果企业和个人存款都按照这个比较降低,则活期存款可以每年节省利息支出64亿元,定期存款可以每年节省利息支出近200亿元。
则此次降息可以给工行大约减少年利息支出260多亿元。 而2022年,工行年度利息总支出是4801亿元左右,净利润是3610亿元。
至于全国银行,如果此次都按照这个幅度降息,则每年大约可以节省利息支出2500亿元。
由于这是一次单边降息,*款贷**利率没有降低,则节省的利息基本上都可以计入利润。
所以, 存款降息是银行业的利好,会提升银行业的利润,进而提升银行股的估值。
如果你只从银行业受益的角度,来分析存款降息,就有点“格局小了”。
它的外溢效应更大。
外溢效应一是 ,全社会“无风险利率水平”会因为存款降息而降低,这可以刺激消费、投资,对资产价格构成利好。
翻译成白话是:有利于把在银行躺平的钱,赶出来。
最近1年来,由于疫情、以及疫情产生的“疤痕效应”,大家存款积极性空前高涨,住户存款尤其如此。
2022年全年,新增住户存款17.84万亿元,几乎是2021年的两倍。2023年一季度新增的住户存款达到了9.9万亿,跟2021年全年持平。

在存款降息的压力下,4月住户存款下降了1.2万亿,而同期央行理财产品的规模增长了接近万亿。
这一降一升,说明存款有搬家的迹象,大概率是流向了银行理财。大家购买银行理财也是一种投资,银行把这些钱汇聚起来,一般购买了国债、地方债和企业债券,支持了经济发展。
再来一轮力度较大、涉及面非常广的存款降息,有利于继续挤压银行存款,让他们出来消费、投资,带动经济的发展。 所以,这次降息对股市、楼市、经济都构成利好。
外溢效应二是 ,有利于银行股提升估值,带动“*特中**估”,推动经济转型。
近年来,中国很大程度上把经济转型寄托在了“资本市场”上,力促从“印钞票时代”向“印股票时代”的转型。
怎样才能活跃股市,借助直接融资化解政府债务压力、国企央企债务压力?答案是“建立中国特色估值体系”,让中国A股摆脱对美股的估值崇拜,走出自己估值之路,终结歧视央企、国企的时代。
银行股是估值最低的板块,比如工商银行目前的市净率只有0.55倍,市盈率只有5倍,而这是银行业的普遍情况。
其结果是:银行股普遍失去了在股市再融资的能力。
因为再融资的时候,一般按照过去20个交易日平均价打折。1块钱净值的工行,现在只卖0.55元,再打折卖股票,岂不是贱*国卖**有资产?
银行历来非常缺钱,这是很多人听起来觉得新鲜的。
以工行为例,每年盈利3610亿元,看起来非常威武。但它的存款每年增速一般在10%到12%左右,按照目前的规模,大概每年新增接近3万亿存款。银行增加存款,就需要增加资本金,按照8%计算,新增3万存款就需要增加大约2400亿资本金。
3610亿元的年利润,如果一半分红、一半补充资本金,是不够用的,而国家作为大股东也不可能无限制投入。所以 很多银行需要发债来补充资本金,这种情况维持多年。
为什么这一轮经济下行,给存量房贷打折的呼声响亮,但始终没有搞?因为搞不起了,现在房贷占银行*款贷**比例比2008年那次“额外打折”的时候翻倍了。
所以银行虽然盈利不少,但仍然缺钱。降息可以给银行增加收入,缓解其财务压力,有利于国家金融安全,有利于银行股的“*特中**估”,并带动股市活跃。
如果继续削弱银行利润,A股的估值基础将被动摇。
看懂了这一点,你才能明白:中国5000多家上市公司,几十家银行股就占了其总利润的近一半,这种局面为什么长期改变不了!
银行那点利润,为了追赶印钞速度和资本充足率,已经跑得气喘吁吁了。
新一轮存款降息,以及人民币汇率破7,都可以看做是宏观政策轰油门的举动。今天早上,在岸人民币跟美元的汇率,已经突破7.13了!
这符合我之前的判断:6月就会再次轰油门。
