
刚刚,随着语文科目考试结束铃声的响起,2022年深圳中考语文作文题新鲜出炉,今年的作文难度如何?赶快一起来看吧!
《2022年中考作文题》
《是你,让我超越了平常的自己》
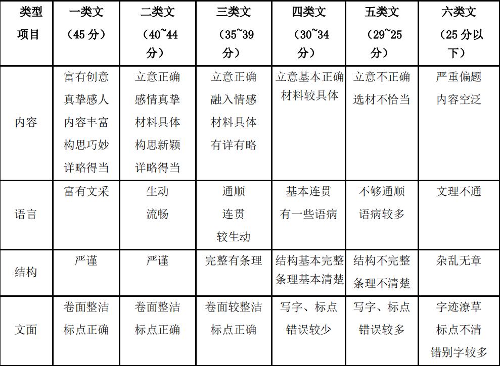
深圳中考作文评分标准

《2021年中考作文题》
《这创意,让我激动不已》
要求:文体不限,诗歌除外;600字以上。(48分,含书写3分)。
《2020年中考作文题》
《见证美好》
除诗歌外题材不限,600-900字。
《2019年中考作文题》
《因为有我》
要求:①字数不少于 600 字,不多于 900 字;②诗歌除外,文体不限;③文章中不得出现影响评卷的人名、地名、校名等,如不可避免,请用 ××代替;④不得抄袭或套作。
-END-
转发分享-就是对我们最大的支持❤❤❤
