
你一定很好奇,为什么这么多YouTuber,在节目中,都曾提到自己用了Tubebuddy工具,并且对他好评有加。
这是一套免费*载下**、免费使用的扩充应用程式,能帮助你分析,重要的关键词有哪些可以使用;而它的进阶方案,费用也很能负担;甚至,还有提供YouTube新手的专属优惠。
使用关键字数据分析,是能让你降低创作方向偏差的风险、增加影片制作前的市场调查效率;让你可以省下时间,更专注在内容制作。
TubeBuddy教学与评价,这篇文章会毫无保留和你分享,会教你:
- TubeBuddy的功能&具体好处
- YouTube的关键流量从哪里来
- 用五分钟学会「利用TubeBuddy涨粉」的三大绝招
- YouTube频道成长的经营策略
三个大绝招,花五分钟认真学习完后,就能立刻开始运用在上传的影片中!用最小的力气,帮你YouTube频道发想影片题材,打造成长的影片观看次数和订阅数吧!
一、TubeBuddy是什么?谁在使用它?
这一款网页外挂程式,登场7年了!而且,它早在14年前,当Google合并YouTube时,就开始被研究开发;最初被创立的动机,就是让创作者,可以用最小的资源,打造成功的YouTube事业;用效率来创作内容,把更多欢乐带给观众。关于TubeBuddy,它是:
- 一个Chrome浏览器的扩充程式(Chrome Extensions)
- 百万订阅YouTuber也在用的数据抓取工具
- 安装完成后,就能直打开YouTube页面操作、获取资讯
使用TubeBuddy的目的
安装之后,就能直接在YouTube页面上操作。它会自动检测一部影片的SEO参考分数,并显示一组关键词的「搜索量」、「竞争度」,帮你找到合适的内容创作主题、使用精准的关键字。 TubeBuddy也能够帮你分析竞争对手频道的各项指标数据。
预期效果
- 避开可能没人想看的YouTube影片主题
- 分析同类型主题的竞争对手弱点
- 激活YouTube演算法,为你的频道持续导入观看流量
因此,你也可说,使用TubeBuddy的最终目的,是为了 ►用最有效率的方式,打造有流量和订阅数的YouTube频道。

百万订阅创作者,也在使用TubeBuddy
经营YouTube频道的人,不外乎最想知道 ►「观众喜欢怎样的内容?」
反观,创作者们最害怕的也是 ►「影片辛苦拍出来了却没有人看」。
TubeBuddy关键功能
- 找到搜寻量大、竞争度小的关键词
- 提供很多长尾关键词建议
- 调查竞争对手的影片和频道表现
TubeBuddy 因有这些功能,所以能引导创作者「✅ 有意识布局内容」,而不再让你只是 ❌ 想拍什么,就拍什么;
虽然程式以英文介面为主,但是中文频道,以及中文影片内容、中文关键词分析,都是可以正常使用的。
TubeBuddy,实质上就是YouTuber们的频道管理帮手!它利用数据分析和评分建议,帮YouTube创作者极大化一支影片在成本投入后,能获得的相对效益。
所以,就连百万订阅的YouTube创作者,也爱用这个工具。

使用TubeBuddy的具体好处
功能&好处
- 能分析关键词的「搜索量」和「竞争度」
- 提供一个客观的评分数字,给创作者参考
- 告诉你影片如何优化内容(付费版本)
- 给你更多关键词建议,帮你找到创作灵感
- 告诉你,其他同类型的高排名影片,都做了哪些影片标记
让你「一键分析」竞争对手频道的表现数据
- 竞争对手的频道总观看次数
- 竞争对手的影片数量
- 竞争对手过去30天增加的频道订阅数
所以,只要你是想要省时、精准,找到对影片主题感兴趣的观众市场的人,你就是使用TubeBuddy的需求者。
二、想激活YouTube流量,为什么使用TubeBuddy?
想让Tubebuddy帮你的频道创造流量,你就要先知道,为什么TubeBuddy的关键词建议、关键词评分功能,这么重要?
首先,了解YouTube流量来源
YouTube影片的流量来源,共有两大类之四种来源:

不同流量来源的差异
#1 自然流量(次要目标)
观众主动输入关键字,找到影片观看,这样叫做自然流量。除了YouTube站内搜寻能带来自然流量,Google搜寻引擎也是自然流量来源之一。
#2 推荐流量(★ 主要目标)
来自YouTube「推荐影片机制」获得的观看流量,叫做推荐流量。这是YouTuber们最需要的主力流量来源,也是让你频道「有机会爆红」的关键机制。
想获得推荐流量,最好的作法,是把影片内容,以及频道和影片资讯设定的SEO做好。让YouTube演算法可以抓取到资讯,再把影片内容推荐给适合的观众。这时候,就要在「关键词」下功夫。

再来,用关键词,对YouTube关键流量,展开攻势
没错,TubeBuddy能助你一臂之力,秘诀在于,它能让你把影片内容关键词、频道和影片资讯设定的SEO,做到最好。
一、关键词对「内容」的影响:选题灵感
- 藉由关键词分析,搜集话题情报
- 找到高搜寻量、低竞争力的主题
- 发想大家感兴趣的影片题材,吸引点阅
二、关键词对「SEO」的影响:影片标签选用
在YouTube频道SEO操作上,有2个部分需要「精准」使用关键词
➊ YouTube 频道基本设定:填入「关键词标签」
➋ 影片本身的资讯设定,包含:
- 标题
- 描述栏
- 关键词标签
- CC字幕
SEO补充说明 ►SEO 搜寻引擎优化,意指「有利于搜寻引擎(YouTube)抓取资料」的动作优化;你也可以理解为:「配合YouTube演算法,争取影片提高曝光的机会的小动作。」
[问题] TubeBuddy适合新手使用吗? (案例分享)
答案是:比百万YouTuber更适合
事实上,新手的Youtube频道,比百万订阅者「更需要」使用TubeBuddy的辅助。
虽然,特别强调,这是百万订阅YouTuber都在用的工具,但它更适合YouTube新手创作者,理由是:
- 新手创作者,题材选择方向总是比较不确定
- 新手创作者,「影片没人看」却不知道是什么原因造成
- 新手创作者的YouTube频道,更需要明确的主题和标签,才能让YouTube快速找到你、推荐你的影片
- 新开的频道,使用辅助工具,能更快速突破YouTube广告获利门槛
► 假如TubeBuddy运用得好
- 频道可以获得很多「观看时长」和「订阅」
- 短时间达到获利的标准(provide开启营利的条件)
所以,不只是大咖YouTuber依靠它,刚起步的新手YouTuber频道,更需要它;使用TubeBuddy,快速打造出稳定、内容品质好的频道,让你影片能被YouTube演算法「推荐观看」。
《LittleBoatTan小船》的频道成长案例
小船的频道,现在虽然已经是超过30万订阅数的频道;
但是像《小船》这样小众、知识型频道,创立初期更是需要相关工具辅助,并且也是经历从零开始打造的过程。
《LittleBoatTan小船》频道成长经历
- 新频道:关键词调研与定位
- 精准选题:利用关键词撰写脚本、做影片SEO
- 内容累积:持续产出与主题相关的内容
- 成就达成:1个月突破2万订阅和11000小时观看
这篇文章,将会是教你如何使用TubeBuddy的必用功能,让影片获得观看时长和订阅;

这边,先做个关于TubeBuddy特性的总结:
对新手来说,可以将它理解为「帮你快速达到YouTube广告获利标准」的工具。而对频道已经成长中的YouTuber来说,TubeBuddy 是帮你获得灵感的伙伴;帮你找到真正属于你的观众,持续获得高品质流量,甚至让流量变成收入。
三、【TubeBuddy教学】5分钟学会布局,打败竞争对手
你知道,你的竞争对手,可能,也正在监视你的YouTube频道吗?
为何TubeBuddy能帮新手创作者,在短时间内打造出「从零」到「突破YouTube广告营利资格」的频道?百万订阅的YouTuber们,又是为何对TubeBuddy都爱不释手?
赶快来看看TubeBuddy教学,光是免费功能,就能有多强大!
[准备] 免费*载下** & 启用TubeBuddy数据分析
Step1. 免费*载下**&安装TubeBuddy扩充程式
打开浏览器,到Chrome应用程式商店的扩充功能,输入「 TubeBuddy 」找到的扩充程式的安装页面;你也可以从TubeBuddy 官网进入。

如果你想同时用*机追手**踪,可以*载下**TubeBuddy行动版App
Step2. 注册TubeBuddy
安装完之后,在 TubeBuddy首页 注册你的专属帐号。小建议:用你YouTube频道的Google帐号注册,就可以了。

Step3. 在YouTube页面,确认TubeBuddy已登入
登入完成后,许多功能就可以直接免费开始使用。


使用教学1、利用「综合评分」,找到理想关键词(1分钟)
操作目的
- 利用评分建议,找出「搜寻量大、竞争度小」的关键词
- 获得YouTube影片题材的灵感
- 找出多数观众感兴趣、又较容易排名至前的影片主题

如何做
- 思考你想要做的影片主题
- 在YouTube输入主题关键字
- 查看这个「关键词」的评分
- 判断这个题材适不适合拿来当影片
- 选择「尚可/适合/非常适合」的主题作为影片题材
- Excellent:非常适合
- Good:适合
- Fair:尚可
- Poor:不太适合
理想的选题:关键词 ► 搜寻量大、竞争度小 ➊使用搜寻量大、竞争度小的关键词,代表影片曝光机会高
➋假如关键词分析,出来结果是「竞争度小,但搜索量也小」,表示这个影片选题可能没什么人看
预期成效
- 不浪费力气,避免去拍可能没人感兴趣看的影片
- 有效率的新增影片、创造频道的流量
使用教学2. 利用长尾关键词、高排名标签,做影片SEO(1分钟)
操作目的
- 做影片SEO,让YouTube在推荐影片时,可以囊括所有对主题感兴趣的观众
- 精准地下标题,吸引符合期待的目标观众,进频道来阅观看影片

如何做
- 思考你想要做的影片主题
- 在YouTube搜寻栏,输入想使用的关键词
- 透过TubeBuddy数据分析,在相关搜寻(Related Searches)找到「长尾关键词」推荐&「高排名影片的常用标签」
- 把搜集到的关键词、长尾关键词、影片标签,分别正确地,放进各个影片资讯栏位(说明如下方表格)

预期成效
- 利用分析工具,精准抓住观众喜好和习惯
- 囊括所有对频道内容感兴趣的观众,减少订阅的漏网之鱼
- 获得YouTube的关键流量(影片推荐)
小帮手:如何在影片中设定关键字标签?
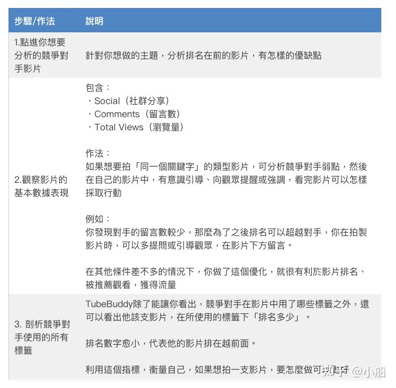
使用教学3. 分析竞争对手的表现数据:找出优化线索(1分钟)
操作目的
- 分析竞争对手的影片优点和弱点
- 衡量自己如果想拍一支影片,要怎么做可以更好
- 利用情报,有意识的布局频道影片内容


如何做
- 点进你想要分析的竞争对手影片
- 观察影片的基本数据表现
- 剖析竞争对手使用的所有标签

预期成效
- 让影片有利于SEO、表现优于竞争对手;影片排名提升、打败现有对手
- 成为YouTube推荐影片,获得流量和订阅数
用法教学4. 利用「优化项目检测」和「比对」功能,重新激活旧影片(2分钟)
使用目的
- 针对已上传发布过的影片,回头再做关键字和标签优化


如何做
- 观察 Best Practices 的优化项目检测结果
- 使用 Compare 功能

预期成效
对于做频道SEO的关键方法,利用这个工具就是5分钟这么简单!
之前,也许你还不知道怎么做影片优化;现在,你可以在影片发布过后,回头做分析、帮旧的影片做新的调整。你因此能达到的效果,可能包含:
- 你有影片曾经排名在前,但后来被其他频道挤下来;这时候,可以利用TubeBuddy的Best Practices和Compare功能,有方向性地帮频道做优化。优化后的影片,有机会再次往前排名,获得新观看流量
- 对于那些已上传一段时间,但排名上不去的影片,也能用相同方法,达到激活的机会
当然,你要花时间的,是在学会这些工具之后,如何把它们应用在你未来的内容创作上。
总结、使用TubeBuddy的评价 & 长期经营策略
如同本篇文章的观念核心:想要让YouTube持续获得流量、促成订阅数增加,关键动作之一,是做好「关键词调研」。
你要将取得的各样「关键词」,适当置入在影片的标签中,做好频道优化、创造频道流量的重要步骤;
而「关键词分析」,就是TubeBuddy工具的核心的工作项目之一;这也是为什么,许多YouTuber都靠这个工具在做内容创作。
[使用評價1] 有這個工具 vs 沒有這個工具
前面分享了TubeBuddy教学,接下来这段是在经过实际使用之后,我对于TubeBuddy的评价,可以用『有这个工具 vs 没有这个工具』的比较,提供大家做一个客观参考:

从结论来说,无论是否有使用TubeBuddy这个程式,都能做到 ✅ 趋势观察、✅ 关键词搜寻量推测;但是,安装了TubeBuddy外挂之后:
- 效率大幅提升
- 优化精准度大幅提升
以频道发展在相同的水平条件下,使用TubeBuddy后真正深刻感受到的效果,在于可以把大量时间和心力,省下来去做更好的影片内容。
当影片让观众看了满足,频道流量、订阅数和相对广吿收入,自然就会成长;长远来看,是良好的正向循环。
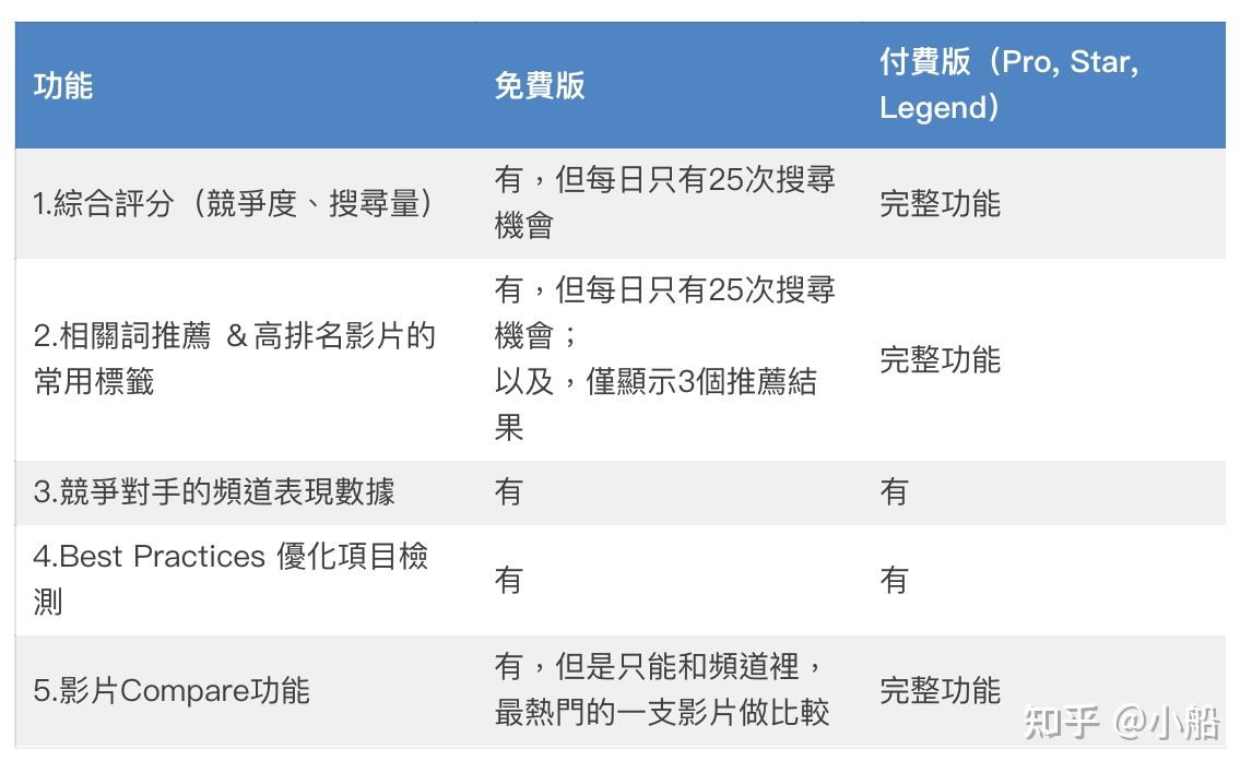
[使用评价2] 免费跟付费的差异? (费用参考)
付费方案价格参考

补充说明:关于PRO方案,TubeBuddy专门提供「新手优惠」,只要你是「频道订阅数1000以下」的创作者,可以享全年半价优惠。
免费版vs付费版|影片SEO工具系列
TubeBuddy的功能非常多;针对本文提到过的影片SEO功能,提供简单的免费版和付费版功能比较参考 ✅❌:

这篇文章的功能教学,利用免费版几乎就能做得到。长远来看,想认真做YouTuber,免费的功能可能不太够用,但还是可以先从免费版开始使用,找到自己喜欢的功能,再来使用付费版。 完整功能与价格参考:TubeBuddy Upgrade License (需登入)
[评价总览] TubeBuddy优缺点比较


[长远经营] YouTube频道长期经营的策略教学
成功的布局参考四阶段:
- 关键词搜寻量分析,准确频道主题定位
- 利用数据分析,持续优化频道
- 培养相关领域的趋势洞察力
- 提升说故事的能力

阶段一、频道主题定位
利用TubeBuddy工具,以频道主题为中心,做相关内容的关键词搜寻量、竞争度调查,快速与准确的帮频道,找到属于自己的定位。
阶段二、优化频道
使用TubeBuddy工具,以及YouTube后台的数据资料,找出频道的优势,持续发展;同时,找到频道表现不好的地方,例如:点阅率低、关闭率高的影片,有哪些?针对不同数据表现,加以优化频道的每一支影像作品。
阶段三、产业情报交流 & 趋势洞察
源源不绝的灵感,来自持续不断地资讯更新;你可以:
- 加入相关领域的脸书社团
- 追踪微信公众号
- 关注喜欢的创作者,与其它粉丝互动
- 参加读书会或讲座,与相关领域的创作者交流
舉例,小船的 《自由者联盟》,就是一個以網賺為主軸,提供自媒體工作者的交流空間。不只有平行創作者之間交流,也會有業界已經把事業做大的講師,和大家分享產業趨勢等等。
阶段四、提升说故事的能力
说故事能力,就是你的走红能力!
事实上,大部分好吸收的影音文字内容,都是经过创作者,大量资讯搜集、整理归纳,再搭配演绎练习后,才创作出来的。
如何让影片话题引发观众同感和共鸣、敲到观众的痛点、能描绘出观众的欲望?你可以使用脚本辅助。
因为YouTube上竞争激烈,想让观众有动力持续看下去的影片,流畅的节奏、不拖泥带水的内容,才能增加停留观看时间,持续为频道带来流量。

最後,希望這篇TubeBuddy教學,有幫助你解決在經營YouTube頻道時遇到的困難,也希望能幫助你找到經營YouTube的方向!
那我就先分享到这边啦~ 最后也祝福大家能在 YouTube 领域创出属于自己的一片蓝天!
希望小船今天的分享能够对你有所启发,欢迎关注,评论和分享!
本文作者:Littleboattan小船