在哪儿资讯网
首页
我家的黑米粒
智慧梦想Ey
简阳教育
同仁中公教育
思少布丁
黑豆观影
首页
›
思源审计
›
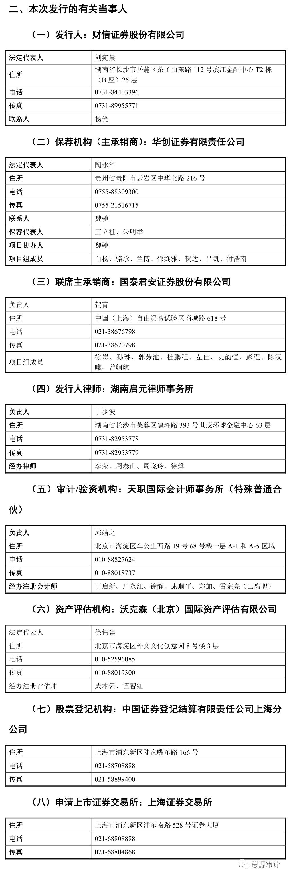
财信证券完成财报更新 (财信证券上市)
财信证券完成财报更新 (财信证券上市)
🏷️
思源审计
✍️ 思源,审计行业的观察者、思考者、记录者。
📅 2026-03-16T20:57:51+00:00
本文来自于公司2022年12月5日公告,如需转载请注明出处。思源,审计行业的观察者、思考者、记录者。