01 同济大学

02 吉林大学

03 中山大学

04 华南理工大学


05 浙江大学

06 清华大学

07 北京大学



08 上海交通大学
一、复试基本分数线(不含医学院)
|
学科门类/学位类别 |
思想政治理论(管理类综合能力) |
外语 |
业务课1 |
业务课2 |
总分 |
|
|
学 术 学 位 |
01哲学 |
55 |
55 |
85 |
85 |
325 |
|
02经济学 |
55 |
60 |
90 |
90 |
350 |
|
|
03法学 |
55 |
55 |
90 |
90 |
370 |
|
|
05文学 |
国家A类线 |
|||||
|
07理学 |
50 |
50 |
80 |
80 |
315 |
|
|
08工学 |
50 |
50 |
75 |
75 |
315 |
|
|
09农学 |
50 |
50 |
70 |
70 |
300 |
|
|
10医学(药学) |
55 |
55 |
220 |
/ |
360 |
|
|
12管理学 |
国家A类线 |
|||||
|
专 业 学 位 |
0251金融 |
55 |
60 |
90 |
90 |
360 |
|
0252应用统计 |
55 |
60 |
100 |
100 |
365 |
|
|
035101法律(非法学) |
55 |
55 |
90 |
90 |
345 |
|
|
035102法律(法学) |
55 |
55 |
90 |
90 |
330 |
|
|
0452体育 |
国家A类线 |
|||||
|
0453汉语国际教育 |
国家A类线 |
|||||
|
0551翻译 |
国家A类线 |
|||||
|
0552新闻与传播 |
国家A类线 |
|||||
|
工程类专业学位(0851建筑学、0854电子信息; 0855机械;0856材料与化工;0857资源与环境;0858 能源动力;085801电气工程;0859 土木水利;0860 生物与医药; 0861 交通运输) |
50 |
50 |
75 |
75 |
315 |
|
|
0951农业 |
50 |
50 |
70 |
70 |
300 |
|
|
0952兽医 |
50 |
50 |
70 |
70 |
300 |
|
|
0953风景园林 |
55 |
55 |
85 |
85 |
350 |
|
|
1055药学 |
55 |
55 |
190 |
/ |
325 |
|
|
1251工商管理MBA |
国家A类线 |
|||||
|
技术转移硕士 |
同工商管理MBA国家A类线 |
|||||
|
1252公共管理MPA |
国家A类线 |
|||||
|
1253会计 |
120 |
60 |
/ |
/ |
250 |
|
|
125601工程管理MEM |
100 |
60 |
/ |
/ |
185 |
|
|
125603工业工程与管理 |
100 |
60 |
230 |
|||
|
1351艺术 |
国家A类线 |
|||||
二、专项计划复试分数线(不含医学院)
|
考试方式 |
专项计划 |
思想政治理论(管理类综合能力) |
外语 |
业务课1 |
业务课2 |
总分 |
|
单独考试 |
强军计划 |
50 |
50 |
60 |
60 |
260 |
|
技术转移 |
||||||
|
全国统考 |
少数民族高层次骨干人才计划 |
单科比学校相同学科普通线降5分,总分比学校相同学科普通线降总分满分值的5%。 |
||||
|
退役大学生士兵计划 |
同所报考院系公布的各专业复试分数线 |
|||||
三、医学院复试分数线
|
学位类型 |
学科代码/名称 |
思想政治理论 |
外语 |
业务课 |
总分 |
|
学术学位 |
1001 基础医学 |
55 |
55 |
200 |
350 |
|
1002 临床医学 |
55 |
55 |
200 |
350 |
|
|
1003 口腔医学 |
55 |
55 |
190 |
330 |
|
|
1004 公共卫生与预防医学 |
55 |
55 |
190 |
330 |
|
|
1007 药学 |
55 |
55 |
190 |
330 |
|
|
1010 医学技术 |
55 |
55 |
190 |
330 |
|
|
1011 护理学 |
55 |
55 |
190 |
330 |
|
|
专业学位 |
1051 临床医学 |
55 |
55 |
200 |
350 |
|
1052 口腔医学 |
55 |
55 |
190 |
330 |
|
|
1053 公共卫生 |
55 |
55 |
190 |
330 |
|
|
1054 护理 |
55 |
55 |
190 |
330 |
|
|
少数民族骨干计划 |
喀什专项 |
同国家少数民族高层次骨干人才计划复试线 |
|||
|
其他地区 |
单科比同专业普通线降5分总分比同专业普通线降25分 |
||||
|
退役大学生计划 |
同所报考院系公布的各专业复试分数线 |
||||
09 西安交通大学
学术学位

专业学位

温馨提示:点击上图可放大查看
10、四川大学

11、东北大学
一、学术学位

二、专业学位

三、专项计划

四、单独考试

12、中国科学技术大学

https://yz.ustc.edu.cn/article/2631/182?num=-1
13、哈尔滨工业大学

https://yzb.hit.edu.cn/2023/0314/c8822a292420/page.htm
14、山东大学


https://www.yz.sdu.edu.cn/info/1009/5406.htm
15、中南大学

https://gra.csu.edu.cn/info/1012/38918.htm
16、中国农业大学

http://yz.cau.edu.cn/art/2023/3/14/art_41740_920500.html
17、兰州大学
兰州大学2023年硕士研究生招生
复试基本分数线(学术学位)

兰州大学2023年硕士研究生招生
复试基本分数线(专业学位)

18、西北工业大学
一、
复试基本分数线
1. 学术学位类

2. 专业学位类

3. 专项计划

19、武汉大学








20、厦门大学

21、*京大南**学
1
学术学位

2
专业学位


22、北京航空航天大学

*享受少数民族照顾政策考生:工作单位和户籍在国务院公布的民族区域自治地方,报考类别为定向就业,且毕业后回原单位的少数民族在职人员考生。
*享受加分政策考生:参加“大学生志愿服务西部计划”“三支一扶计划”“农村义务教育阶段学校教师特设岗位计划”“赴外汉语教师志愿者”等项目服务期满、考核合格的考生,3年内参加全国硕士研究生招生考试的,初试总分加10分,同等条件下优先录取。高校学生应征入伍服现役退役,达到报考条件后,3年内参加全国硕士研究生招生考试的考生,初试总分加10分,同等条件下优先录取。参加“选聘高校毕业生到村任职”项目服务期满、考核称职以上的考生,3年内参加全国硕士研究生招生考试的,初试总分加10分,同等条件下优先录取,其中报考人文社科类专业研究生的,初试总分加15分。加分项目不累计,同时满足两项以上加分条件的考生按最高项加分。
23、北京师范大学
1
学校复试基本分数线(学术学位类)
|
报考学科门类 |
政治 |
外国语 |
业务一 |
业务二 |
总分 |
|
[01]哲学 |
55 |
55 |
90 |
90 |
350 |
|
[02]经济学 |
50 |
50 |
90 |
90 |
336 |
|
[03]法学 |
50 |
50 |
90 |
90 |
340 |
|
[04]教育学(不含体育学) |
51 |
51 |
180 |
- |
340 |
|
[05]文学 |
55 |
55 |
90 |
90 |
363 |
|
[06]历史学 |
50 |
50 |
180 |
- |
336 |
|
[07]理学 |
45 |
45 |
60 |
70 |
280 |
|
[08]工学 |
45 |
45 |
70 |
90 |
300 |
|
[12]管理学 |
50 |
50 |
90 |
90 |
360 |
|
[13]艺术学 |
45 |
45 |
90 |
90 |
362 |
|
[14]交叉学科 |
45 |
45 |
70 |
90 |
300 |
|
[0403]体育学 |
45 |
45 |
180 |
- |
330 |
2
学校复试基本分数线(专业学位类)
|
专业学位类型 |
政 治 或综合 |
外语 |
业务一 |
业务二 |
总分 |
|
[0251]金融 |
60 |
60 |
90 |
90 |
381 |
|
[0252]应用统计 |
50 |
50 |
90 |
90 |
390 |
|
[0254]国际商务 |
55 |
55 |
90 |
90 |
375 |
|
[0351]法律 |
50 |
50 |
90 |
90 |
340 |
|
[0352]社会工作 |
50 |
50 |
90 |
90 |
370 |
|
[0451]教育 |
51 |
51 |
90 |
90 |
350 |
|
[0452]体育 |
50 |
50 |
180 |
- |
335 |
|
[0453]汉语国际教育 |
50 |
50 |
80 |
90 |
330 |
|
[0454]应用心理 |
51 |
51 |
180 |
- |
350 |
|
[0551]翻译 |
55 |
65 |
90 |
90 |
363 |
|
[0552]新闻与传播 |
60 |
60 |
90 |
90 |
390 |
|
[1251]工商管理 |
82 |
41 |
- |
- |
176 |
|
[1252]公共管理 |
90 |
55 |
- |
- |
182 |
|
[1253]会计 |
120 |
60 |
- |
- |
247 |
|
[1351]艺术 |
45 |
45 |
90 |
90 |
362 |
3
少数民族高层次骨干人才计划复试分数线
|
类别 |
报考院(系) |
报考专业 |
总分 |
|
少数民族高层次骨干人才计划 (公共管理定向*疆新**班) |
006政府管理学院 |
125200公共管理 |
167 |
|
少数民族高层次骨干人才计划 (不含公共管理定向*疆新**班) |
002经济与工商管理学院 |
020100理论经济学 |
280 |
|
004教育学部 |
040101教育学原理 040109特殊教育学 |
310 |
|
|
005法学院 |
035101法律(非法学) |
280 |
|
|
029艺术与传媒学院 |
130200音乐与舞蹈学 |
340 |
|
|
037新闻传播学院 |
050302传播学 |
310 |
|
|
038心理学部 |
040200心理学 |
260 |
|
|
046国际中文教育学院 |
050102语言学及应用语言学 |
251 |
4
援藏计划复试分数线
|
报考院(系) |
报考专业 |
总分 |
|
003马克思主义学院 |
030505思想政治教育 |
251 |
|
004教育学部 |
040101教育学原理 |
251 |
|
004教育学部 |
040102课程与教学论 |
251 |
|
004教育学部 |
040105学前教育学 |
251 |
|
004教育学部 |
040106高等教育学 |
251 |
5
单独考试复试分数线
|
报考院(系) |
政治 |
外语 |
业务一 |
业务二 |
总分 |
|
010文学院 |
40 |
40 |
90 |
90 |
380 |
6
退役大学生士兵计划复试分数线
|
报考院(系) |
报考专业 |
总分 |
|
001哲学学院 |
010100哲学 |
300 |
|
011外国语言文学学院 |
050201英语语言文学 050211外国语言学及应用语言学 |
300 |
|
022环境学院 |
083001环境科学 |
280 |
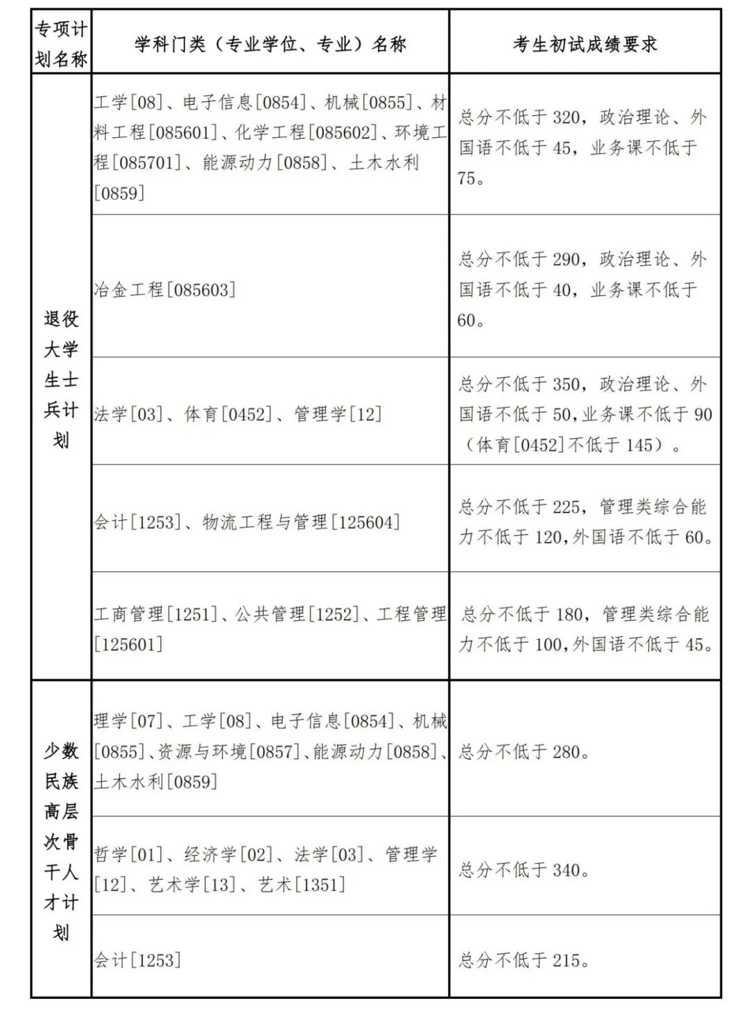
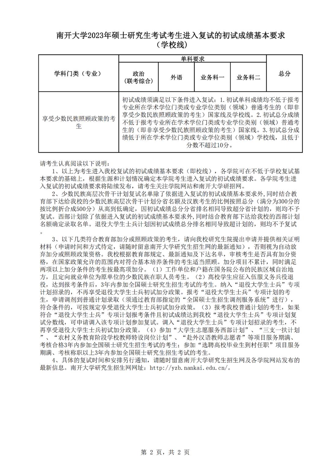
24、南开大学


25、天津大学
01
学术学位

02
专业学位

03
专项计划

26、大连理工大学
一
学术学位硕士研究生

二
专业学位硕士研究生

三
专项计划

27、东南大学
一、学术学位:

二、专业学位(含非全日制)


三、其他

28、湖南大学


29、重庆大学

30、电子科技大学
01
统考
0

02
强军计划

03
退役大学生士兵专项硕士研究生招生计划
单科成绩不限,总分不低于对应统考门类(专业)学校分数线的95%(四舍五入取整)。
04
少数民族高层次骨干人才计划
单科成绩不限,总分不低于对应统考门类(专业)学校分数线的98%(四舍五入取整)。
31、中国人民大学


32、华中科技大学
1.学术学位

2.专业学位

除专项计划外,未达到以上复试基本分数要求的考生不具备我校复试(含调剂复试)资格。
各院系在学校复试基本分数要求的基础上,可结合生源和招生计划等情况,确定考生进入复试的初试成绩要求。考生须达到院系划定的分数线才能进入复试。
3.专项计划分数线

4.少数民族骨干计划(分省)分数线

33、复旦大学





34、北京理工大学
