
今天给大家分享一个神舟笔记本无法开机的案例分析,客户反馈用一段时间后合闭屏幕时再打开就无法开机,机台正常送修。
一.不良分析:
1.不良机台拆开后盖后发现有烧焦的痕迹,初步确认是因短路引起的故障

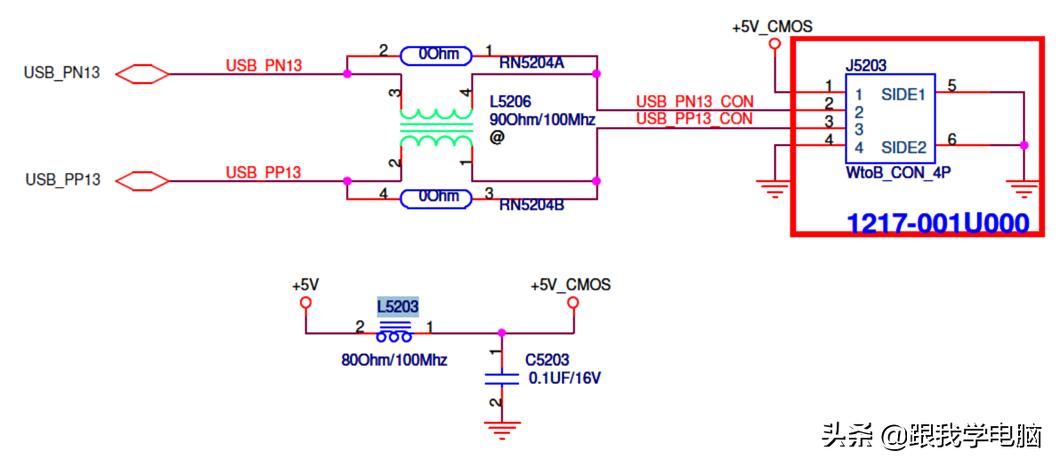
2.用电表量测CCD 接口J5203 PIN1 (+5V_COMS)信号发现对地短路.

3.拔除摄像头转接线后量测J5203发现对地短路现象消失,由此可以排除短路来自于转接线. 用万用表量测摄像头转接线,确认还是短对地短路,如下图:

4.经确认这个摄像头转接线到LCD模组上,拆开LCD模组转轴,发现摄像头转接线被压破.如下图所示:

5.电路分析:+5V 电压通过L5203 转换为+5V_CMOS电压为摄像头供电,如果+5V_CMOS短路会导致+5同样短路,因为+5V主要给系统很多电路供电,如果有短路会导致整个主板无法正常开启,最终分析工厂端组装不好压线导致,用户长时间翻盖时内部线材有干涉经过长间的摩擦将摄像头的线压破短路造成

二.分析结论:
此不良机台主要是因为工厂端组装不好压线导致,用户长时间翻盖时内部线材有干涉经过长间的摩擦将摄像头的线压破短路造成,这种问题需要重新更换新的转接线,并且需要对烧毁地方进行绝缘包裹处理,这样才能解决好根本问题,以防后续客户又会遇到类似的问题。
备注:大家如果喜欢笔记本电路或者喜欢主板及电子线路,可以关注好我的头条号:跟我学电脑,每天带大家学习一下电路知识,同时也希望大家多多转发点赞评论。