伏马菌素(fumonisin,FB)是一类由串珠镰刀菌、轮状镰刀菌、再育镰刀菌等产生的真菌毒素,主要存在于玉米等谷物中,在以谷物为原料的产品中也有发现。迄今为止,研究者已发现28种伏马,其中主要且毒性较大的是伏马菌素B族类(FBs),在自然污染的玉米中,以伏马菌素B1(FB1)和伏马菌素B2(FB2)的量最多、毒性最强。
IARC把伏马菌素划分到2B组,即人类可能的致癌物。本部分综述了伏马菌素的理化性质、毒理与危害、国内外限量要求以及残留检测的样品前处理、仪器测定方法等内容,以期为该类污染物的全面了解和残留检测提供参考。
1 理化性质
伏马菌素不同于其他毒素所拥有的环状结构,是一类由不同的多氢醇和丙三羧酸组成的结构类似的双酯化合物,其结构为一个具有线状19或20碳原子骨架,沿骨架两侧的不同部位具有羟基、甲基及三羧酸组分。伏马菌素包含有很多结构类似组分,如FA1、FA2、FB1、FB2、FB3、FB4、FC1、FC2、FC3、FC4、FP1,它们是由1,2,3-丙三羧酸和2S-氨基-12S,16R-二甲基-3S,5R,10R,14S,15R-五羟基二十碳烷反应生成,后者C14和C15位碳上的羟基与1,2,3-丙三羧酸末端的羧基形成酯的二酯类化合物。其结构式如图4-22所示。
伏马菌素溶于水,溶于甲醇和*腈乙**的水溶液,但不溶于非极性的溶剂。具有热稳定性,100℃蒸煮30min也不能破坏其结构,伏马菌素在150℃的半衰期为10min,在125℃的半衰期为38min,在100℃的半衰期为175min,在75℃的半衰期为8h。
2 危害
2.1 毒性作用机制
已有几种假设用来解释伏马菌素在动物中诱导的毒性,但其中最重要的假设是关于对神经鞘脂类生物合成的破坏作用。伏马菌素是二氢神经鞘氨醇N-酰基转移酶的特定*制剂抑**。这种抑制作用主要是由于伏马菌素与神经鞘脂类,如二氢神经鞘氨醇、神经鞘氨醇和4-羟二氢神经鞘氨醇结构上的类似性引起的。这些化合物是神经鞘脂类生物合成的中间产物,也是决定细胞命运的关键性因子。神经鞘脂类包含几百种的分子,它们是真核细胞细胞膜中普遍存在的组分,在细胞的附着、分化、生长和程序化死亡中发挥关键性作用。因此伏马菌素能破坏脂代谢、膜结构和脂作为第二信使介导的信号转导途径。其作用机制如图4-23所示。


伏马菌素也可能直接作用于内皮,破坏内皮的屏障功能,促使水分渗入肺部,导致水肿和血管周围出血,从而出现猪肺部水肿症候群和马脑白质软化症的病变。另外,内皮的破坏会影响血管的弹性,导致血流减慢和周围组织的局部缺血,短暂的局部缺血会增加细胞的程序化死亡,而程序化死亡又会促使血管病变。
2.2 毒害作用
2.2.1 致癌性
伏马菌素广泛存在于玉米及其制品中,对人类健康和畜牧业发展构成潜在威胁,成为真菌毒素中继黄曲霉毒素后的又一个研究热点。IARC把伏马菌素划分到2B组,即人类可能的致癌物。
Odhav等报道了FB1对人类免疫细胞(白细胞)或对免疫调节作用的分子信使(细胞因子)的不利影响。FB1会减少人淋巴细胞和中性粒细胞,对人类有免疫抑制效应,尤其是癌症患者,会损害其免疫系统。
Gelderblom用10株产毒串珠镰刀菌的培养物在鼠体内进行短期癌症启动试验,结果从食管癌高风险地区南非特兰斯凯玉米中分离得到的3株串珠镰刀菌有显著地促进癌症发展的作用。
孙桂菊等为了调查伏马菌素对粮食的污染与人类患食管癌和肝癌风险的关系,分别从我国食管癌和肝癌高发区(淮安市和扶绥县)及我国食管癌和肝癌低发区(桓台县)取玉米样,用ELISA和免疫亲和高效液相色谱法方法检测其中的伏马菌素污染水平。结果淮安玉米样品中伏马菌素污染水平显著高于桓台玉米样品,可见伏马菌素对粮食的污染与人类患食管癌和肝癌有关。
邱茂锋等对食管癌高发区鹤壁市郊部分居民的伏马菌素摄入水平及尿二氢神经鞘氨醇/神经鞘氨醇(Sa/So)比值进行了调查。结果鹤壁市郊95%的玉米样品被检出了伏马菌素。鹤壁市郊部分居民的尿Sa/So比值与食管癌低发区睢县人群(未接触伏马茵素)比较,虽然两地女性尿Sa/So比值间差异无显著性,但男性尿Sa/So比值间差异存在显著性,食管癌高发区高于低发区。结果提示伏马菌素可能是食管癌发生的危险因素之一。
2.2.2 致病性
(1)马脑白质软化症Kellerman等用FB1喂食2匹小马诱导马脑白质软化症试验:小母马按59.5mg/kg的剂量喂食浓度为50%的FB1,分21次,喂食每次按1.25~4mg/kg剂量喂食,喂食时间超过33d;小公马按44.3mg/kg的剂量喂食浓度为95%的FB1,分20次,喂食每次按1~4mg/kg剂量喂食,喂食29d。结果2匹马都出现了精神紧张的迹象,如冷漠、性情改变、动作不协调和走路会撞到物体,其中1匹马还出现嘴唇和舌头瘫痪,2匹马大脑都出现了特征病变。这些试验证明,FB1可诱导马脑白质软化症。
Marasas等用串珠镰刀菌(MRC826)的培养物喂马,1匹马按2.5g/(kgd)的剂量喂食,在7d内出现严重肝病及大脑组织轻度水肿;1匹马按1.25g/(kgd)剂量喂食,出现轻度肝病和大脑组织中度水肿。然后从培养物中提纯了FB1,1匹马9d内按0.125mg/(kgd)的剂量静脉注射了7次,第8天出现了神经毒害症状,首先是紧张,其次是冷漠、颤抖、步态不稳、不愿移动、下唇和舌头麻痹、无法进食,第10天马死亡。病理解剖发现脑部重度水肿,延髓质坏死,证明伏马菌素是诱发马脑白质软化症的致病因子。
(2)猪肺水肿伏马菌素诱导的猪肺水肿死亡可能是造成猪左心脏急性衰竭而死亡。Smith等研究发现每天都喂食伏马菌素的猪体内鞘氨醇浓度持续增加,猪在安乐死前12h内呼吸速率加快,平均肺动脉压和肺动脉楔压升高,心率和心排血量随着下降。喂食了伏马菌素的猪也出现全身动脉低血压、动脉和混合静脉缺氧、代谢性酸中毒等症状。用串珠镰刀菌培养物喂食断奶仔猪,按0mg/kg、10mg/kg、20mg/kg和40mg/kg的剂量喂食4周;按0mg/kg、1mg/kg、5mg/kg和10mg/kg的剂量喂食8周;按0mg/kg、1mg/kg、5mg/kg和10mg/kg的剂量喂食20周。结果按10~40mg/kg剂量喂食FB14周的猪出现了轻微或严重肺水肿,而即使是按较低剂量(1~10mg/kg)喂食FB12~20周的猪也出现了不可逆纤维化的肺。
3 国内外限量要求
FAO/WHO食品添加剂联合专家委员会(JECFA)于2001年第56次会议上确定伏马菌素的急、慢性无作用剂量值为20mg/kg,并将FB1、FB2、FB3(单一或混合)的PMTDI(暂定每日耐受摄入量)定为2μg/kg。由于资料不足,食品添加剂与污染物法典委员(CCFAC)尚未规定伏马菌素的最高限量。2001年美国FDA发布了供人类食用的玉米和玉米产品中伏马菌素最高限量指导性公告,规定人类食用玉米中伏马菌素最高限量为2mg/kg,见表4-10。瑞士公共健康部对伏马菌素在玉米中的限量也做了规定,为每千克干的玉米中含有的FB11和FB2总量小于1mg;而法国公共卫生委员会则推荐谷物中的最大限量为3mg/kg。另外,FDA的畜牧医学中心也同时发布了动物饲料中伏马菌素的最高限量指导性公告,规定其限量为5~100mg/kg,见表4-11。欧盟在2007年食品污染物最高限量标准中修订了2006年FB1和FB2总和最高限量,供人直接食用的玉米及其制品为1000μg/kg,用于早餐和小吃的玉米制品为800μg/kg,加工的玉米制品、婴儿食品、专供婴幼儿及儿童食用的食品为200μg/kg。我国对伏马菌素的毒性研究较少,尚无制定食品与饲料中伏马菌素的限量标准。

4 样品前处理方法
4.1 伏马菌素的提取方法
提取过程就是将待测物从样品基质中分离出来,提取方法主要取决于化合物的结构,伏马菌素为极性代谢物,提取需要有水和有机溶剂,因此伏马菌素的提取溶剂一般采用不同比例的甲醇或*腈乙**与水的混合溶液。为了提高酸性伏马菌素在有机溶剂中的溶解性,提高伏马菌素分析的质子化作用,很多文献报道在提取溶剂中加酸,如甲酸、乙酸、盐酸等。Michael等比较了水与不同比例的甲醇或*腈乙**加或不加乙酸为提取溶剂的提取效果,最终确定采用*腈乙**/水/乙酸(79:20:1,V/V)为提取溶剂,检测小麦和玉米中39种真菌毒素,其中包括FB1和FB2。Senyuva等应用*腈乙**-甲醇-水(25:25:50,V/V)提取玉米中的FB1和FB2,Zitomer等以*腈乙**-水(1:1,V/V)加5%乙酸为提取溶剂提取玉米组织中的FB1、FB2和FB3,Walburga等以甲醇-01mol/L盐酸(3:1,V/V,pH1.7)为提取溶剂提取大蒜和芦笋中的FB1。以上提取主要采用振荡或匀浆方法,也有应用加速溶剂提取的方法,有报道以甲醇为溶剂,采用加压液体萃取(PLE),LC-MS/MS法检测FB1、FB2和FB3。对于天然存在于玉米表皮中的伏马菌素,由于伏马菌素和样品中的其他成分结合,所以按常规的提取方法难以提取,应当采用pH9.2甲醇-硼酸盐缓冲液(3:1,V/V)提取。
4.2 伏马菌素的净化方法
净化程序在样品前处理过程中具有很重要的作用,样品的净化程度直接影响结果的灵敏度,样品中微量待测物会由于样品基质以及在试验中使用的试剂、材料等受到干扰。固相萃取(SPE)是目前真菌毒素常规检测最常用的样品前处理方法。SPE就是利用固体吸附剂将液体样品中的目标化合物吸附,使其与样品的基体和干扰化合物分离,然后再用洗脱液洗脱,达到分离和富集目标化合物的目的。该方法能显著减少溶剂的用量,处理过程中不会产生乳化现象,简化了样品的预处理过程。
在伏马菌素样品净化中,SPE多采用强阴离子交换(SAX)柱、C18柱、免疫亲和色谱柱等进行净化,见表4-12。AOAC首次采用SAX柱进行净化,以甲醇-水(3:1,V/V)为提取溶剂进行匀浆提取,离心、过滤后取上清液,调节pH为5.8,然后过SAX柱,以乙酸酸化的甲醇溶液洗脱,邻苯二甲醛(OPA)衍生,用HPLC荧光检测器检测玉米中的FB1、FB2和FB3,用于检测玉米中伏马菌素含量≥1μg/g的样品,其回收率在80%左右。然而这种方法在一些较复杂基质样品如玉米片、松饼以及其他玉米加工制品中回收率较低,变异性较大。
Srensen等用*腈乙**提取、己烷去脂后,将溶液pH调节至8.5,用OasisHLBSPE小柱进行净化,用甲醇洗脱,LC-MS/MS检测牛奶中多种真菌毒素,其中FB1和FB2的回收率为76%~90%。Faberi等用*腈乙**-水(75:25,V/V,50mmol/L甲酸)提取玉米及玉米制品中的B族伏马菌素,提取液首先用C18萃取小柱除去脂肪,然后用Carbograph-4柱净化,用四级杆线性离子阱串联质谱仪检测,玉米制品的添加回收率为91%~105%,RSD≤8%,FB1和FB2的检测限分别为2ng/g和1ng/g。
免疫亲和色谱柱也是应用较多的SPE柱。Paepens等选用甲醇-水(70:30,V/V)为提取溶剂,采用FumoniTest免疫亲和色谱柱进行净化,FB1、FB2和FB3的回收率分别为(84±10)%、(78±7)%和(85±9)%。Tardieu等检测动物组织中的FB1,样品匀浆后用*腈乙**-甲醇(1:1,V/V)和氯化钠沉淀蛋白,振荡提取液并用己烷除去脂肪,调节上清液pH为7.4,然后过FUMONIPREP免疫柱,OPA衍生后用HPLC荧光检测器检测,肝脏和肾脏的提取回收率为75%,肌肉为53%。Senyuva等也应用免疫柱净化,检测玉米中的FB1和FB2,并通过了FAPAS的测试。目前有文献报道了仅采用溶剂萃取的方法,样品经提取溶剂提取,稀释后不需净化,用LC-MS/MS法检测多种真菌毒素包括伏马菌素,从而简化了样品处理过程。

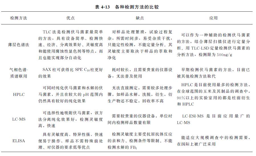
5 检测方法
由于FB1、FB2在天然食品中的含量最多,目前的大多数检测方法都针对FB1、FB2这两种组分。已报道的方法主要有气相色谱(GC)、HPLC、薄层色谱(TLC)、液相色谱-质谱联用(LC-MS)、ELISA和毛细管电泳(CE)等。毛细管电泳有一些报道,但应用不多。各种方法优缺点具体见表4-13。

5.1 气相色谱(GC)
最早分析伏马菌素的方法是熔融石英毛细管GC的方法。由于伏马菌素分子高度极性,很难对整个分子进行汽化,对于传统毛细管GC检测伏马菌素的研究集中于分离和检测其水解产物(酸性水解产物为丙三羧酸,碱性水解产物为氨基多羟基化合物)。利用异丁醇与丙三羧酸的酯化作用验证该水解产物中含有丙三羧酸,从而证明伏马菌素的存在。丙三羧酸可以通过气相色谱-质谱联用(GC-MS)来检测。对氨基多羟基化合物的衍生产物三甲基硅烷基的研究提高了检测的特异性。随后对于伏马菌素水解产物的三氟乙酰*酮丙**的检测,进一步提高了单个氨基多羟基化合物的GC分离效果,GC-MS可同时定量和定性FB1,使用氘标记FB1作为内标物(在液体培养基中用甲基-D3-标记甲硫氨酸),并在水解作用之前将内标添加到提取物中进行检测,方法的准确度和精密度得到改善,其检测限可达到10μg/kg。
Plattner等报道了伏马菌素碱性水解成含有氨基的多羟基化合物,通过XAD-2树脂分离并且转化成三甲基硅烷基的衍生物,并且用GC进行分析。用质谱和化学或者电子电离的方法来定量分析重度污染的玉米试样中的FB1与马脑白质软化症之间的关系,由于FB2和FB3产生甲硅烷基衍生物,所以毛细管GC不能用来分析FB2和FB3的水解产物。但是由于三氟乙酰基衍生物的存在,毛细管GC对这三种含有氨基的多羟基化合物有较好的分离效果。GC-MS通过在伏马菌素水解前用氘标记FB1使得精确度大大提高。在液体培养基中标记FB1,用甲基-D3G标记的蛋氨酸作为先导,使得甲基标记在伏马菌素的主链上。因为在电子电离光谱的碎片离子峰中并不包括任何标记的原子,所以三氟乙酰基衍生物产生的大量分子离子可以用电子捕获负化学电离来定量检测,这种方法的检测限达到10ng/g。虽然GC-MS可以作为一种非常重要的检测方法广泛应用,但该法需要水解以去除丙三羧酸基团,并需要将氨基进行衍生化以增强挥发度。而液相色谱要求操作简便且需较少的复杂设备,所以HPLC逐渐取代了GC-MS。
5.2 HPLC
HPLC是目前检测食品和饲料中伏马菌素最常用的方法。由于伏马菌素是极性分子,且能溶解在水中和极性溶剂中,因此比较适合于反相HPLC测定。
伏马菌素本身既没有特异的紫外吸收基团,同时也没有荧光特性,但在一定条件下可同某些物质反应形成具有荧光的衍生物,因此选择合适的荧光衍生剂和衍生方法是保证HPLC检测伏马菌素准确度和灵敏性的最为重要的因素,见表4-14。

最早的HPLC定量检测FB1的方法是Sydenham等提出的,将伏马菌素衍生成马来酰化衍生物,在236nm紫外检测器下检测,其检测限为10mg/kg。经过研究发现若使用荧光检测器,检测的灵敏度将会得到很大提高。
Shephard等建立了检测玉米等农作物中伏马菌素的高压液相色谱法。玉米等农作物在60℃下烘干后,用甲醇-水(3:1,V/V)振荡萃取,调提取液pH为5.8~6.2,然后通过SAX柱净化,洗脱时控制流速≤1mL/min。进HPLC之前待测溶液与OPA进行柱前衍生,然后用反相色谱柱在高压液相上分离,最后用荧光检测法检测。最常用的流动相为甲醇-0.1mol/L磷酸二氢钠(77:23,V/V,pH3.3),检测器的激发波长为335nm、发射波长为440nm。这种方法检测限为50μg/L,回收率高于85%。
Sydenham等建立了检测玉米等谷物中伏马菌素的高压液相色谱法。玉米等农作物用含水的甲醇萃取,然后用反相色谱柱在高压液相上分离,使用甲醇-磷酸盐缓冲液洗脱,在250nm左右处产生吸收峰,检出限大于10mg/kg。
Shephard等建立的反相高压液相色谱法可检测血浆和尿样中的FB1,其步骤是首先用阴离子交换固相柱净化,再用OPA衍生化,然后用反相色谱柱在高压液相上分离,最后用荧光检测法检测,该方法检出限为50μg/L,回收率高于85%。随后又建立了从灵长类(vervet猴)粪便中检测FB1的方法,用0.1mol/LEDTA反复提取,C18反相柱纯化,OPA衍生化后用反相HPLC检测,方法重现性好(RSD为2.6%),回收率可达(93±2.9)%。
王颖等采用201强碱性阳离子粉末树脂为净化介质,以NDA为衍生剂进行FB1的HPLC检测。方法平均回收率为92.3%,检测限为60ng/g(图4-24)。适于低含量样品中FB1的定性及定量检测。HPLC法准确可靠,重复性好。
林维宣等研究了用单克隆免疫亲和色谱柱-HPLC测定玉米中FB1、FB2的方法。玉米样品经甲醇-水(4:1,V/V)提取,提取液通过FumoniTest免疫亲和色谱柱净化,净化液经柱前衍生、SpherisorbC18色谱柱分离、荧光检测器检测、外标法定量。对添加不同含量的FB1、FB2进行5次重复试验,FB1的平均回收率为82.3%~88.7%,FB2为74.9%~81.6%。FB1的变异系数为4.9%~6.3%,FB2为5.8%~7.2%;检测低限FB1为0.020mg/kg,FB2为0.040mg/kg(图4-25)。

白清云等建立了HPLC检测玉米中的伏马菌素。样品用甲醇-水混合液提取,对提取液用小型强酸型SAX株纯化。纯化后的样品经化学衍生处理后,用反相高效液相色谱分离,并以荧光分光光度检测器定量测定。该方法对于添加已知量、添加水平在0.3~2mg/kg伏马菌素的玉米样的测定证实:其平均回收率在80%以上,而该方法对于伏马菌素的3种同系物的最低检出限为0.05~0.1mg/kg(图4-26)。

郑铁松等确立用于测定食品中的伏马菌素的HPLC,对样品中伏马菌素的提取、纯化、衍生方法以及流动相的选择和方法的精密度做了深入的探讨。样品用*腈乙**-水(1:1,V/V)或甲醇-水(3:1,V/V)提取,其中*腈乙**-水的提取效果较好。纯化的方法主要有SPE C18柱、SAX柱及免疫亲和色谱柱。一般用柱前衍生,OPA是大多数实验室进行HPLC荧光检测伏马菌素时普遍使用的柱前衍生剂,这种方法可检测到50×10-12(50ng/g)以下。
林维宣等研究了用固相萃取-HPLC测定玉米中FB1的方法。玉米样品经*腈乙**-01mol/mL磷酸二氢钠(1:1,V/V)提取,提取液通过SPE柱净化,净化液经柱前衍生、用色谱柱分离、荧光检测器检测、外标法定量。对添加不同含量水平的FB1,5次重复试验的平均回收率为82.1%~87.8%,变异系数为4.7%~7.8%,检测低限为0.020mg/kg。
权英等采用柱前衍生高效液相色谱分离、荧光分光光度法对玉米中FB1和FB2进行了定量测定,其线性范围分别为1.04~16.67ng和1.67~26.67ng,检测限分别为0.037mg/kg和0.028mg/kg。以该方法对加标玉米中的伏马毒素进行回收率测定,加标水平为0.1~2mg/kg时,FB1和FB2的平均回收率分别为80.1%和82.0%(图4-27、图4-28)。


5.3 薄层色谱法(TLC)
最初的TLC检测伏马菌素是在玉米培养基上对串珠镰刀菌MRC 826进行伏马菌素分离过程中作为一种监测的方法而发展起来的。采用反相C18薄层板,用甲醇-水(3:1,V/V)展开,也可以采用正相薄层板,用氯仿-甲醇-水-乙酸做展开剂。薄层板展开后喷对甲氧基苯甲醛或茚三酮显色。这种方法的检测限只有0.5mg/g,所以不能用这种方法检测天然存在于玉米中的伏马菌素。用荧光胺做显色剂在紫外灯下观察伏马菌素提高了TLC的灵敏度和选择性,使得TLC能够检测天然存在于玉米中的伏马菌素。采用高效TLC方法检测玉米中伏马菌素的污染情况,SAX柱洗脱效果比C18柱洗脱效果好,当把经过展开的板浸入0.16%的对甲氧基苯甲醛的酸性溶液中,再用荧光扫描仪定量检测,检测限可以达到250ng/g。反相高效TLC(检测限为250ng/g)用0.5%香草醛的浓硫酸(97%)-乙醇(4:1,V/V)的混合液作为显色剂,120℃加热10min,薄层板上呈现蓝紫色的点证实了玉米和玉米制品中含有伏马菌素。对薄层板进行双向连续展开,使得检测限减少到0.1mg/g。并且伏马菌素用对甲氧基苯甲醛溶液喷雾之后可以用薄层扫描仪进行定量。
5.4 LC-MS
早期用质谱检测伏马菌素需依赖气相色谱分离伏马菌素衍生产物和水解产物。报道称用直接取样的方法和快原子轰击串联质谱(FAB-MS)来分析处理。检测天然存在于玉米中的伏马菌素首先用氘标记FB1,SAX柱纯化样品抽提物,然后用FAB-MS分析,该方法检测限接近100ng/g。还有报道称运用在线毛细管液相色谱和FAB-MS可检测玉米中FB1的部分和完全水解的产物。最初分析伏马菌素的方法是利用反相柱,用水-*腈乙**-醋酸混合液做洗提液,洗提液经过电喷雾电离进入质谱分析,由于分子离子和其碱性盐,所以能产生很强的信号,灵敏度在100ng范围内。用电喷雾串联质谱法(ES-MS)检测玉米中的伏马菌素,用聚合的疏水性柱填充剂,以*腈乙**和乙酸铵溶液作为流动相,选择性离子检测器采用正离子模式,FB1、FB2和FB3的检测限分别是100ng/g、20ng/g和50ng/g。用酶联免疫柱可以更有效地纯化样品抽提液,用微径反相柱可以更有效地进行色谱分离。市场上销售的动物饲料中伏马菌素的污染水平都超过10ng/g,而这种方法在实验室检测动物饲料中伏马菌素含量的检测限大约为1ng/g。对热喷雾进样(TS)和电喷雾进样(ES)进行比较,进样速率为1μL/min,发现电喷雾能够检测纳克数量的伏马菌素,因为电喷雾对分子离子和碎片离子能产生一个很强的信号。而热喷雾-质谱(TS-MS)仅能检测微克以上的伏马菌素,灵敏度不高。在负离子模式下,用乙酸铵溶液与*腈乙**的混合液作为流动相,TS-MS同样也能检测玉米中的伏马菌素,检测限能达到2ng/g。随着大气压化学电离接口(APCI)、电喷雾接口、离子束接口等技术的发展,LC-MS开始越来越多地用于伏马菌素的检测。
Korfmacher等对比了TS-MS、FAB-MS和ES-MS3种方法,提出了FAB-MS和ES-MS都具有强分子离子和有限的碎片,是理想的定量纳克级FB1污染的方法。相反,TS-MS会产生复杂的碎片离子,其敏感度被有所限制,尽管使用*腈乙**-乙酸铵作为流动相和负离子检测已将FB1检测限降低到2ng/g。Plattner和Branham应用FAB-MS对自然污染的玉米样品进行检测,其检测限为0.1μg/g。
与GC-MS相比,LC-MS的优势在于既不水解FB也不用衍生,所以可以检测整个FB分子。最初的ES-MS方法用反相C18柱,流动相为水-*腈乙**-乙酸混合物来分析FB1标准品。该技术敏感度可达皮克级,随后被用于分析天然污染样品和串珠镰刀菌培养产生的伏马菌素及其水解产物。粒子束串联质谱法(PB-MS)也被用于液体中伏马菌素的检测,PB-MS的优点是可以提供电子和化学离子质谱,得到伏马菌素更多结构信息。LC-PB-MS也被用于定量麦片中的FB1、FB2、FB3,检测限分别为0.1μg/g、0.02μg/g、0.05μg/g。
1996年Lukacs等、2002年Seefelder等都报道了有关LC-MS测定食品中伏马菌素的方法。将玉米和蔬菜等食品先用冷冻干燥机冻干,参照Sydenham方法进行样品提取、净化,然后进入LC-MS系统进行检测。在液相色谱中,流动相为0.05%三氟乙酸的甲醇和0.05%三氟乙酸的水,被测物质在反相色谱柱上进行梯度洗脱。质谱系统中,电离方式为电喷雾电离,质量检测器采用正离子模式检测。该方法可以避免样品中基质的干扰、衍生产物的不稳定性和反应不完全等问题,是检测食品中伏马菌素的一种可靠、准确的方法。
2005年,刘承兰等确立了液相色谱-电喷雾电离串联质谱法(LC-ES-MS)测定食品中的伏马菌素。通过固相萃取富集伏马菌素,采用LC-ES-MS测定玉米和芦笋中的FB1、FB2。在最佳色谱条件下,FB1、FB2的保留时间分别为5.2min和8.8min,样品空白无干扰。离子化技术采用电喷雾正离子方式,以MRM方式进行检测。该法检出限为80pg/g;线性定量范围为0.01~10mg/L;回收率为78.3%~104.9%;RSD为2.2%~14.2%(图4-29)。利用ESI/MS/MS对FB1、FB2进行了质谱解析,分别选择特征离子峰m/z352、528和m/z336、512作为FB1、FB2准确定性的依据。

5.5 免疫学方法
近年来,免疫分析方法以方便快捷、灵敏度高、特异性好等优势成为一种新兴的检测方法。ELISA、化学发光酶免疫测定(CLEIA)和固相膜免疫测定均为比较常见的免疫分析方法。其中CLEIA检测灵敏度比较高,但稳定性较差;固相膜免疫测定比较适于日常应用,但一般灵敏度较差。所以ELISA是免疫分析中研究比较普遍的方法。
伏马菌素是一种小分子半抗原,只有反应原性而无免疫原性,需要与载体蛋白偶联后才能使动物产生免疫应答。偶联合成的方法一般是由半抗原上的活性基团决定。伏马菌素完全抗原制备的方法主要有戊二醛法和水溶性碳二亚胺法,其中戊二醛法操作简单,因此应用也最多。小分子半抗原与载体蛋白偶联效果会受到偶联物的浓度及其相对比例、偶联剂的有效浓度及其相对量、缓冲液成分及其纯度和离子强度、pH以及半抗原的稳定性、可溶性和理化特性等因素的影响。通常是在条件温和的缓冲溶液中将半抗原与载体蛋白共价结合,不宜在高温、低温、强碱、强酸条件下进行。选择载体蛋白应尽量考虑使背景干扰减少到最低程度。用作载体的蛋白通常有BSA、KLH、OVA等。
FB1的分子结构比较简单,14、15位各有一个丙三羧酸基团,是分子中相对复杂的部位,Azcona-Olivera等证实FB1的抗原决定簇恰好位于含有这两个基团的C11~C20区域内,并且用霍乱毒素作为半抗原FB1的载体蛋白免疫小鼠,筛选出抗FB1、FB2的多克隆抗体,并建立了间接竞争ELISA检测方法,对FB1的检出限为100ng/mL。之后,又用同法免疫BALb/c小鼠,获得了6株杂交瘤细胞,首先制备了针对FB1的单克隆抗体,并用HRP-FB1与单克隆抗体组成竞争体系,建立了直接竞争ELISA法,检测范围为50~5000ng/mL,灵敏度平均为630ng/mL(480~790ng/mL)。1994年,日本龟甲万株式会社(Kikkoman)Satochi等采用两种免疫原FB1-KLH和FB1-OVA免疫小鼠,共获得5株单克隆抗体,建立了间接竞争ELISA法,灵敏度平均为144ng/mL(65~255ng/mL),检测范围为10~5000ng/mL。Ewald等用FB1GKLH免疫兔,制备多克隆抗体,建立了检测样品的直接竞争ELISA法(包被多克隆抗体,FB1与FB1GHRP组成竞争体系),检测限为167pg/mL,灵敏度为623pg/mL。Yeung等分别以霍乱毒素和人血清蛋白为载体蛋白,获得了具有高亲和性、高灵敏度的多克隆抗体,其在玉米中的检测限达到5μg/kg。BSA在伏马毒素免疫原制备中应用较少,2003年Savard等以BSA为载体蛋白,制备出可同时检测FB1、FB2和FB3的单克隆抗体。
郭云昌等在单克隆抗体基础上建立了直接竞争性酶联免疫吸附测定法(DC-ELISA法)。用辛酸-饱和硫酸铵沉淀法进行纯化,采用改良过碘酸钠法制备辣根过氧化物酶标记的单克隆抗体,其最低检出浓度为10ng/mL,线性范围在10~5000ng/mL。对*疆新**、安徽、黑龙江、哈尔滨玉米样品中的FB1含量进行测定(图4-30、图4-31),结果表明156份样品中有34份检出FB1,阳性率为21.79%,平均含量为12.04μg/g(0.18~31.32μg/g)。王志刚等利用间接竞争酶联免疫吸附法(IC-ELISA)对浙江省的73份粮食进行检测,伏马菌素的阳性率为72.6%,平均污染量为10.5mg/kg。

