山东电工电气集团有限公司
2019年社会招聘公告
山东电工电气集团有限公司是国家电网有限公司直属产业单位,本部位于济南,所属全资、控股、合资公司20余家,分布在山东、北京、重庆、江苏、浙江、安徽等地。集团作为振兴民族装备制造业的重要力量,以服务能源电力行业为重点,围绕电磁耦合类和线路材料类业务,为全球客户提供技术、产品和服务。
集团核心业务包括变压器、铁塔、电线电缆、组合电器、配网设备、智能装备等六大板块,拥有世界上单厂产能最大的变压器及电抗器生产制造基地和国内一流的铁塔、电缆、导线生产线,处于国内变压器行业领军地位、铁塔行业首位、高端GIS/GIL和电线电缆生产企业前列,努力建成国际一流的电力装备制造商和系统服务商。根据发展需要,现面向社会招聘人才,诚邀英才加盟。
一、需求信息
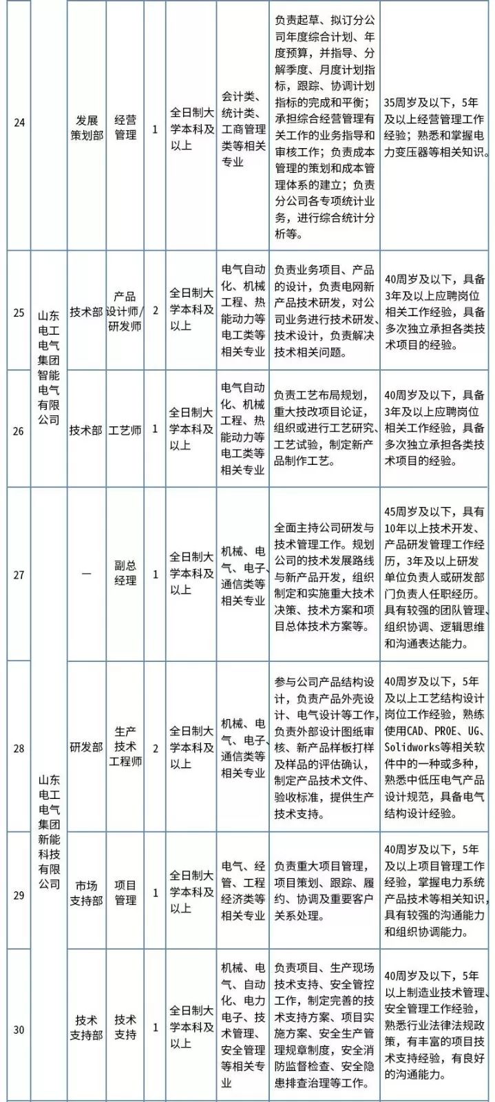
本次招聘共60人,相关需求信息如下:

二、招聘条件
(一)基本条件
1.思想政治素质好,拥护*党**的路线方针政策,具有强烈的事业心和责任感;
2.遵纪守法,具有良好的品行和职业素养,认同企业文化和核心价值理念;
3.具备岗位要求的知识背景、从业资格、工作技能和经验;
4.与原单位不存在相关竞业限制及其他纠纷,社会信用良好,无犯罪等不良记录;
5.具备良好的身体条件和心理素质。
(二)任职资格要求
应聘在京单位和科研岗位的,一般需具备全日制研究生及以上学历;应聘其他岗位的,需具备全日制大学本科及以上学历。应聘人员为全日制研究生学历的,工作年限不少于3年;为全日制大学本科学历的,不少于5年;其中与应聘岗位相关的工作年限不少于3年。对于特别优秀、急缺的人才,可适当放宽任职资格条件。
三、招聘程序
招聘程序包括个人报名、简历筛选、资格审查、笔试、面试、公示、录用等。
四、报名方式
应聘者可点击微信后面的超链接或登录山东电工电气集团有限公司网站(www.sdee.sgcc.com.cn),*载下**并填写《山东电工电气集团有限公司招聘登记表》(Word)和《应聘人员信息采集表》(Excel),连同本人的《教育部学籍在线验证报告》(海外留学人员需提供教育部留学服务中心出具的《国外学历学位认证书》)扫描件,以及个人身份证、学历、学位、职称、执业资格及其他关于本人履职能力、过往业绩等证明材料电子扫描件,一并以附件的形式发至指定电子邮箱,邮件标题格式为:应聘单位-应聘岗位-姓名-学历。
五、有关要求
1.每位应聘者限报名1个岗位,且只需发送一次邮件,请勿重复发送简历。
2.资格审查贯穿招聘全过程。应聘者须对提交材料的真实性负责,凡弄虚作假者,一经查实,即取消应聘或录用资格。
3.根据岗位报名情况,集团将适时调整、取消或终止个别报名人数不足岗位的招聘工作,并对本次招聘享有最终解释权。
六、应聘须知
1.自公告之日起,报名截止时间为2019年12月4日18:00。
2.笔试、面试及录取通知将通过电话或短信等方式告知,具体时间以通知为准。录用结果也将通过山东电工电气集团有限公司网站发布。
3.录用人员与用人单位签订劳动合同。工资待遇执行用人单位薪酬管理制度,急需紧缺、特别优秀人才的工资待遇可面议。
报名电子邮箱:
zhaopin_sdee@126.com
联系人及电话:
王老师 15562656097(仅限招聘期间使用)
附件:点击【阅读原文】*载下**
1、山东电工电气集团有限公司招聘登记表
2、应聘人员信息采集表
3、教育部学籍在线验证报告(样式)
4、国外学历学位认证书(样式)
———— / END/ ————
▼
责任编辑丨范少文
执行主编丨龚 政
内容来源丨电网头条
