作者:冯东 陈文翔 黄潋
#私募基金##还本付息##私募基金管理人#

近年来,许多私募基金产品陆续出现问题,投资者纷纷通过提起诉讼与仲裁的方式向私募基金管理人(下称“管理人”)索赔。实践中,投资者的主张多是要求管理人返还投资本金并赔偿利息损失。由于私募基金合同的约定存在不同情形,投资者提出还本付息主张的请求权基础也不尽相同。本文在对相关裁判案例进行梳理的基础上,对投资者要求管理人还本付息或提出其他类似主张的路径及裁判观点予以整理及分析。
一、投资者依据合同约定,要求管理人或其他承诺主体履行还本付息、差额补足、回购义务或承担保证责任的裁判观点
经检索,在投资者与管理人(或其关联主体)之间存在还本付息、差额补足、回购或保证约定的情况下,相关合同可能构成基金或其他资管合同关系,但也有可能被认定为实际构成民间借贷关系。在基础法律关系认定不一的前提下,裁判结果也不一样。相关情形及裁判观点如下:
(一)认定管理人与投资者之间成立基金合同关系或其他资管合同关系的情形
1、管理人直接提供增信措施: 管理人向投资者提供还本付息承诺、保证、差额补足等增信措施,受到《证券投资基金法》第二十条 、《私募投资基金监督管理暂行办法》第十五条 、《私募投资基金募集行为管理办法》第二十四条 、《证券期货经营机构私募资产管理业务运作管理暂行规定》第三条 、《关于规范金融机构资产管理业务的指导意见》(简称“《资管新规》”)第二条、第十三条、第十九条 、《关于加强私募投资基金监管的若干规定》第六条等“禁止刚性兑付”相关行业监管规则(以下合称“相关法规”)的明确禁止。
最高人民法院于2019年11月8日发布的《全国法院民商事审判工作会议纪要》(下称“《九民纪要》”)第92条 [1] 也明确,金融机构作为资产管理产品的受托人与受益人订立的含有保证本息固定回报、保证本金不受损失等保底或者刚兑条款的合同,前述条款属于无效条款。因此,违反前述禁止刚性兑付规定的约定,均应认定为无效。对此类情形,实务中的争议不大,实务中的论述也已充分,本文不再进行详细说明。
2、管理人的关联方提供增信措施: 对于管理人安排其关联方与投资者签订差额补足协议,以私募基金管理人、私募基金销售机构、受托人之外的主体为投资者提供还本付息承诺、保证、差额补足等增信措施的,经检索相关规定及案例,虽然相关法律法规并未明确禁止管理人的关联主体为投资者承诺保本保收益,但是有的法院会以“实际上系利益共同体”为由,认为该约定属于双方为规避法律、行政法规的监管而作出的约定,有损社会公共利益,认定该约定无效。

需要注意的是,即使刚性兑付条款被认定无效,也并不表示基金管理人无需承担任何法律后果。依据《中华人民共和国民法典》第一百五十七条 [2] 的规定,合同无效的情况下,有过错的一方应当赔偿对方因此受到的损失。因此,在刚兑条款被认定无效的情况下,管理人、管理人的关联方都可能因为存在一定的过错,而被投资者要求赔偿相应的损失。例如在(2020)湘0103民初4476号委托理财合同纠纷案件中,法院最终要求金融机构、与金融机构同一利益共同体的自然人按照投资人投资款本金亏损部分的20%承担赔偿责任。
3、作出回购安排: 管理人(及其关联方)与投资者达成回购约定的,与保证、差额补足等约定一样,管理人签署的回购条款通常会被认定为构成无效的刚性兑付条款。不过,实践中也存在未被法院认定为构成刚性兑付,并支持投资者要求管理人履行回购义务的案例。具体案例如下:

通过上述案例可以发现,人民法院确定回购条款效力时主要会关注回购条款是否实质上构成刚性兑付的约定。如果约定的回购仅以基金亏损或净值下跌为条件,则符合刚性兑付条款的定义,违反了禁止刚性兑付的规定,应属于无效条款。
而(2021)京01民终6257号股权转让纠纷案中对回购条件的约定则颇具启发意义。依据该案裁判的逻辑,如果基金合同中以管理人违约为条件,赋予投资者回购请求权的,后续如果管理人构成违约,不论违约情形是否达到使合同目的不能实现的程序,投资者均可以通过行使该回购请求权,一定程度上实现相当于解除合同、刚性兑付的结果。虽然该裁判逻辑的合理性有可供商榷之余地,但无疑为投资者在基金投资关系中,更好地控制风险、保护权益,提供了思考的空间。
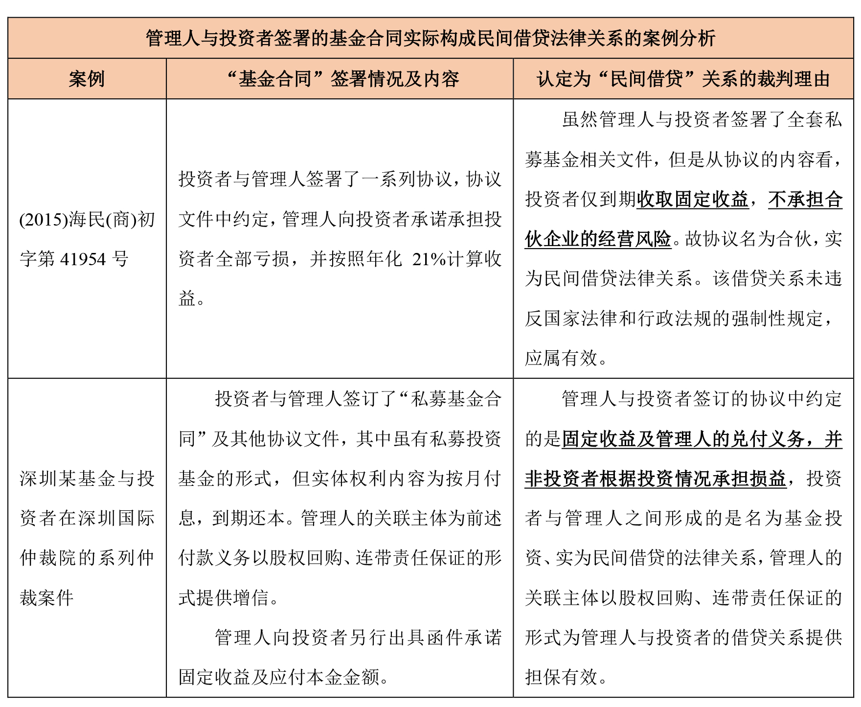
(二)认定管理人与投资者签署的“基金合同”实际构成民间借贷法律关系的情形
实践中,一些管理人与投资者签署了全套私募基金相关文件,其中约定了管理人承诺承担投资者全部亏损,并按照一定的年化收益率计算收益的内容。对此,有的法院通过探究管理人与投资者隐藏的民事法律行为,认定基金合同系双方以虚假的意思表示订立的合同,并依据《中华人民共和国民法典》第一百四十六条 [3] 的规定,认定基金合同无效,并按照隐藏的民间借贷法律关系对案件进行审理。
此种情形下,由于审理的法律关系已经无涉基金、资管法律关系,当然也就不再适用基金、资管的相关监管规定以及《九民纪要》中关于禁止刚性兑付的规定。而对于民间借贷法律关系,出借人要求借款方还本付息是应有之义,借款方或其他主体提供各类担保或增信措施也无可非议,人民法院可以据此支持投资者还本付息的请求。由此可见,对基金合同的法律性质的认定,对于刚性兑付条款的有效性具有决定性意义。
这方面的案例相对较多,此处略举一则典型案例及深圳国际仲裁院的某系列仲裁案件予以说明。

二、投资者以基金合同未生效或者无效为由,请求管理人返还投资本金、赔偿损失的裁判观点
实践中,有的投资者在基金到期亏损的情况下要求还本付息所采取的路径是,以基金合同未生效或者无效为由,直接挑战整个基金合同的效力,使得基金管理人收取投资款的行为丧失法律基础,进而行使不当得利返还请求权,要求管理人返还投资本金并支付资金占用损失或利息损失,实现本息兑付的目的。涉及这一类请求的裁判观点如下:
(一)投资者以基金合同未生效为由,请求返还投资本金、赔偿资金占用费或利息损失的情形
依据《中华人民共和国民法典》第一百三十六条 [4] 的规定,合同自成立时生效,但是法律另有规定或者当事人另有约定的除外。相关法规对基金合同的生效条件未另行规定。
但是《中华人民共和国证券投资基金法》第九十四条 [5] 及《私募投资基金监督管理暂行办法》第八条 [6] 规定了私募基金募集完毕后管理人按规定办理基金备案手续的义务。部分基金合同因此将备案约定为基金合同生效的要件。实践中,除了将备案约定为基金合同生效的要件的,将其他情形约定为生效要件并引发纠纷的情况较为少见。
在约定了备案为生效要件的情况下,如果管理人在办理备案前就进行投资操作,并导致净值下跌或亏损的,投资者可能以基金合同未生效为由,依据《中华人民共和国民法典》第一百五十七条的规定,要求管理人返还财产并赔偿资金占用费或利息损失。
例如,北京市第二中级人民法院审理的(2019)京02民终8082号委托理财合同纠纷案件中,人民法院认为:在基金合同约定基金备案为合同生效条件的情况下,管理人未按约办理基金备案手续,故合同约定的生效条件尚未成就,合同应当认定为不生效。民事法律行为无效、被撤销或者确定不发生效力后,行为人因该行为取得的财产,应当予以返还;不能返还或者没有必要返还的,应当折价补偿。有过错的一方应当赔偿对方由此所受到的损失;各方都有过错的,应当各自承担相应的责任。管理人在合同未生效的情况下管理和运用委托资金并造成投资者资金损失,属于有过错的一方,投资者对此并无过错,管理人应当向投资者返还投资款并赔偿资金占用或利息损失。
但是,并非所有未备案的基金均面临基金合同的效力问题,在合同未将备案约定为合同生效要件的情况下,虽然基金合同未备案构成违规,但并不当然影响基金合同效力。例如,广东省广州市中级人民法院在(2018)粤01民终8168号民事判决书中认为,虽然《中华人民共和国证券投资基金法》规定了非公开募集基金募集完毕,应当向基金行业协会备案,但该规定并非效力性强制性规定,并不能当然导致相应的民事行为无效,即投资者与管理人合同关系并不因此而无效。
因此,投资者以合同未生效为由主张返还本金并赔偿利息损失的,需要以合同明确约定的生效要件为前提。
(二)投资者以基金合同无效为由,请求返还投资本金、赔偿资金占用费或利息损失的情形
有的投资者直接以基金合同违反法律强制性规定或违背公序良俗为由,主张基金合同整体无效,并要求管理人返还投资者支付的投资款、赔偿资金占用损失或利息损失。实践中多见投资者以其不是合格投资者或者管理人涉嫌非法集资、集资诈骗犯罪为由主张合同无效。结合具体案例,我们对这一类主张合同无效的相关裁判观点分情形论述如下:
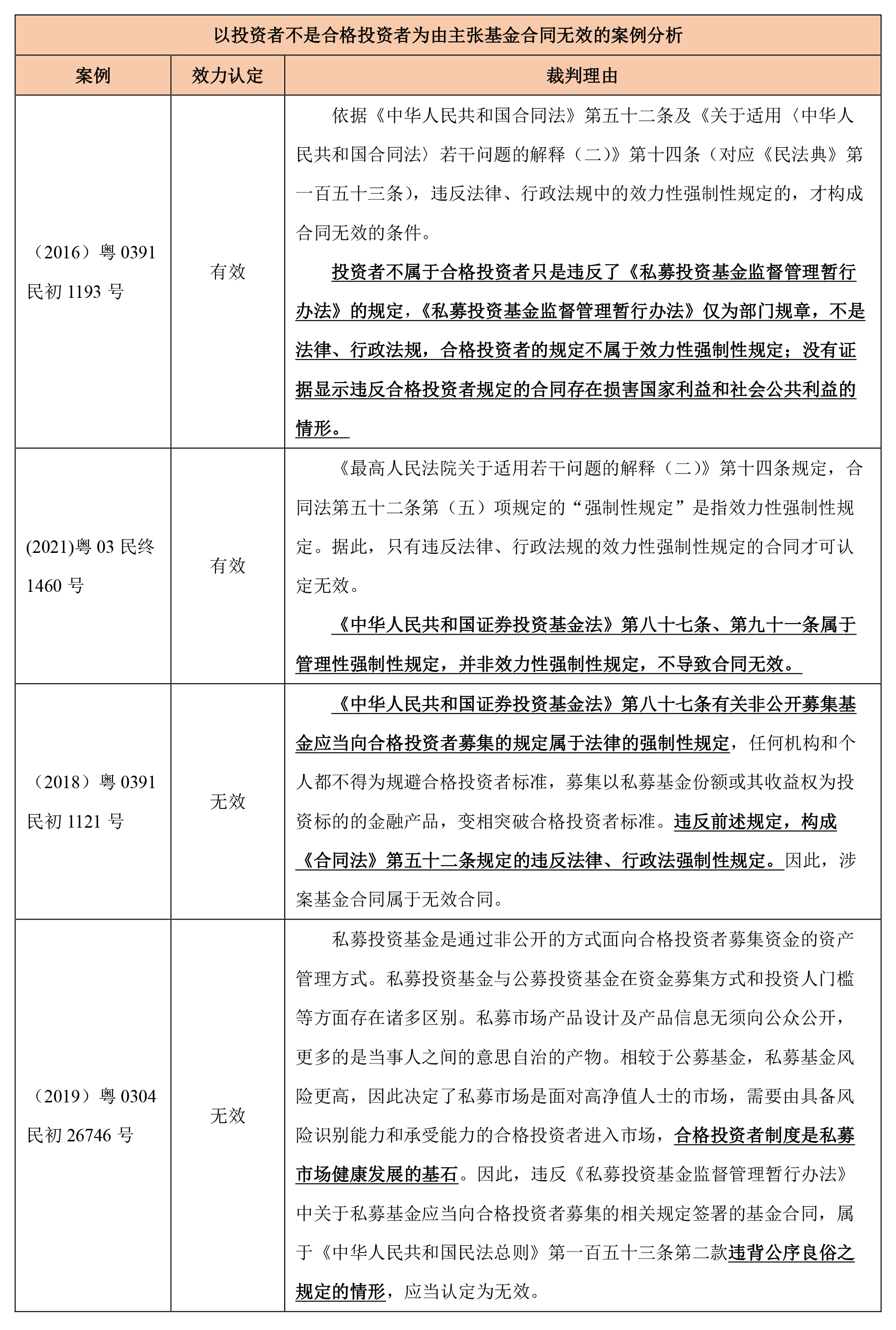
1、以投资者不是合格投资者为由,主张基金合同无效的情形
出于保护投资者的目的,我国私募投资领域一直坚持合格投资者制度,2012年修订的《证券投资基金法》首次界定了“合格投资者”的概念,2014年证监会于《私募投资基金监督管理暂行办法》中规定了合格投资者的具体标准,2017年发布的《资管新规》进一步提高了合格投资者的标准。合格投资者制度与我国私募资管行业的发展相伴相生,被认为是我国私募市场健康发展的基石。
然而实践中,违反合格投资者制度募集的情形屡见不鲜。非合格投资者在投资亏损的情况下,往往会以基金合同违反合格投资者制度为由,主张合同无效,希望据此要回本息。
各地人民法院对于投资者不属于合格投资者是否导致合同无效问题,存在截然不同的观点,主要争议在于:违反合格投资者制度,是否构成违反法律强制性规定,以及是否损害社会公共利益、违背公序良俗。具体可见如下案例分析:

由前述案件可知,针对非合格投资者签订的基金合同效力问题,实务中存在有效、无效两种不同的观点。值得注意的是,在(2019)粤0304民初26746号投资合伙企业合伙协议纠纷、委托理财合同纠纷案中,法院以案涉基金合同违背公序良俗为由,认定其无效。该案是“深圳市中级人民法院发布10起2020年度全市法院典型案例”之一,因此针对在深圳中院辖区内的类似案件,该案例的参考价值较高。
2、以基金合同涉嫌非法吸收公众存款、集资诈骗,主张合同无效的情形
私募基金行业内,不乏管理人通过设立私募基金从事非法集资甚至集资诈骗犯罪的情况。此时,对于如何认定基金合同的效力,以及如何处理投资者要求管理人返还投资本金及赔偿利息损失的问题,应当依据《九民纪要》第128条、第129条、第130条 [7] 以及《关于在审理经济纠纷案件中涉及经济犯罪嫌疑若干问题的规定》的有关规定进行处理;而不应简单地以案件存在涉刑事实为由,直接认定基金合同无效。
依据现行的民刑交叉理论,出于保护受害人的目的,犯罪嫌疑人的违法行为涉嫌了刑事犯罪,是其单方行为引发的刑事法律关系,并不影响其与投资者已形成的民事合同义务。因此,在刑民交叉法律关系的处理上,不能简单地以涉嫌犯罪或者已经生效的刑事案件判决认定的构成犯罪及刑事责任来对抗、否认民事法律关系下的民事责任。民事合同并不必然因为一方构成犯罪而无效,否则可能会导致刑事案件受害人的权利反而更难得到救济的不利后果。
例如,在民间借贷关系中,如果借款合同被认定为无效,作为从合同的担保合同也无效,投资者因此无法行使担保权,而只能通过追赃、退赔得到救济,结果反而有损受害人的利益。因此,对于涉及刑事犯罪事实的基金合同效力的审查,必须依据法律、法规和司法解释明文规定,不能以涉及刑事案件便作出驳回民事权利人要求保护其民事权益请求的裁判。特别是在涉嫌非法吸收公众存款罪的案件中,只有“涉公众”时才构成犯罪,而投资人单一的投资行为实际上并不构成犯罪,也未必违法,因此逻辑上更不能简单地以管理人构成非法吸收公众存款罪,就认定与投资人分别签署的单独的协议为无效合同。
对此,《最高人民法院关于审理民间借贷案件适用法律若干问题的规定(2020第二次修正)》第十二条 [8] 也明确规定,合同涉嫌犯罪时,应当严格依据民法典中规定的无效法律事由判断合同效力,而非以构成犯罪为由一概认定合同无效。该规定在以基金合同的形式建立的民间借贷关系中可以当然适用,对于一般的基金合同关系涉嫌相关犯罪的,也应当允许参照处理。
3、以基金合同存在其他违反法律强制性规定、违背公序良俗的事由,主张合同无效的情形
除前述常见理由外,实践中还存在投资者以管理人存在其他违反法律强制性规定或违背公序良俗的情形为由主张基金合同(或委托理财合同、资管合同)无效的情形。例如(2018)京0114民初17063号委托理财合同纠纷案件中,法院认为案涉合同存在违反或规避我国外汇管制制度的情形,并认定合同无效。因此类案件在基金合同纠纷中并不典型,裁判理由、法律适用也与普通合同无效纠纷无异,本文中不展开讨论。
需要指出的是,在基金合同被认定无效的情况下,如果投资者自身对于合同无效也存在过错的话,针对投资者要求还本付息的请求,人民法院应当依据《中华人民共和国民法典》第一百五十七条的规定,在裁判管理人返还投资款的同时,将合同无效造成的损失(一般为资金占用损失或利息损失),依据过错比例在当事人之间进行分配。在投资者自身存在过错的情况下,可能因此对投资者赔偿损失部分请求完全不予支持。
例如,在(2019)粤0304民初26746号投资合伙企业合伙协议纠纷、委托理财合同纠纷案中,深圳市中级人民法院认定:“原告对其不符合私募基金合同签订条件是知悉的,本院据此认定原告对涉案合同无效存在一定过错,进而对原告主张的利息损失不予支持。”
下篇预告
本文旨在分析私募基金投资者要求管理人“还本付息”的三种常见路径及相关裁判观点。囿于篇幅,上篇先介绍投资者要求管理人履行约定的“还本付息”义务,以及投资者主张合同无效、未生效并行使不当得利请求权的路径。下篇中,我们将针对投资者单方面解除合同的情形及相关裁判观点予以介绍和分析。
[注]
[1]《全国法院民商事审判工作会议纪要》 92. 【保底或者刚兑条款无效】信托公司、商业银行等金融机构作为资产管理产品的受托人与受益人订立的含有保证本息固定回报、保证本金不受损失等保底或者刚兑条款的合同,人民法院应当认定该条款无效。受益人请求受托人对其损失承担与其过错相适应的赔偿责任的,人民法院依法予以支持。
[2]《中华人民共和国民法典》第一百五十七条:民事法律行为无效、被撤销或者确定不发生效力后,行为人因该行为取得的财产,应当予以返还;不能返还或者没有必要返还的,应当折价补偿。有过错的一方应当赔偿对方由此所受到的损失;各方都有过错的,应当各自承担相应的责任。法律另有规定的,依照其规定。
[3]《中华人民共和国民法典》第一百四十六条:行为人与相对人以虚假的意思表示实施的民事法律行为无效。
以虚假的意思表示隐藏的民事法律行为的效力,依照有关法律规定处理。
[4]《中华人民共和国民法典》第一百三十六条 民事法律行为自成立时生效,但是法律另有规定或者当事人另有约定的除外。
行为人非依法律规定或者未经对方同意,不得擅自变更或者解除民事法律行为。
[5]《中华人民共和国证券投资基金法》第九十四条:非公开募集基金募集完毕,基金管理人应当向基金行业协会备案。对募集的资金总额或者基金份额持有人的人数达到规定标准的基金,基金行业协会应当向国务院证券监督管理机构报告。
非公开募集基金财产的证券投资,包括买卖公开发行的股份有限公司股票、债券、基金份额,以及国务院证券监督管理机构规定的其他证券及其衍生品种。
[6]《私募投资基金监督管理暂行办法》第八条:各类私募基金募集完毕,私募基金管理人应当根据基金业协会的规定,办理基金备案手续,报送以下基本信息:
(一)主要投资方向及根据主要投资方向注明的基金类别;
(二)基金合同、公司章程或者合伙协议。资金募集过程中向投资者提供基金招募说明书的,应当报送基金招募说明书。以公司、合伙等企业形式设立的私募基金,还应当报送工商登记和营业执照正副本复印件;
(三)采取委托管理方式的,应当报送委托管理协议。委托托管机构托管基金财产的,还应当报送托管协议;
(四)基金业协会规定的其他信息。
基金业协会应当在私募基金备案材料齐备后的20 个工作日内,通过网站公告私募基金名单及其基本情况的方式,为私募基金办结备案手续。
[7]《全国法院民商事审判工作会议纪要》
128.【分别审理】同一当事人因不同事实分别发生民商事纠纷和涉嫌刑事犯罪,民商事案件与刑事案件应当分别审理,主要有下列情形:
(1)主合同的债务人涉嫌刑事犯罪或者刑事裁判认定其构成犯罪,债权人请求担保人承担民事责任的;
(2)行为人以法人、非法人组织或者他人名义订立合同的行为涉嫌刑事犯罪或者刑事裁判认定其构成犯罪,合同相对人请求该法人、非法人组织或者他人承担民事责任的;
(3)法人或者非法人组织的法定代表人、负责人或者其他工作人员的职务行为涉嫌刑事犯罪或者刑事裁判认定其构成犯罪,受害人请求该法人或者非法人组织承担民事责任的;
(4)侵权行为人涉嫌刑事犯罪或者刑事裁判认定其构成犯罪,被保险人、受益人或者其他赔偿权利人请求保险人支付保险金的;
(5)受害人请求涉嫌刑事犯罪的行为人之外的其他主体承担民事责任的。
审判实践中出现的问题是,在上述情形下,有的人民法院仍然以民商事案件涉嫌刑事犯罪为由不予受理,已经受理的,裁定驳回起诉。对此,应予纠正。
129.【涉众型经济犯罪与民商事案件的程序处理】2014年颁布实施的《最高人民法院最高人民检察院公安部关于办理非法集资刑事案件适用法律若干问题的意见》和2019年1月颁布实施的《最高人民法院最高人民检察院公安部关于办理非法集资刑事案件若干问题的意见》规定的涉嫌集资诈骗、非法吸收公众存款等涉众型经济犯罪,所涉人数众多、当事人分布地域广、标的额特别巨大、影响范围广,严重影响社会稳定,对于受害人就同一事实提起的以犯罪嫌疑人或者刑事被告人为被告的民事诉讼,人民法院应当裁定不予受理,并将有关材料移送侦查机关、检察机关或者正在审理该刑事案件的人民法院。受害人的民事权利保护应当通过刑事追赃、退赔的方式解决。正在审理民商事案件的人民法院发现有上述涉众型经济犯罪线索的,应当及时将犯罪线索和有关材料移送侦查机关。侦查机关作出立案决定前,人民法院应当中止审理;作出立案决定后,应当裁定驳回起诉;侦查机关未及时立案的,人民法院必要时可以将案件报请*党**委政法委协调处理。除上述情形人民法院不予受理外,要防止通过刑事手段干预民商事审判,搞地方保护,影响营商环境。
当事人因租赁、买卖、金融借款等与上述涉众型经济犯罪无关的民事纠纷,请求上述主体承担民事责任的,人民法院应予受理。
130.【民刑交叉案件中民商事案件中止审理的条件】人民法院在审理民商事案件时,如果民商事案件必须以相关刑事案件的审理结果为依据,而刑事案件尚未审结的,应当根据《民事诉讼法》第150条第5项的规定裁定中止诉讼。待刑事案件审结后,再恢复民商事案件的审理。如果民商事案件不是必须以相关的刑事案件的审理结果为依据,*民则**商事案件应当继续审理
[8]《最高人民法院关于审理民间借贷案件适用法律若干问题的规定(2020第二次修正)》 第十二条:借款人或者出借人的借贷行为涉嫌犯罪,或者已经生效的裁判认定构成犯罪,当事人提起民事诉讼的,民间借贷合同并不当然无效。人民法院应当依据民法典第一百四十四条、第一百四十六条、第一百五十三条、第一百五十四条以及本规定第十三条之规定,认定民间借贷合同的效力。担保人以借款人或者出借人的借贷行为涉嫌犯罪或者已经生效的裁判认定构成犯罪为由,主张不承担民事责任的,人民法院应当依据民间借贷合同与担保合同的效力、当事人的过错程度,依法确定担保人的民事责任。
特别声明:
以上所刊登的文章仅代表作者本人观点,不代表北京市中伦律师事务所或其律师出具的任何形式之法律意见或建议。
如需转载或引用该等文章的任何内容,请私信沟通授权事宜,并于转载时在文章开头处注明来源于公众号“中伦视界”及作者姓名。未经本所书面授权,不得转载或使用该等文章中的任何内容,含图片、影像等视听资料。如您有意就相关议题进一步交流或探讨,欢迎与本所联系。
点击“下方链接”,可查阅该专业文章官微版。
投资者要求私募基金管理人“还本付息”的路径及裁判观点分析(上)