前两天我对二极管的特性作了一个深入的分析,也就是:二极管的单向导电不是绝对的,不管什么类型的二极管它的工作频率都有一个上限,一旦超过这个值它将彻底失去单向导电性而相当于一根导线,因为它的结电容在频率很高的时候容抗近乎为零,这时候二极管就将彻底失去它的作用了。
二极管只要存在结电容就必然会影响反向恢复时间和反向电流,而反向电流是我们不希望看到的,而且过大的反向电流还会使二极管击穿!
那么我们能不能控制和减小反向电流呢?答案是肯定的!
具体可以采取哪些措施呢?最简单的办法就是给二极管再并联一只电容器!

开关电源输出整流二极管吸收电容
C5的主要作用其实为了吸收过高的反向电压,也就是当二极管截止的时候二极管所承受的电压,因为电感的感应电压非常高,不加以抑制的话这个电压就有可能会超过它的耐压值,同时也会有比较大的反向电流,这样的话二极管就会有击穿的风险!所以这个小电容的作用也是非常关键的!
这个电容的选择也是很有讲究的,过大会影响电源的输出质量、影响电源的工作效率,过小又将失去保护作用,那么这个电容到底选多大的才合适呢?工程师们一般都是这么解决这个问题的↓↓↓

整流二极管RC吸收保护电路
也就是用电容器和电阻器串联后再并联在二极管两端,这样他们的取值就会灵活很多,所以这种保护形式在大功率开关电源电路中得到广泛应用。

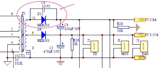
“西普尔”电动车充电器次级整流二极管RC吸收电路
我们来看看实际电路中的这两个元件都在什么位置

24V开关电源板RC吸收电路

饮水器电源板整流二极管RC吸收电路

电动车充电器整流二极管RC保护电路

电焊机快恢复二极管RC吸收保护电路
总结:RC的作用是保护整流二极管,它既能吸收变压器感应出的反向峰值电压也能在高频下通过一部分反向电流(对二极管反向电流起一个分流作用)降低二极管的负荷。
