1 总则
1.0.1为在滑动模板(以下简称滑模)工程中贯彻国家技术经济政策,保证工程质量,做到技术先进、安全适用、经济合理、节能环保,制定本标准。
1.0.2本标准适用于混凝土结构滑模工程设计、施工及验收。
1.0.3采用滑模施工的工程设计、施工及验收除应符合本标准的规定外,尚应符合国家现行有关标准的规定。
2 术语和符号
2.1 术语
2.1.1滑动模板slip form模板固定于围圈上,用以保证构件截面尺寸及结构的几何形状。模板直接与新浇混凝土接触且随着提升架上滑,承受新浇混凝土的侧压力和模板滑动时的摩阻力,简称滑模。
2.1.2滑动模板施工slip forming construction以滑模千斤顶、电动提升机等为提升动力,带动模板(或滑框)沿着混凝土(或模板)表面滑动而成型的混凝土结构施工方法的总称,简称滑模施工。
2.1.3滑框倒模施工incremental slip forming with sliding frame用提升机具带动由提升架、围圈、滑轨组成的滑框沿着模板外表面滑动(模板与混凝土之间无相对滑动),当横向分块组合的模板从滑框下口脱出后,将该块模板取下倒装入滑框上口,再浇灌混凝土,提动滑框,如此循环作业成型混凝土结构的施工方法的总称。
2.1.4围圈form walers用以保持模板几何形状的支承构件,又称围梁。模板的自重、模板承受的摩阻力、侧压力以及操作平台直接传来的自重和施工荷载,均通过围圈传递至提升架的立柱。围圈可以设置上下两道,亦可以组成桁架式围圈。
2.1.5提升架lift yoke用以固定千斤顶、围圈和保持模板几何形状的滑模装置主要承重构件,直接承受模板、围圈和操作平台的全部荷载和混凝土对模板的侧压力。
2.1.6操作平台working-deck用以完成钢筋绑扎、混凝土浇灌等项操作及堆放施工机具和材料的滑模施工的主要工作面;也是拔杆、井架等随升垂直运输装置及料台的支承结构。其构造形式与所施工结构相适应,直接或通过围圈支承于提升架上。
2.1.7支承杆jack rode or climbing rode滑模千斤顶运动的轨道,又是滑模系统的承重支杆,施工中滑模装置的自重、混凝土对模板的摩阻力及操作平台上的全部施工荷载,均由千斤顶传至支承杆承担,其承载能力、直径、表面粗糙度和材质均与千斤顶相适应。
2.1.8围模合一大钢模modular combination steel panel form以300mm为模数,模板和围圈合一,其水平槽钢肋起围圈的作用,模板水平肋与提升架直接相连的一种滑动模板组合形式。
2.1.9空滑partial virtual slip forming模板内允许有混凝土浇灌层处于无混凝土的状态,但施工中有时需将模板提升高度加大,使模板内仅存有少量混凝土,甚或处于空模状态。
2.1.10回降量slid variable滑模千斤顶在工作时,上下卡头交替锁固于支承杆上,由于荷载作用,处于锁紧状态的卡买在支承杆上存在下滑趋势,会引起千斤顶的爬升行程损失,该行程损失量通常称为回降量。
2.1.11横向结构构件transverse structural member结构的楼板、挑檐、阳台、洞口四周的混凝土边框及腰线等横向凸出混凝土表面的结构构件或装饰线。
2.1.12复合壁combination concrete wall of two different mix由内外两种不同性能的现浇混凝土组成的竖壁结构。
2.1.13混凝土出模强度concrete strength of the constructioninitial setting结构混凝土从滑动模板下口露出时所具有的抗压强度。
2.1.14滑模托带施工lifting construction with slip forming网架、空间桁架、井字梁等大面积或大重量的支承结构采用滑模施工时,在地面组装好,利用滑模施工的提升能力将其随滑模施工托带到设计标高就位的一种施工方法。
2.2 符号
A——模板与混凝土的接触面积;
A1——卸料口的面积;
a ——混凝土浇灌后其表面到模板上口的距离;
B ——卸料口下方可能堆存的最大混凝土量;
E ——支承杆弹性模量;
F——模板与混凝土的粘结力;
f1——模板与混凝土间的摩擦系数;
f2一一滚轮或滑块与轨道间的摩擦系数;
G—模板系统自重;
g 重力加速度;
H——模板高度;
h ——卸料时料斗口至平台卸料点的最大高度; hm ——料斗内混凝土上表面至料斗口的最大高度;h0——每个混凝土浇灌层厚度;
I ——支承杆截面惯性矩;
K ——安全系数;
Kd----动荷载系数;
L ---支承杆加工长度;
Lo ---支承杆脱空长度;
N 总垂直荷载;
n---所需千斤顶和支承杆的最小数量;
P——单根支承杆承受的垂直荷载;
Pc——混凝土的上托力;
Po——单个千斤顶或支承杆的允许承载能力;
Q 料罐总重;
R ——模板的牵引力;
t ——混凝土从浇灌到位至达到出模强度所需的时间;
T1——在作业班的平均气温条件下,混凝土强度达到
2.5MPa所需的时间;
T2 ——在作业班的平均气温条件下,混凝土强度达到
0.7MPa〜1.OMPa所需的时间;
V一模板滑升速度;
Va一一刹车时的制动减速度;
W——刹车时产生的荷载标准值;
Wk——卸混凝土时对平台产生的集中荷载标准值;
a——工作条件系数;
β一一模板的倾角;
γ——混凝土的重力密度;

3 滑模施工的工程设计
3.1 一般规定
3.1.1采用滑模工艺建造的工程,结构设计应符合滑模工艺的技术特点。
3.1.2滑模施工单位应与设计单位协调,共同确定修改设计的内容、横向结构构件的施工程序以及节点构造,保证结构的整体性和施工安全。
3.1.3建筑结构的外轮廓应力求简洁,竖向上应使一次滑升的上下构件沿模板滑动方向的投影重合,有碍模板滑动的局部凸出部分应作设计处理。
3.1.4当建筑结构平面面积较小且高度较高时,宜按滑模工艺进行设计。
3.1.5当建筑结构平面面积较大时,宜分区段或部分分区段进行设计,滑模分区的水平投影面积不宜大于700m 2 ,当区段分界与结构变形缝不一致时,应对分界处作设计处理。
3.1.6当建筑结构的竖向存在较大变化时,可择其适合滑模施工的区段按滑模施工要求进行设计,其他区段宜配合其他施工方法设计。
3.1.7结构的截面尺寸应符合下列规定:1钢筋混凝土墙体的厚度不应小于160mm;2圆形变截面筒体结构的筒壁厚度不应小于160mm;3轻骨料混凝土墙体厚度不应小于180mm;4钢筋混凝土梁的宽度不应小于200mm;5钢筋混凝土矩形柱短边不应小于400mm。
3.1.8滑模施工的混凝土强度等级不宜大于C60,并应符合下列规定:1普通混凝土不应低于C20;2轻骨料混凝土不应低于LC15;3同一个滑升区段内的承重构件,在同一标高范围应采用同一强度等级的混凝土。
3.1.9受力钢筋的混凝土保护层厚度宜比常规设计要求增加5mm。
3.1.10沿模板滑动方向,结构的截面尺寸应减少变化,宜采取变换混凝土强度等级或配筋量来满足结构承载力的要求。
3.1.11结构的配筋应符合下列规定:1各种长度、形状的钢筋,应能在提升架横梁以下的净空内绑扎;2对交汇于节点处的各种钢筋应作详细排列;3预留与横向结构连接的连接筋,应采用HPB300,直径不宜大于12mm,连接筋的外露部分不应设弯钩。当连接筋直径大于12mm时,应采取专门措施。
3.1.12对兼作结构钢筋的支承杆,其设计强度宜降低10%~25%,并应根据支承杆的位置进行钢筋代换。
3.1.13预埋件宜采用胀栓、植筋等后锚固装置替代。当需用预埋件时,其位置宜沿垂直或水平方向有规律排列,应易于安装、固定,且应与构件表面持平。
3.1.14滑模工程设计中的结构分析、计算方法等应符合现行国家标准《混凝土结构设计规范》GB 50010的规定。
3.2 筒体结构
3.2.1规模较大的群体筒仓,宜设计成多个规模较小的组合仓。
3.2.2仓壁截面宜上下一致。当需改变壁厚时,宜在筒壁内侧采取阶梯式变化处理。
3.2.3筒仓底板以下的支承结构,当采用与上部筒壁同一套滑模装置施工时,宜与上部筒壁的厚度一致。当厚度不一致时,宜在筒壁的内侧变更尺寸。
3.2.4当筒仓底板、漏斗和环梁与筒壁设计成整体结构时,宜先采取常规支模现浇完成下部结构,后滑模施工上部筒体。
3.2.5整体结构复杂的筒仓,在生产工艺许可时,可将底板、漏斗设计成与筒壁分离式,分离部分宜采用二次常规支模浇筑。
3.2.6筒仓的顶板结构宜设计成装配式钢结构或整体现浇混凝土结构。
3.2.7井塔类结构的筒壁,应设计成加肋壁板,壁板厚度宜沿竖向不变,也可变更混凝土强度等级;壁柱与壁板接合处宜设置斜托。
3.2.8井塔塔身筒体结构宜采用滑模工艺进行结构设计。
3.2.9井塔楼层结构节点的二次设计应采用下列方式:1主梁与壁柱的二次连接应保持壁柱的结构功能完整,在壁柱中预留槽口和预埋钢筋。2塔壁与楼板二次浇筑的连接,宜在壁板内侧预留槽口,其槽口深度可为20mm;当采取预留胡子筋时,其埋入部分不得为直线单根钢筋。
3.2.10当电梯井道单独采用滑模施工时,井道平面的内部净空尺寸应比安装尺寸每边放大25mm及以上。
3.2.11烟囱等带有内衬的筒体结构,当筒壁与内衬同时滑模施工时,支承内衬的牛腿宜采用矩形,同时应深化牛腿的隔热措施。
3.2.12筒体结构的内外两层钢筋网片之间应配置拉结筋,拉结筋的间距与形状应作设计规定。
3.2.13筒体结构中的环向受力钢筋接头,宜采用焊接方式连接。
3.3 框架结构
3.3.1采用滑模工艺建造的大型框架结构,其结构选型可设计成异形截面柱。
3.3.2框架结构的布置应符合下列规定:1各层梁的竖向投影应重合,宽度宜相等;2同一滑升区段内宜避免错层横梁;3柱宽宜比梁宽每边大50mm及以上;4柱的截面尺寸应减少变化,当需改变时,边柱宜在同一侧变动,中柱宜按轴线对称变动。
3.3.3楼层结构中次梁及楼板的设计应符合下列规定:1当采用在主梁上预留次梁的槽口作二次浇筑施工时,设计可按整体结构计算;2二次浇筑的次梁与主梁的连接构造,应满足施工期及使用期的受力要求。
3.3.4框架梁的配筋应符合下列规定:1当楼板为二次施工时,在梁支座负弯矩区段,应满足承受施工阶段负弯矩的要求。2梁内不宜设弯起筋,宜根据计算加强箍筋。当有弯起筋时,弯起筋的高度应小于提升架横梁下缘距模板上口的净空尺寸。3箍筋的间距应根据计算确定,可采用不等距排列。4纵向筋端部伸入柱内的锚固长度不宜弯折,当需时可向上弯折。5当主梁上预留较大次梁槽口时,应对槽口截面采取加强措施。
3.3.5柱的配筋应符合下列规定:1在满足构造要求的前提下,纵向受力筋宜选配粗直径钢筋,千斤顶底座及提升架横梁宽度所占据的竖向投影位置应避开纵向受力筋。2当各层柱的配筋量有变化时,在保持钢筋根数不变的情况下,可调整钢筋直径。3箍筋形式应便于从侧面套入柱内;当采用组合式箍筋时,相邻两个箍筋的拼接点位置应交替错开。
3.4 剪力墙结构
3.4.1采用滑模工艺的剪力墙结构,宜减少主次梁设计;一次滑升区段的平面面积不宜过大;面积较大时宜分隔滑升区段,按错台式实施滑升,并对相邻区段的接合部作设计处理。
3.4.2同一滑升区段的设计条件应符合下列规定:1各楼层平面布置的竖向投影应重合;2同一楼层的楼面标高应一致,不宜有错层;3同一楼层的梁底标高及门窗洞口的高度和标高宜统一。
3.4.3竖向墙体与横向楼板的节点应作设计处理,其施工顺序宜采用滑升一层墙体浇筑一层楼板的方式。
3.4.4当外墙具有保温隔热功能要求时,内外墙体可采用不同性能的混凝土。
3.4.5剪力墙结构的配筋应符合下列规定:1墙体内的双排竖向主筋应成对排列,拉结筋配置应作设计规定。竖向筋的接头位置宜设在楼板面处,同一连接区段竖向钢筋接头面积百分率不应大于50%。2墙体中开设的大洞口,其梁的配筋应符合本标准第3.3.4条的规定。3剪力墙结构中的暗框架,其柱的配筋率宜取下限值,还应符合本标准第3.3.5条的规定。4各种洞口周边的加强钢筋配置,宜增加其竖向和水平钢筋,替代在洞口角部设置的45°斜钢筋。当各楼层门窗洞口位置一致时,其侧边的竖向加强钢筋宜连续配置。5墙体竖向钢筋伸入楼板内的锚固段,其弯折长度不应超出墙体厚度。当不能满足钢筋的锚固长度时,宜采用后锚固装置接长。6支承在墙体上的梁,其钢筋伸入墙体内的锚固段宜向上弯。当梁为二次施工时,梁端钢筋的形式及尺寸应适应二次施工的要求。
4 滑模施工的准备
4.0.1滑模施工应根据工程结构特点及滑模工艺的要求,进行结构深化设计和施工方案编制。
4.0.2滑模工程深化设计应提出对工程设计的修改意见,划分滑模作业区段,确定不宜滑模施工部位的处理方法等。
4.0.3滑模施工方案应包括下列主要内容:1施工部署和施工进度计划;2滑模连续滑升程序与滑升速度;3材料、半成品、预埋件、施工机具和设备等连续保障计划;4施工总平面布置及滑模操作平台布置;5滑模施工技术及特殊部位的施工措施;6安全文明施工、质量保证措施;7高温、寒潮、雷雨、大风、冬期等特殊气候条件的滑模施工专项技术措施;8出模混凝土表面修饰与硬化混凝土成品保护措施;9绿色施工技术与措施;10滑模装置安全使用和拆除技术措施;11应急预案。
4.0.4施工总平面布置应符合下列规定:1应满足施工工艺要求,减少施工用地和缩短地面水平运输距离。2在施工建筑物的周围应设置危险警戒区。警戒线至建筑物边缘的距离不应小于高度的1/10,且不应小于10m。对于烟囱类变截面结构,警戒线距离应增大至其高度的1/5,且不应小于25m。当不能满足要求时,应采取安全防护措施。3临时建筑物及材料堆放场地等应设在警戒区以外,当需在警戒区内堆放材料时,应采取安全防护措施。通过警戒区的人行道或运输通道,均应搭设安全防护棚。4材料堆放场地应靠近垂直运输机械,堆放数量应满足施工速度的要求。5应根据现场施工条件确定混凝土供应方式,当设置自备搅拌站时,宜靠近施工地点,其供应量应满足混凝土连续浇灌的用量。6现场运输、布料设备的数量应满足滑升进度的要求。7供水、供电应满足滑模连续施工的要求。当施工工期较长,且有断电可能时,应有双路供电或自备电源。操作平台的供水系统,应设加压水泵,满足最高点的施工要求。8测量施工工程垂直度和标高的观测站、点不应遭损坏,不应受振动及观测干扰。9操作平台上的提升架、千斤顶、液压控制台、固定施工设施等平面布置应合理,附设的安全设施应齐全。10应确定操作平台与地面管理点、混凝土等材料供应点以及垂直运输设备操纵室之间的通信联络方式和设备,并应有多重系统保障。
4.0.5滑模施工技术方案应包括下列主要内容:1针对不同的结构类型,综合确定适宜的滑模施工方法;2滑模装置的设计与制作、组装及拆除;3进行混凝土配合比设计,确定浇灌顺序、浇灌速度、入模时限,混凝土的连续供应能力应满足单位时间所需混凝土量的(1.3~1.5)倍;4进行早龄期混凝土强度贯入阻力试验,绘制混凝土贯入阻力曲线;5绘制所有预留孔洞及预埋件在结构物上的位置和标高的展开图;6确定停滑、空滑、部分空滑的部位和相关技术措施;7确定与滑升速度相匹配的垂直与水平运输设备,当烟囱、水塔、竖井等采用柔性滑道、吊笼等装置时,应按国家现行标准进行安全及防坠落设计;8确定施工精度的控制方案,选配监测仪器及设置可靠的观测0点;9制定滑模施工过程中结构物和施工操作平台稳定及纠偏、纠扭等技术措施;10制定施工人员上下疏散通道和安全措施。
5 滑模装置的设计与制作
5.1 荷载
5.1.1作用于滑模装置上的荷载,可分为永久荷载和可变荷载;永久荷载应包括滑模装置自重、作用在其上的其他荷载等,可变荷载应包括滑模装置上的施工荷载、风荷载和其他可变荷载等。
5.1.2滑模装置的永久荷载标准值应根据实际情况计算,并应符合下列规定:1常用材料和构件的自重标准值应按现行国家标准《建筑结构荷载规范》GB 50009的规定采用。脚手板自重标准值可取0.35kN/m 2 ;作业层的栏杆与挡脚板自重标准值可取0.17kN/m;安全网的自重标准值应按实际情况采用,密目式立网自重标准值不应小于0.01kN/mm 2 。2模板系统、操作平台系统的自重标准值应根据设计图纸计算确定。3千斤顶、液压控制台、随升井架等位置固定的设备应按实际重量取值。4浇筑混凝土时的模板侧压力标准值,对于浇筑高度800mm,侧压力合力可取5.0kN/m~6.0kN/m,合力的作用点化新浇混凝土与模板接触高度的2/5处。
5.1.3滑模装置的施工荷载标准值应按下列规定采用:1操作平台上可移动的施工设备、施工人员、工具和临时堆放的材料等应根据实际情况计算,其均布施工荷载标准值不应小于2.5kN/m 2 ;2吊架的施工荷载标准值应按实际情况计算,且不应小于2.0kN/m 2 :3当在操作平台上采用布料机浇筑混凝土时,均布施工荷载标准值不应小于4.0kN/m 2 。
5.1.4滑模装置的其他可变荷载标准值应按下列规定采用:1当采用料斗向平台上直接卸混凝土时,对平台卸料点产生的集中荷载应按实际情况确定,且不应小于按下式计算的标准值:
Wk=γ[(hm+h)A1+B] (5.1.4-1)
式中:Wk——卸混凝土时对平台产生的集中荷载标准值(kN);
γ——混凝土的重力密度(kN/m3);
hm ——料斗内混凝土上表面至料斗口的最大高度(m);
h ——卸料时料斗口至平台卸料点的最大高度(m);
A1——卸料口的面积(ri?);
B ——卸料口下方可能堆存的最大混凝土量(m3)。
2随升起重设备刹车制动力标准值可按下式计算:

3当采用溜槽、串筒或小于0.2m 3 的运输工具向模板内倾倒混凝土时,作用于模板侧面的水平集中荷载标准值可取2.0kN。4操作平台上垂直运输设备的起重量及乘性滑道的张紧力等应按实际荷载计算。5模板滑动时混凝土与模板间的摩阻力标准值,钢模板应取1.5kN/m 2 ~3.0kN/m 2 ;当采用滑框倒模施工时,模板与滑轨间的摩阻力标准值应按模板面积计取1.0kN/m 2 ~1.5kN/m 2 。6纠偏纠扭产生的附加荷载,应按实际情况计算。
5.1.5作用于滑模装置的水平均布风荷载标准值应按下式计算:

5.1.6滑模装置的荷载设计值应符合下列规定:1当计算滑模装置承载能力极限状态的强度、稳定性时,应采用荷载设计值;荷载设计值应采用荷载标准值乘以荷载分项系数,其中分项系数应按下列规定采用:1)对永久荷载分项系数,当其效应对结构不利时,对由可变荷载效应控制的组合,应取1.2;对由永久荷载效应控制的组合,应取1.35。当其效应对结构有利时,一般情况应取1;对结构的倾覆验算,应取0.9。2)对可变荷载分项系数,一般情况下应取1.4,风荷载的分项系数应取1.4;对标准值大于4kN/m 2 的施工荷载应取1.3。2当计算滑模装置正常使用极限状态的变形时,荷载设计值应采用荷载标准值,水久荷载与可变荷载的分项系数应取1.0。3荷载分项系数的取值应符合表5.1.6的规定。


5.1.7滑模装置设计的荷载组合,应根据不同施工工况下可能同时出现的荷载,按承载能力极限状态和正常使用极限状态分别进行荷载组合,并应取各自最不利的效应组合进行设计。
5.1.8对于承载能力极限状态,应按荷载的基本组合计算荷载组合的效应设计值,并应符合下列规定:1永久荷载、施工荷载、风荷载应取荷载设计值;当可变荷载对抗倾覆有利时,荷载组合计算可不计入施工荷载。2一般施工荷载的组合值系数应取0.7;风荷载的组合值系数应取0.6。3滑模装置承载能力计算的基本组合宜按表5.1.8的规定采用。

5.1.9对正常使用极限状态,应按荷载的标准组合计算荷载组合的效应设计值,并应符合下列规定:1永久荷载、施工荷载、风荷载应取荷载标准值;2滑模装置挠度计算的基本组合宜按表5.1.9的规定采用。

5.2 总体设计
5.2.1滑模装置系统应包括下列主要内容:1模板系统包括模板、围圈、提升架、滑轨及倾斜度调节装置等;2操作平台系统包括操作平台、料台、吊架、安全设施、随升垂直运输设施的支承结构等;3提升系统包括液压控制台、油路、千斤顶、支承杆或电动提升机、手动提升器等;4施工精度控制系统包括建筑物轴线、标高、结构垂直度等的观测与控制设施,以及千斤顶的同步控制、平台偏扭控制等;5水电配套系统包括双路供电、随升施工管线、高压水泵、广播及通信监控设施以及平台上的防雷接地、消防设施等。
5.2.2滑模装置的设计应包括下列主要内容:1绘制滑模初滑结构平面图及中间结构变化平面图;2确定模板、围圈、提升架及操作平台的布置,进行各类部件和节点设计;当采用滑框倒模时,进行模板与沿轨的构造专项设计;3确定液压千斤顶、油路及液压控制台的布置或电动等提升设备的布置;4制定施工精度控制措施;5滑模装置的模板收分、关联的运输装置、最后拆除等特殊部位处理及特殊设施布置与设计;6采用清水混凝土模板的专项设计;7绘制滑模装置的组装图,提出材料、设备、构件一览表。
5.2.3液压提升系统所需千斤顶和支承杆的最小数量可按下式确定:
n=N/P。 (5.2.3)
式中:n——所需千斤顶和支承杆的最小数量;
N——总垂直荷载(kN),取本标准永久荷载与施工荷载中所有竖向荷载的基本组合;
P。一一单个千斤顶或支承杆的允许承载力(kN),千斤顶的允许承载力为千斤顶额定提升能力的1/2;支承杆的允许承载力按本标准附录A的简化方法确定,也可根据工程实际情况采用数值分析法按空间结构计算确定;取其较小值。
5.2.4千斤顶的布置应使千斤顶受力均衡,布置方式应符合下列规定:1筒体结构宜沿筒壁均匀布置或成组等间距布置;2框架结构宜集中布置在柱子上,当成串布置千斤顶或在梁上布置千斤顶时,应对其支承杆进行加固;当选用大吨位千斤顶时,支承杆也可布置在柱或梁的体外,但应对支承杆进行加固;3剪力墙结构宜沿墙体布置,并应避开门窗洞口;当洞口部位需布置千斤顶时,应对支承杆进行加固;4平台上设有固定的较大荷载时应按实际荷载增加千斤顶数量;5在适当位置应增设一定数量的双顶。
5.2.5采用电动提升设备应进行专门设计和布置。
5.2.6提升架的布置应与千斤顶的位置相匹配,其间距应根据结构部位的实际情况、千斤顶和支承杆允许承载能力以及模板和围圈的刚度确定。
5.2.7操作平台结构应保证强度、刚度和稳定性,其结构布置宜采用下列形式:1连续变截面筒体结构可采用辐射梁、内外环梁以及下拉环和拉杆(或随升井架和斜撑)等组成的操作平台;2等截面筒体结构可采用桁架(平行或井字形布置)、梁和支撑等组成操作平台,或采用挑三脚架、中心环、拉杆及支撑等组成的环形操作平台;也可只用挑三脚架组成的内外悬挑环形平台;3框架、剪力墙结构可采用桁架、梁和支撑组成的固定式操作平台,或采用桁架和带边框的活动平台板组成可拆装的围梁式活动操作平台;4柱或排架结构可将若干个结构柱的围圈、柱间桁架组成整体式操作平台。
5.3 部件的设计与制作
5.3.1滑动模板应保证强度和刚度,宜制作成定型模板,接触混凝土的模板表面应平整、耐磨,并应符合下列规定:1模板高度宜采用900mm~1200mm,对筒体结构宜采用1200mm~1500mm;滑框倒模的滑轨高度宜为1200mm~1500mm,单块模板宽度宜为300mm;2框架、剪力墙结构宜采用同模合一大钢模,标准模板宽度宜为900mm~2400mm;筒体结构宜采用带肋定型模板,模板宽度宜为100mm~500mm;3转角模板、收分模板、抽拔模板等异形模板,应根据结构截面的形状和施工要求设计;4同模合一大钢模的板面厚度不应小于4mm,边框扁钢厚度不应小于5mm,竖肋扁钢厚度不应小于4mm,水平加强肋槽钢不宜小于[8,应直接与提升架相连,模板连接孔宜为¢18mm,其间距不应大于300mm;小型组合钢模板的面板厚度不宜小于2.5mm;角钢肋条不宜小于L40×4,也可采用定型小钢模板;5模板制作应板面平整,无卷边、翘曲、孔洞及毛刺等,阴阳角模的单面倾斜度应符合设计要求;6滑框倒模施工所使用的模板宜选用组合钢模板;当混凝土外表面为直面时,组合钢模板应横向组装,当为弧面时,宜选用长300mm~600mm的模板竖向组装;7清水混凝土模板应单独设计制作。
5.3.2围圈的构造应符合下列规定:1围圈截面尺寸应根据计算确定,上下围圈的间距宜为450mm~750mm,围圈距模板边缘的距离不宜大于250mm;2当提升架间距大于2.5m或操作平台的承重骨架直接支承在围圈上时,围圈应采用桁架式;3围圈在转角处应设计成刚性节点;4固定式围圈接头应采用等刚度型钢连接,连接螺栓每边不应少于2个;5在使用荷载作用下,两个提升架之间围圈的垂直与水平方向的变形不应大于跨度的1/500;6连续变截面筒体结构的围圈宜采用分段伸缩式;7当设计滑框倒模的围圈时,应在围圈内挂竖向滑轨,滑轨的断面尺寸及安放间距应与模板的刚度相适应;8当高耸烟囱筒壁结构上下直径变化较大时,应配罡多套不同曲率的围圈。
5.3.3提升架应按实际的受力荷载进行强度、刚度计算,宜设计成装配式,其横梁、立柱和连接支腿应具有可调性:对于结构的特殊部位,应设计专用的提升架。
5.3.4提升架的构造应符合下列规定:1提升架应用型钢制作,可采用单横梁 π形架,双横梁的开形架或单立柱的 π 形架,横梁与立柱应刚性连接,两者的轴线应在同一平面内,在施工荷载作用下,立柱下端的侧向变形不应大于2mm;2模板上口至提升架横梁底部的净高度:采用¢48.3×3.5钢管支承杆时宜为500mm~900mm,采用¢25圆钢支承杆时宜为400mm~500mm;3应具有调整内外模板间距和倾斜度的装置;4当采用工具式支承杆设在结构体内时,应在提升架横梁下设置内径比支承杆直径大2mm~5m的套管,其长度应延伸到模板下缘;5当采用工具式支承杆设在结构体外时,提升架横梁相应加长,支承杆中心线距模板距离应大于50mm。
5.3.5操作平台、料台和吊架的结构形式应按施工工程的结构类型和受力确定,其构造应符合下列规定:1操作平台宜由桁架或梁、三角架及铺板等主要构件组成,应与提升架或围圈连成整体。当桁架的跨度较大时,桁架间应设置水平和垂直支撑,当利用操作平台作为模板或模板支承结构时,应根据实际荷载对操作平台进行验算和加固,并应采取与提升架脱离的措施。2当操作平台的桁架或梁支承于围圈上时,应在支承处设置支托或支架。3操作平台的外侧应设安全防护栏杆及安全网,其外挑宽度不宜大于900mm。4吊架铺板的宽度宜为500mm~800mm,钢吊杆的直径不应小于16m,吊杆螺栓应采用双螺帽。吊架外侧应设安全防护栏杆及挡脚板,并应满挂安全网。5桁架梁或辐射梁的挠度不应大于其跨度的1/400。
5.3.6滑模装置各种构件的制作要求应符合现行国家标准《钢结构工程施工质量验收标准》GB 50205和《组合钢模板技术规范》GB/T 50214的规定,其允许偏差应符合表5.3.6的规定。其构件表面,除支承杆及接触混凝土的模板表面外,均应刷防锈涂料。

5.3.7液压控制台的选用应符合下列规定:1液压控制台内,油泵的额定压力不应小于12MPa,其流量可根据所带动的千斤顶数量、每只千斤顶油缸内容积及一次给油时间确定,大面积滑模施工可多个控制台并联使用;2液压控制台的换向阀和溢流阀的流量及额定压力均应大于或等于油泵的流量和液压系统最大工作压力,阀的公称内径不应小于10mm,宜采用通流能力大、动作速度快、密封性能好、工作性能稳定的换向阀;3液压控制台的油箱应易散热、排污,并应有油液过滤的装置,油箱的有效容量应为油泵排油量的2倍及以上;4液压控制台供电方式应采用三相五线制,电气控制系统应保证电动机、换向阀等按滑模千斤顶爬升的要求正常工作;5液压控制台应设有油压表、漏电保护装置、电压及电流表、工作信号灯和控制加压、回油、停滑报警、滑升次数时间继电器等。
5.3.8油路的设计应符合下列规定:1输油管应采用高压耐油胶管或金属管,其耐压力不应低于25MPa。主油管内径不应小于16mm,二级分油管内径宜为10mm~16mm,连接千斤顶的油管内径宜为6mm~10mm;2油管接头、针形阀的耐压力和通径应与输油管相适应;3液压油应定期进行更换,并应有良好的润滑性和稳定性,其各项指标应符合国家现行有关标准的规定。
5.3.9滑模千斤顶应逐个编号经过检验,并应符合下列规定:1千斤顶空载起动压力不应高于0. 3MPa;2当千斤顶最大工作油压为额定压力1.25倍时,卡头应锁固牢靠、放松灵活、升降过程应连续平稳;3当千斤顶的试验压力为额定油压的1.5倍时应保压5 min,各密封处应无渗漏;4当出厂前千斤顶在额定压力提升荷载时,下卡头锁固时的回降量对滚珠式千斤顶不应大于5mm,对楔块式或滚楔混合式千斤顶不应大于3mm;5同一批组装的千斤顶应调整其行程,其行程差不应大干1mm。
5.3.10支承杆的选用与检验应符合下列规定:1支承杆的制作材料宜选用Q235B焊接钢管,对热轧退火的钢管,其表面不应有冷硬加工层,并应符合现行国家标准《直缝电焊钢管》GB/T 13793或《低压流体输送用焊接钢管》GB/T3091中的规定。2支承杆直径应与千斤顶的要求相适应,长度宜为3m~6m。3采用工具式支承杆时应用螺纹连接:钢管¢48.3X 3.5支承杆的连接螺纹宜为M30,螺纹长度不宜小于40mm;圆钢¢25支承杆的连接螺纹宜为M18,螺纹长度不宜小于20mm。任何连接螺纹接头中心位置处公差均应为±0.15mm,支承杆借助连接螺纹对接后,支承杆轴线允许偏斜度应为其支承杆长度的1/1000。4 HPB300级圆钢和HRB335级钢筋支承杆采用冷拉调直时,其延伸率不应大于3%;支承杆表面不应有油漆和铁锈。5工具式支承杆的套管与提升架之间的连接构造,宜做成可使套管转动并能有50mm以上的上下移动量的方式。6对兼作结构钢筋的支承杆,其材质和接头应符合设计要求,并应按国家现行有关标准的规定进行抽样检验。
5.3.11精度控制仪器、设备的选配应符合下列规定:1千斤顶同步控制装置可采用限位卡挡、激光扫描仪、水杯自控仪、计算机整体提升系统等;2垂直度观测设备可采用激光铅直仪、全站仪、经纬仪等,其精度不应低于1/10000;3测量靶标及观测站的设置应稳定可靠,便于测量操作,并应根据结构特征和关键控制部位确定其位置。
5.3.12水、电系统的选配应符合下列规定:1动力及照明用电、通信与信号的设置均应符合国家现行有关标准的规定;2电源线的选用规格应根据平台上全部电器设备总功率计算确定,其长度应大于从地面起滑开始至滑模终止所需的高度再增加10m;3平台上的总配电箱、分区配电箱均应设置漏电保护器,配电箱中的插座规格、数量应能满足施工的需要;4平台上的照明应满足夜间施工所需的照度要求,吊架上及便携式的照明灯具,其电压不应高于36V;5通信联络设施的声光信号应准确、统一、清楚,不扰民;6电视监控应能覆盖全面、局部以及关键部位;7向操作平台上供水的水泵和管路,其扬程和供水量应能满足滑模施工高度、施工用水及施工消防的需要。
6 滑模施工
6.1 滑模装置的组装
6.1.1滑模装置组装前,应弹出组装线,完成各组装部件的编号、操作平台的水平标记、钢筋保护层垫块及预埋件等工作。
6.1.2滑模装置的组装宜按下列程序进行:1安装提升架,使所有提升架的标高满足操作平台水平度的要求,对带有辐射梁或辐射桁架的操作平台,同时安装辐射梁或辐射桁架及其环梁;2安装内外围圈,调整其位置,使其满足模板倾斜度的要求;3绑扎竖向钢筋和提升架横梁以下钢筋,安设预埋件及预留孔洞的胎模,对体内工具式支承杆套管下端进行包扎;4当采用滑框倒模工艺时,安装框架式滑轨,并调整倾斜度;5安装模板,宜先安装角模后再安装其他模板;6安装操作平台的桁架、支撑和平台铺板;7安装外操作平台的支架、铺板和安全栏杆等;8安装液压提升系统,垂直运输系统及水、电、通信、信号精度控制和观测装置,并分别进行编号、检查和试验;9在液压系统试验合格后,插入支承杆;10在地面或横向结构面上组装滑模装置时,待模板滑至适当高度后,再安装内外吊架,挂安全网。
6.1.3模板的安装应符合下列规定:1安装固定的模板截面尺寸应上口小、下口大,单面倾斜度宜为模板高度的0.1%~0.3%,对带坡度的筒体结构其模板倾斜度应根据结构坡度情况适当调整;2模板上口以下2/3模板高度处的净间距应与结构设计截面等宽;3圆形连续变截面结构的收分模板应沿圆周对称布置,每对模板的收分方向应相反,收分模板的搭接处不应漏浆。
6.1.4滑模装置组装的允许偏差应符合表6.1.4的规定。

6.1.5液压系统组装完毕,应在插入支承杆前进行试验和检查,并应符合下列规定:1对千斤顶应逐一进行排气,并应排气彻底;2液压系统在试验油压下应保压5min,不应渗油和漏油;3空载、保压、往复次数、排气等整体试验应达到指标要求,记录应准确。
6.1.6液压系统试验合格后方可插入支承杆,支承杆轴线应与千斤顶轴线保持一致,其垂直度允许偏差宜为2%。。
6.2 钢筋
6.2.1钢筋加工应符合下列规定:1横向钢筋的长度不宜大于9m;2当竖向钢筋的直径小于或等于22mm时,其长度不宜大于5m。
6.2.2钢筋绑扎时,钢筋位置应准确,并应符合下列规定:1每一浇灌层混凝土浇灌完毕后,在混凝土表面以上至少应有一道绑扎好的横向钢筋;2竖向钢筋绑扎后,提升架横梁以上部分应采用限位支架等临时固定;3双层配筋的墙或筒壁,其立筋应成对排列,钢筋网片间应采用V字形拉结筋或用焊接钢筋骨架定位;4门窗等洞口上下两侧横向钢筋端头应绑扎平直、整齐,下口横筋宜与竖向钢筋焊接;5钢筋弯钩均应背向模板面;6应设置混凝土垫块或专用固定卡等保证钢筋保护层厚度;7当滑模施工的结构有预应力钢筋时,应在其预留孔道位置增加附加筋与主筋连接固定;8顶部的钢筋如挂有砂浆等污染物,在滑升前应及时清除。
6.3 支承杆
6.3.1支承杆宜采用¢48.3X 3.5焊接钢管,设置在混凝土体内的支承杆不应有油污。
6.3.2支承杆的直径、规格应与所使用的千斤顶相适应,第一批插入千斤顶的支承杆长度不宜少于4种,两相邻接头位置高差不应小于1m,同一高度上支承杆接头数不应大于总量的1/4。当采用钢管支承杆并布置在混凝土结构体外时,对支承杆的调直、接长、加固应作专项设计。
6.3.3对采用平头对接、榫接或螺纹接头的非工具式支承杆,当千斤顶通过接头部位后,应对接头进行焊接加固,当采用钢管支承杆并设置在混凝土体外时,宜采用工具式扣件加固。
6.3.4采用钢管做支承杆时应符合下列规定:1钢管支承杆的规格宜为448.3X 3.5,材质Q235B,管径允许偏差均应为-0.5mm~0.5mm,壁厚允许偏差应为其厚度的10%;2当采用焊接方法接长钢管支承杆时,宜对钢管一端端头进行缩口,缩口的长度不应小于50mm,间隙应控制在1.5mm之内,当其接头通过千斤顶后,再进行焊接加固。也可采取在钢管一端倒角2×45°,点焊3点以上,通过千斤顶后在接头处加焊衬管或钢筋,长度应大于200mm;3当作为工具式支承杆时,钢管两端应分别焊接螺母和螺杆,螺纹宜为M30,螺纹长度不应小于40mm,螺杆和螺母应与钢管同心;4工具式支承杆的平直度偏差不应大于1/1000;5工具式支承杆长度宜为3m。第一次安装时可配合采用4.5m、1.5m长的支承杆,接头应错开。
6.3.5当选用¢48.3×3.5钢管支承杆时应符合下列规定:1当支承杆设置在结构体内时,宜采用埋入方式;2设置在结构体外的工具式支承杆,其数量应能满足(5~6)个楼层高度的需要;应在支承杆穿道楼板的位置用扣件卡紧,使支承杆的荷载通过传力钢板、传力槽钢等传递到各层楼板上;3设置在体外的工具式支承杆,可采用脚手架钢管和扣件进行加固。当支承杆为群杆时,相互间应采用纵向、横向钢管水平连接成整体;当支承杆为单根时,应采取其他措施可靠连接。
6.3.6用于筒体结构施工的非工具式支承杆,当通过千斤顶后,应与横向钢筋点焊连接,焊点间距不宜大于500mm,点焊时严1损伤受力钢筋。
6.3.7定期检查支承杆的工作状态,当发现支承杆被千斤顶拔起或局部侧弯等情况时,应立即进行加固处理。当支承杆穿过较高洞口或模板滑空时,应对支承杆进行加固。
6.3.8当工具式支承杆分批拔出时,应按实际荷载确定每批拔出的数量,并不应超过总数的1/4。对于¢25圆钢支承杆,其套管的外径不宜大于¢36;拔出的工具式支承杆应经检查合格后方可使用。
6.3.9对于壁厚小于200mm的结构,不应采用工具式支承杆。
6.4 混凝土
6.4.1用于滑模施工的混凝土早期强度增长速度应满足滑升速度的要求。
6.4.2滑模施工前,应根据季节性施工等因素进行混凝土配合比的试配,应符合现行行业标准《普通混凝土配合比设计规程》JGJ 55的有关规定,并应符合下列规定:1混凝土宜采用硅酸盐水泥或普通硅酸盐水泥配制;2在混凝土中掺入的外加剂或掺合料应符合现行国家标准《混凝土外加剂》GB 8076和《混凝土外加剂应用技术规范》GB50119和有关环境保护标准的规定,其品种和掺量应通过试验确定;3混凝土入模时的坍落度应符合设计要求;其允许偏差应符合现行国家标准《混凝土结构工程施工规范》GB 50666的有关规定。
6.4.3正常滑升时,混凝土的浇筑应符合下列规定:1应均匀对称交圈浇灌;每一浇灌层的混凝土表面应在一个水平面上,并应有计划、均匀地变换浇灌方向;2应采取薄层浇灌,浇灌层的厚度不宜大于200mm;3上层混凝土覆盖下层混凝土的时间间隔不应大于混凝土的凝结时间,当间隔时间超过规定时,接茬处应按施工缝的要求处理;4在气温较高的时段,宜先浇灌内墙,后浇灌阳光直射的外墙;应先浇灌墙角、墙垛及门窗洞口等的两侧,后浇灌直墙;应先浇灌较厚的墙,后浇灌较薄的墙;5预留孔洞、门窗口、烟道口、变形缝及通风管道等两侧的混凝土应对称均衡浇灌。
6.4.4当采用布料机布送混凝土时,应进行专项设计,并应符合下列规定:1布料机的活动半径宜能覆盖全部待浇混凝土的部位;2布料机的活动高度应能满足模板系统和钢筋的高度;3布料机不宜直接支承在滑模平台上,当确需支承在平台上时,支承系统应进行专门设计;4布料机和泵送系统之间应有可靠的通信联系,混凝土宜先布料在操作平台的受料器中,再送入模板,并应控制每一区域的布料数量;5平台上的混凝土残渣应及时清出,严禁铲入模板内或掺入新混凝土中使用;6夜间作业时应有足够的照明。
6.4.5混凝土的振捣应符合下列规定:1宜使用滑模专用的振捣器及浇筑用的配套工具;2振捣混凝土时振捣器不应直接触及支承杆、钢筋;3振捣器应插入下一层混凝土内,但深度不应超过50mm;4振捣不应过振或漏振。
6.4.6混凝土出模后应及时检查,宜采用原浆压光进行修整。
6.4.7混凝土的养护应符合下列规定:1浇筑的混凝土硬化后应及时养护,应保持混凝土表面湿润,养护时间不应少于7d;2养护方法宜选用连续均匀喷雾养护或喷涂养护液;3混凝土的养护不应污染成品混凝土;4建筑物外墙外侧、较高筒体的两侧,可利用操作平台的吊架增设喷雾装置等加强养护。
6.4.8混凝土的缺陷修整应符合现行国家标准《混凝土结构工程施工规范》GB 50666的有关规定。
6.5 预留孔和预埋件
6.5.1预埋件安装应位置准确、固定牢靠,不应突出模板表面。预埋件出模板后应及时清理使其外露。
6.5.2预留孔洞的胎模应具有设计的刚度,其厚度应比模板上口尺寸小5mm~10mm,并应与结构钢筋固定牢靠。
6.5.3当门窗框采用预先安装时,门窗和衬框的总宽度应比模板上口尺寸小5mm~10mm,安装应有可靠的固定措施,门窗框安装的允许偏差应符合表6.5.3的规定。

6.6 滑升
6.6.1滑模施工中应采取混凝土薄层浇灌、千斤顶微量提升等措施减少停歇,在规定时间内应连续滑升。
6.6.2在确定滑升程序或滑升速度时,除应满足混凝土出模强度要求外,还应根据下列相关因素调整:1气候条件;2混凝土原材料及强度等级;3结构特点,包括结构形状、构件截面尺寸及配筋情况;4模板条件,包括模板表面状况及清理维护情况;5混凝土出模外观质量情况等。
6.6.3初滑时,宜将混凝土分层交圈浇筑至500mm~700mm(或模板高度的1/2~2/3)高度,待第一层混凝土强度达到0.2MPa~0.4MPa或混凝土贯入阻力值为0.30kN/cm 2 ~1.05kN,/cm 2 时,应进行(1~2)个千斤顶行程的提升,并对滑模装置和混凝土凝结状态进行全面检查,确定正常后,方可转为正常滑升。混凝土贯入阻力值测定方法应符合本标准附录B的规定。
6.6.4正常滑升过程中,应采取微量提升的方式,两次提升的时间间隔不宜超过0.5h。
6.6.5滑升过程中,应使所有的千斤顶充分的进油、排油。当出现油压增至正常滑升工作压力值的1.2倍,尚不能使全部千斤顶升起时,应立即停止提升操作,检查原因,及时进行处理。
6.6.6在正常滑升过程中,每滑升200mm~400mm,应对各千斤顶进行一次调平,特殊结构或特殊部位应采取专门措施保持操作平台基本水平。各千斤顶的相对标高差不应大于40mm;相邻两个提升架上千斤顶升差不应大于20mm。
6.6.7连续变截面结构,每滑升200mm高度,至少应进行一次模板收分。模板一次收分量不宜大于6mm。当结构的坡度大于3.0%时,应减小每次提升高度,当设计支承杆数量时,应适当降低其设计承载能力。
6.6.8在滑升过程中,应检查和记录结构垂直度、水平度、扭转及结构截面尺寸等偏差数值。检查及纠偏、纠扭应符合下列规定:1每滑升一个浇灌层高度应自检一次,每次交接班时应全面检查、记录一次;2在纠正结构垂直度偏差时,应徐缓进行,避免出现硬弯;3当采用倾斜操作平台的方法纠正垂直偏差时,操作平台的倾斜度应控制在1%之内;4对筒结构,任意3m高度上的相对扭转值不应大于30mm,且任意一点的全高最大扭转值不应大于200mm。
6.6.9在滑升过程中,应检查操作平台结构、支承杆的工作状态及混凝土的凝结状态,发现异常,应及时分析原因并采取有效的处理措施。
6.6.10框架结构柱子模板的停歇位置,宜设在梁底以下100mm~200mm处。
6.6.11在滑升过程中,应及时清理粘结在模板上的砂浆和转角模板、收分模板与活动模板之间的灰浆,严禁将已硬结的灰浆混进新浇的混凝土中。
6.6.12滑升过程中不应出现漏油,凡被油污染的钢筋和混凝土,应及时处理干净。
6.6.13当因施工需要或其他原因不能连续滑升时,应采取下列停滑措施:1混凝土应浇灌至同一标高;2模板应每隔一定时间提升(1~2)个千斤顶行程,直至模板与混凝土不再粘结为止;3当采用工具式支承杆时,在模板滑升前应先转动并适当托起套管,使之与混凝土脱离,以避免将混凝土拉裂。
6.6.14模板空滑时,应验算支承杆在操作平台自重、施工荷载、风荷载等组合作用下的稳定性,稳定性不满足要求时,应对支承杆采取可靠的加固措施。
6.6.15混凝土出模强度应控制在0.2MPa~0.4MPa或混凝土贯入阻力值为0.30kN/cm 2 ~1.05kN/cm 2 。采用滑框倒模施工的混凝土出模强度不应小于0.2MPa。
6.6.16当支承杆无失稳可能时,应按混凝土的出模强度控制,模板的滑升速度应按下式计算:


6.6.17当支承杆受压时,应按支承杆的稳定条件控制,模板的滑升速度应按下列规定确定:

6.6.18当以滑升过程中=_r程结构的整体稳定控制模板的滑升速度时,应根据工程结构的具体情况,计算确定。
6.6.19当¢48.3×3.5钢管支承杆设置在结构体外且处于受压状态时,该支承杆的脱空长度不应大于按下式计算的长度:

6.7 横向结构的施工
6.7.1按整体结构设计的横向结构,当采用后期施工时,应保证施工过程中的结构稳定,并应符合设计要求。
6.7.2滑模工程横向结构的工,宜采取逐层空滑现浇楼板施工。
6.7.3当剪力墙结构采用逐层空滑现浇楼板工艺施工时,应符合下列规定:1当墙体模板空滑时,其外周模板与墙体接触部分的高度不应小于200mm;2楼板混凝土强度应达到1. 2MPa及以上,方能进行下道工序,支设楼板的模板时,不应损害下层楼板混凝土;3楼板模板支柱的拆除时间,除应符合现行国家标准《混凝土结构工程施工规范》GB 50666的规定外,还应保证楼板的结构强度满足承受上部施工荷载的要求。
6.7.4当剪力墙结构的楼板采用逐层空滑安装预制楼板时,板下墙体混凝土的强度不应低于4.0MPa,并严禁用撬棍在墙体上手撬动楼板。
6.7.5当剪力墙结构的楼板采用在墙上预留孔洞或现浇牛腿支承预制楼板时,现浇区钢筋应与预制楼板中的钢筋连成整体。预制楼板应设临时支撑,待现浇区混凝土达到设计强度标准值70%后,方可拆除支撑。
6.7.6后期施工的现浇楼板,宜采用早拆模板体系。
6.7.7所有二次施工的构件,其预留槽口的接触面不应有油污染,在二次浇筑之前,应彻底清除酥松的浮渣、污物,并应按施工缝的程序做好各项作业,加强二次浇筑混凝土的振捣和养护。
6.8 滑模托带施工
6.8.1大型空间等重大结构物,当支承结构采用滑模工艺施工时,可采用滑模托带方法进行整体就位安装。
6.8.2当滑模托带施工时,支承结构从托带起始面正常滑升至托带结构高度位置,应采取停滑措施,在地面将被托带结构组装完毕,并应与滑模装置连接成整体;当支承结构再继续滑升时,托带结构应随同上升直到其支座就位标高,并应固定于相应的混凝土顶面。
6.8.3滑模托带装置的设计,应能满足钢筋混凝土结构滑模施工和托带结构就位安装的要求。其施工技术设计应包括下列主要内容:1滑模托带施工程序设计;2墙、柱、梁、筒壁等支承结构的滑模装置设计;3被托带结构与滑模装置的连接措施与分离方法;4千斤顶的布置与支承杆的加固方法;5被托带结构到顶滑模机具拆除时的临时固定措施和下降就位措施;6拖带结构的变形观测与防止托带结构变形的技术措施。
6.8.4滑模托带施工应对被托带结构进行附加应力和变形验算,计算各支座的最大反力值和最大允许升差值。
6.8.5滑模托带装置的设计荷载除应按常规滑模计入荷载外,还应包括下列荷载:1被托带结构施工过程中的支座反力,依据托带结构的自重、托带结构上的施工荷载、风荷载以及施工中支座最大升差引起的附加荷载计算出各支承点的最大作用荷载;2滑模托带施工总荷载。
6.8.6滑模托带施工的千斤顶和支承杆的承载能力应留有安全储备:对楔块式和滚楔混合式下,千斤顶安全系数不应小于3.0,对滚珠式千斤顶安全系数不应小于2.5。
6.8.7施工中应保持被托带结构同步稳定提升,相邻两个支承点之间的允许升差值不应大于20mm,且不应大于相邻两支座距离的1/400,最高点和最低点允许升差值应小于托带结构的最大允许升差值,并不应大于40mm。
6.8.8当采用限位调平法控制升差时,支承杆上的限位卡应每隔100mm~200mm限位调平一次。
6.8.9当滑模托带结构到达预定标高后,可采用常规现浇施工方法浇筑固定支座的混凝土。托带结构就位后的弯形、最大挠度应符合设计要求,允许偏差应符合现行国家标准《钢结构工程施工质量验收标准》 GB 50205的规定。
6.9 滑模安全使用和拆除
6.9.1滑模装置的组装和拆除应按施工方案的要求进行,应指定专人负责现场统一指挥,并应对作业人员进行专项安全技术交底。
6.9.2组装和拆除滑模装置前,在建(构)筑物周围和垂直运输设施运行周围应划出警戒区、拉警戒线、设置明显的警示标志,并应设专人监护,非操作人员严禁进入警戒线内。
6.9.3滑模装置的安装和拆除作业应在白天进行;当遇到雷、雨、雾、雪、风速大于8.0m/s以上等恶劣天气时,不应进行滑模装置的安装和拆除作业。
6.9.4滑模装置上的施工荷载不应超过施工方案设计的允许荷载。
6.9.5每次初滑、空滑时,应全面检查滑模装置;正常滑升过程中应定期检查;每次检查确认安全后方可继续使用。
6.9.6当滑模施工过程中发现安全隐患时,应及时排除,严禁强行组织滑升。
6.9.7滑模装置系统上的施工机具设备、剩余材料、活动盖板与部件、吊架、杂物等应先清理,捆扎牢固,集中下运,严禁抛掷。
6.9.8滑模装置宜分段整体拆除,各分段应采取临时固定措施,在起重吊索绷紧后再割除支承杆或解除与体外支承杆的连接,下运至地面分拆,分类维护和保养。
6.9.9滑模施工中的现场管理、劳动保护、通信与信号、防雷、消防等要求,应符合现行行业标准《液压滑动模板施工安全技术规程》JGJ 65的有关规定。
7 特种滑模施工
7.1 大体积混凝土施工
7.1.1混凝土坝、闸门井、闸墩及大型桥墩、挡土墙等无筋和配有少量钢筋的混凝土工程,可采用大体积混凝土特种滑模施工。
7.1.2滑模装置的总体设计除应符合本标准第5.2节的相关规定外,还应符合构筑物曲率、竖向坡度变化和精度控制要求。
7.1.3当长度较大的构筑物整体浇筑时,其滑模装置应分段自成体系,分段长度不宜大于20m,体系间接头处的模板应衔接平滑。
7.1.4支承杆及千斤顶的布置,应受力均匀。宜沿构筑物断面成组均匀布置。支承杆至混凝土边缘的距离不应小于200mm。
7.1.5滑模装置的部件设计除应符合本标准第5.3节的相关规定外,还应符合下列规定:1操作平台宜由主梁、连系梁及铺板构成;在变截面结构的滑模操作平台中,应制定外悬部分的拆除措施;2主梁宜采用槽钢制作,并应根据构筑物的特征平行或径向布置,其间距宜为2m~3m;其最大变形量不应大于计算跨度的1/500;3围圈宜采用型钢制作,其最大变形量不应大于计算跨度的1/1000;4梁端提升收分车行走的部位,应平直光洁,上部应设保护盖。
7.1.6混凝土浇筑铺料厚度宜为250mm~100mm;当采取分段滑升时,相邻段铺料厚度不应大于一个铺料层厚;当采用吊罐直接入仓下料时,混凝土吊罐底部至操作平台顶部的安全距离不应小于600mm。
7.1.7大体积混凝土工程滑模施工时的滑升速度宜为50mm/h~100mm/h,混凝土的出模强度宜为0.2MPa~0.4MPa,相邻两次提升的间隔时间不宜超过1.0h;对反坡部位混凝土的出模强度,应通过试验确定。
7.1.8大体积混凝土工程中的预埋件施工,应制定专项技术措施。
7.1.9操作平台的偏移,应按下列规定进行检查与调整:1每提升一个浇灌层,应全面检查平台偏移情况,作出记录并及时调整;2当操作平台的累积偏移量超过50mm尚不能调平时,应停止滑升并及时处理。
7.2 混凝土面板施工
7.2.1溢流面、泄水槽和渠道护面、隧洞底拱衬砌及堆石坝面板等工程,可采用混凝土面板特种滑模施工。
7.2.2面板工程的滑模装置设计,应包括下列主要内容:1模板结构系统(包括模板、行走机构、抹面架);2滑模牵引系统;3轨道及支架系统;4辅助结构及通信、照明、安全设施等。
7.2.3模板结构的设计荷载应符合下列规定:1模板结构的自重(包括配重)应按实际重量计;2机具、设备等施工荷载按实际重量计;施工人员取1.0kN/m2:3当模板倾角水于45°时,新浇混凝土对模板的上托力取3kN/m~5kN/m 2 ;当模板倾角大于或等于45°时,其上托力取5kN/m 2 ~15kN/m 2 ;对曲线坡面,取较大值:4在确定混凝土与模板的摩阻力时,对新浇混凝土与钢模板的粘结力取0.5kN/m 2 ,混凝土与钢模板的摩擦系数取0.4~0.5:5在确定模板结构与滑轨的摩擦力时,对滚轮与轨道间的摩擦系数取0.05,滑块与轨道间的摩擦系数取0.15~0.5。
7.2.4模板结构的主梁应有足够的刚度,在设计荷载作用下的最大挠度应符合下列规定:1溢流面模板主梁的最大挠度不应大于主梁计算跨度的1/800;2其他面板工程模板主梁的最大挠度不应大于主梁计算跨度的1/500。
7.2.5模板牵引力应按下式计算:

7.2.6滑模牵引设备及其固定支座应符合下列规定:1牵引设备宜选用液压千斤顶、爬轨器、慢速卷扬机等,对溢流面的牵引设备,宜选用爬轨器;2当采用卷扬机和钢丝绳牵拉时,支承架、锚固装置的设计能力,应为总牵引力的(3~5)倍;3当采用液压千斤顶牵引时,设计能力应为总牵引力的(1.5~2.0)倍;4牵引力在模板上的牵引点应设在模板两端,至混凝土面的距离不应大于300mm;牵引力的方向与滑轨切线的夹角不应大于10°,否则应设置导向滑轮;5模板结构两端应设同步控制机构。
7.2.7轨道及支架系统的设计应符合下列规定:1轨道可选用型钢制作,其分节长度应便于运输、安装;2在设计荷载作用下,支点间轨道的变形不应大于2mm;3轨道的接头应布置在支承架的顶板上。
7.2.8滑模装置的组装应符合下列规定:1组装顺序宜为轨道支承架、轨道、牵引设备、模板结构及辅助设施。2轨道安装的允许偏差应符合表7.2.8的规定。

3对牵引设备应进行检查并试运转,对液压设备应按本标准第5.3.9条进行检验。
7.2.9混凝土的浇灌与模板的滑升应符合下列规定:1混凝土应分层浇灌,每层厚度宜为300mm;2混凝土的浇灌顺序应从中间开始向两端对称进行,振捣时应防止模板上浮;3混凝土出模后应及时修整和养护;4因故停滑时,应采取相应的停滑措施。
7.2.10混凝土的出模强度宜通过试验确定,亦可按下列规定选用:1当模板倾角小于45°时,取0.1MPa;2当模板倾角大于或等于459时,取0.1MPa~0.3MPa。
7.2.11对于陡坡上的滑模施工,应设置多重安全保险措施。当牵引机具为卷扬机钢丝绳时,地锚应安全可靠;当牵引机具为液压千斤顶时,还应对千斤顶的配套拉杆作整根试验检查。
7.2.12面板成型后,其外形尺寸的允许偏差应符合下列规定:1溢流面表面平整度不应超过±3mm;2其他护面面板表面平整度不应超过±5mm。
7.3 竖井井壁施工
7.3.1混凝土或钢筋混凝土的竖井,可采用竖井井壁特种滑模施工。
7.3.2滑模施工的竖井混凝土强度不宜低于C25,井壁厚度不宜小于160mm,井壁内径不宜小于2m。当井壁结构设计为两层或三层时,采用滑模施工的每层井壁厚度不宜小于160mm。
7.3.3竖井应为单侧滑模施工,滑模装置应主要包括凿井绞车、提升井架、防护盘、工作盘(平台)、提升架、吊笼、通风、水电管线以及常规滑模施工的机具。
7.3.4井壁滑模应设内围圈和内模板。围圈宜采用型钢加工成桁架形式;模板宜采用2.5mm~3.5mm厚大钢模,按井径可分为3块~6块,高度宜为1200mm~1500mm,在接缝处配以收分或楔形抽拔模板,模板的组装单面倾斜度宜为5 ‰ ~8 ‰ ,提升架应为单腿T形。
7.3.5防护盘应根据井深和井筒作业情况设置(3~5)层。防护盘的承重骨架宜采用型钢制作,上铺厚度60mm以上的木板,2mm~3mm厚钢板,其上再铺一层500mm厚的松软缓冲材料。防护盘除采用绞车悬吊外,还应采用卡具(或千斤顶)与井壁固定牢固。
7.3.6外层井壁宜采用边掘边砌的方法,由上而下分段进行滑模施工,分段深度应按工程地质和水文情况确定,宜为3m~6m。当外层井壁采用掘进一定深度再施工该段井壁时,分段滑模的深度宜为30m~60m。在滑模施工前,应对井筒岩土进行临时支护。
7.3.7 竖井滑模使用的支承杆,宜采用拉杆式,并应符合下列规定:1拉杆式支承杆宜布置在结构体外,支承杆接长宜用丝扣连接;2拉杆式支承杆的上端应固定在专用环梁或上层防护盘的外环梁上;3固定支承杆的环梁宜采用槽钢制作,应由计算确定其规格;4环梁应使用绞车悬吊在井筒内,并采用4台以上千斤顶或紧固件与井壁固定;5当边掘边砌施工井壁时,宜采用拉杆式支承杆和升降式千斤顶;6当采用承压式支承杆时,支承杆应同常规滑模的支承杆布置在混凝土体内。
7.3.8竖井井壁的滑模装置,应在地面进行预组装,检查调整达到质量标准,再进行编号,按顺序吊运到井下进行组装。每段滑模施工完毕,应对滑模装置进行复检,符合要求后,再送到下一工作面使用。需要拆散重新组装的部件,应编号后再拆运,应按号组装。
7.3.9当滑模装置安装时,应对井筒中心与滑模工作盘中心、提升吊笼中心以及工作平台预留提升孔中心进行监测;应对拉杆式支承杆的中心与千斤顶中心、各层工作盘水平度进行监测。
7.3.10在组装滑模装置前,沿井壁四周安放的刃脚模板应先固定牢固,滑升时,不应将刃脚模板带起。
7.3.11当滑模中遇到与井壁相连的各种水平或倾斜巷道口、烟室时,应对滑模系统进行加固,并应做好空滑处理。在滑模施工前,应对靠近井壁3m~5m内的巷道口、峒室进行永久性支护。
7.3.12滑模施工中应控制井筒中心的位移情况。边掘边砌的工程每一滑升段应检查一次;当分段滑模的深度超过15m时,每10m高应检查一次;其最大偏移量不应大于15mm。
7.3.13滑模施工期间应绘制井筒实测纵横断面图,并应填写混凝土和预埋件检查验收记录。
7.3.14井壁质量应符合下列规定:1与井筒相连的各水平巷道或峒室的标高应符合设计要求,其最大允许偏差为100mm;2井筒的最终深度,不应小于设计值;3井筒的内半径最大允许偏差:有提升设备时不应大于50mm,无提升设备时不应大于50mmn;4井壁厚度局部偏差不应大于50mm。
7.4 复合壁施工
7.4.1保温复合壁贮仓、节能型高层建筑、双层墙壁的冷库、冻结法施工的矿井复合井壁等工程可采用复合壁特种滑模施工。
7.4.2复合壁施工的滑模装置应在内外模板之间设置隔离板,许应符合下列规定:1隔离板应采用钢板制作;2在面向有配筋的墙壁一侧,隔离板在竖向上应焊接与其底郝平齐的圆钢,圆钢的上端与提升架间的联系梁等应可靠连接,圆钢的直径宜为¢25~¢28,间距宜为1000mm~1500mm;3隔离板安装后应保持垂直,其上口应高于模板上口50mm~100mm,深入模板内的高度可根据现场施工情况确定,应小于混凝土的浇灌层厚度25mm。
7.4.3滑模用的支承杆应布置在强度等级较高一侧的混凝土内。
7.4.4当浇灌两种不同性质的混凝土时,应先浇灌强度等级高的混凝土,后浇灌强度等级较低的混凝土;振捣时,先振捣强度等级高的混凝土,再振捣强度等级较低的混凝土,直至密实。同层两种不同性质的混凝土浇灌层厚度应一致,浇灌振捣密实后其上表面应在同一平面上。
7.4.5隔离板上粘结的砂浆应及时清除。两种不同的混凝土内应加入合适的外加剂调整其凝结时间、流动性和强度增长速度,使两种不同性能的混凝土均能满足同一滑升速度的需要。
7.4.6在复合壁滑模施工中,不应进行空滑施工。当停滑时应按本标准第6.6.13条的规定采取停滑措施,但模板总的提升高度不应大于一个混凝土浇灌层的厚度。
7.4.7复合壁滑模施工到顶,最上一层混凝土浇筑完毕后,应立即将隔离板提出混凝土表面,再适当振捣混凝土,使两种混凝土间出现的隔离缝接合紧密。
7.4.8采用轻质混凝土的预留洞或门窗洞口四周宜采用普通混凝土代替,替换厚度不宜小于60mm。
7.4.9复合壁滑模施工的壁厚允许偏差应符合表7.4.9的规定。

8 质量检查及工程验收
8.1 质量检查
8.1.1滑模施工常用检查记录表应符合本标准附录C的规定。
8.1.2工程质量检查工作应适应滑模施工。
8.1.3兼作结构钢筋的支承杆的连接接头、预埋插筋、预埋件等应作隐蔽工程验收。
8.1.4施工中的检查应包括现场地面上和操作平台上两部分,并应符合下列规定:1地面上进行的检查应包括下列主要内容:(1)所有原材料的质量检查;(2)所有加工件及半成品的检查;(3)影响平台上作业的相关因素和条件检查;(4)滑模综合工种、特殊作业操作上岗资格的检查;(5)清水混凝土的开盘鉴定等。2操作平台上应紧随各工序跟班作业检查,应包括下列主要内容:(1)检查节点处汇交的钢筋及接头质量,隐蔽工程的质量应符合验收要求。(2)检查钢筋的保护层厚度垫块和预埋件的固定;(3)检查混凝土的性能及浇灌层厚度;(4)检查滑升作业前影响滑升的障碍物;(5)检查混凝土的出模强度、外观质量及结构截面尺寸;(6)检查混凝土的养护情况。
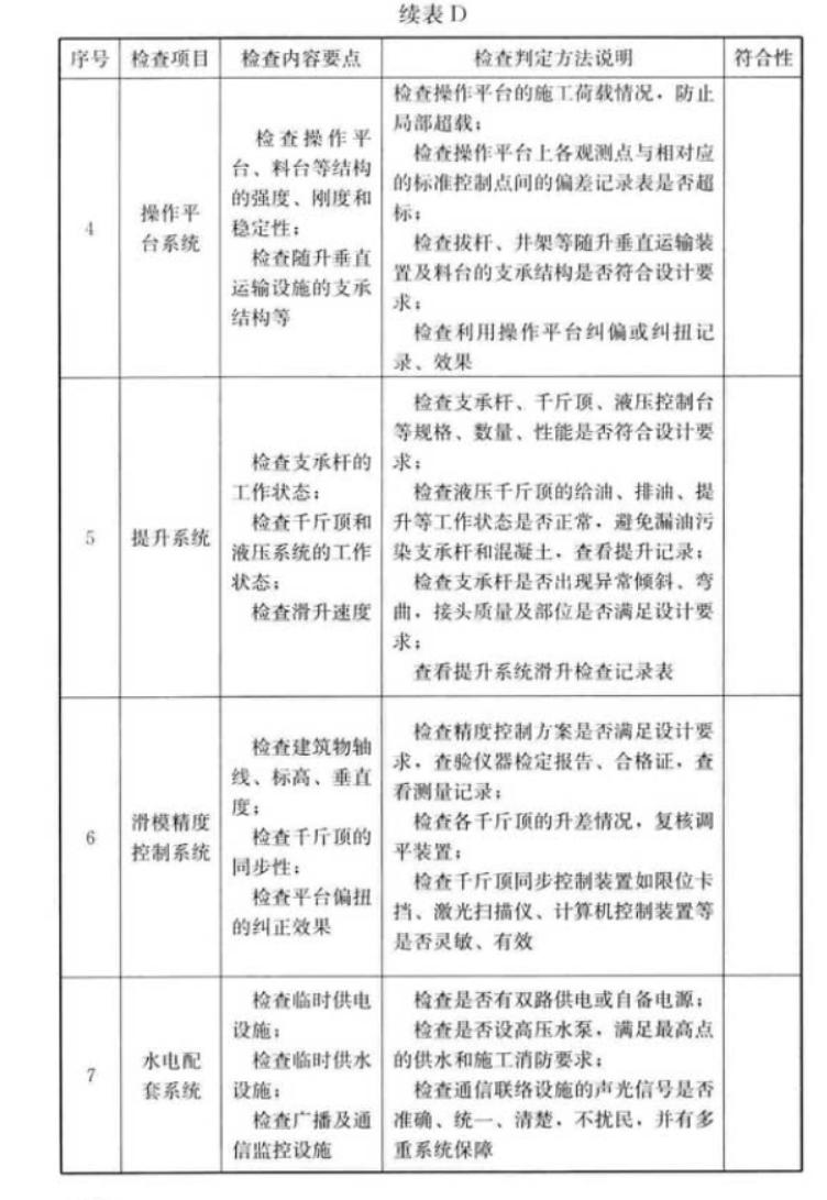
8.1.5滑模施工检查验收应主要包括施工方案、主要构配件、滑模装置系统、安全设施及混凝土出模质量等;有关检查内容要点、判定方法应符合本标准附录D的规定。
8.1.6混凝土的质量检验应符合下列规定:1标准养护混凝土试块的组数,应符合现行国家标准《混凝土结构工程施工质量验收规范》GB 50204的规定;2混凝土出模强度的检查,宜在滑模平台上用贯入阻力法进行测定,每一工作班不应少于一次,当在一个工作班上气温有骤变或混凝土配合比有变动时,应相应增加检查次数;3在每次模板提升后,应立即检查出模混凝土的外观质量,发现问题应及时处理,并应作好处理记录。
8.1.7对于高耸结构垂直度的测量,应根据结构自振、风荷载及日照的影响,宜以当地时间6:00~9:00间的观测结果为准。
8.2 工程验收
8.2.1滑模工程的施工质量验收应符合现行国家标准《混凝土结构工程施工质量验收规范》GB 50204的有关规定。
8.2.2滑模施工混凝土结构的允许偏差应符合表8.2.2的规定,其中整体垂直度允许偏差不应大于全高的0.1%。


8.2.3钢筋混凝土烟囱的允许偏差,应符合现行国家标准《烟囱工程施工及验收规范》GB 50078的规定。
8.2.4特种滑模施工的混凝土结构允许偏差,应符合国家现行有关专业标准的规定。
附录A 支承杆允许承载能力确定方法
A.0.1当采用¢48.3×3.5钢管支承杆时,支承杆的允许承载力应按下式进行简化计算:

A.0.2当采用¢25圆钢支承杆,模板处于正常滑升状态时,即从模板上口以下,最多只有一个浇灌层高度尚未浇筑混凝土的条件下,支承杆的允许承载力应按下式进行简化计算:

A.0.3当支承杆因构筑物工艺要求倾斜布设时,支承杆的允许承载力应计算倾斜产生的不利影响。
附录B 用贯入阻力测量混凝土凝固的试验方法
B.0.1贯入阻力试验应在混凝土拌合物中筛出的砂浆中进行。以一根测杆在10s±2s的时间内垂直插入砂浆中25mm±2mm深度时,测杆端部单位面积上所需力-贯入阻力的大小来判定混凝土凝固的状态。
B.0.2试验仪器与工具应包括下列仪器:1贯入阻力仪主要包括加荷装置和测杆,加荷装置的最大测量值不小于1kN,精度为±5N;测杆的承压面积为100mm 2 、50mm 2 和20mm 2 三种,在距贯入端25mm处刻一圈标记;2砂浆试模的高度为150mm,圆柱体试模的直径或立方体试模的边长不应小于150mm;试模需要采用刚性不吸水的材料制作;3标准筛应符合现行国家标准《试验筛金属丝编织网、穿孔板和电成型薄板筛孔的基本尺寸》GB/T 6005的有关规定,筛孔孔径5mm,筛取砂浆用;4吸液管用以吸除砂浆试件表面的泌水。
B.0.3砂浆试件的制备及养护应符合下列规定:1应从试验制备或现场取样的混凝土拌合物中,采用标准筛把砂浆筛落在不吸水的垫板上,每次应筛净,并拌合均匀,将砂浆一次分别装入试模中。2砂浆试样宜采用振动台或振动器振实,振动应持续到表面出浆为止,不得过振。当采用人工捣实时,可在试件表面每隔20mm~30mm用捣固棒插捣一次,然后用棒敲击试模周边,使插捣的印穴弥合。捣实后的砂浆表面宜低于试模上沿约10mm。3应把试样置于试验所规定的条件下进行养护。
B.0.4测试方法应符合下列规定:1应在测试前5min吸除试件表面的泌水,在吸水时,试模可稍微倾斜,吸干后平稳地复原。2根据混凝土砂浆凝固情况,选用适当规格的贯入测杆,测试时应将测杆端部与砂浆表面接触,然后约在10s的时间内,向测杆施以均匀向下的压力,直至测杆贯入砂浆表面下25mm深度,并应记录贯入阻力仪指针读数、测试时间及混凝土龄期。更换测杆宜按附录表B.0.4选用。

3对于常温下的混凝土,贯入阻力的测试时间可从搅拌后2h开始进行,每隔1h测试一次,每次测3点,直至贯入阻力达到2.8kN/cm 2 时为止。各测点的间距应大于测杆直径的两倍,且不应小于15mm,测点与试件边缘的距离不应小于25mm。对于速凝或缓凝的混凝土及气温过高或过低时,可将测试时间适当调整。4贯入阻力的计算是将测杆贯入时所需的压力除以测杆截面面积。每次测试的三点取平均值,当三点数值的最大差异超过20%,取相近两点的平均值。
B.0.5试验报告应符合下列规定:1试验的原始资料应包括下列肉容:1)混凝土配合比,水泥、粗细骨料品种,水灰比等;2)附加剂类型及掺量;3)混凝土坍落度、强度等级;4)试验日期、筛出砂浆时的温度及试验环境温度;5)贯入阻力试验结果。2应绘制混凝土贯入阻力曲线,以贯入阻力为纵坐标(kN/cm 2 ),以混凝土龄期(h)为横坐标,绘制曲线的试验数据不应少于6个。
B.0.6混凝土贯入阻力曲线的分析及应用应符合下列规定:1混凝土出模时应达到的贯入阻力范围,从混凝土贯入阻力曲线上可以得出混凝土的最早出模时间(龄期)及适宜的滑升速度的范围,并可以此检查实际施工时的滑升速度。2当滑升速度已确定时,可从事先绘制好的多组混凝土贯入阻力曲线中,选择与已定滑升速度相适应的混凝土配合比。3在现场施工中,可随时测定混凝土的贯入阻力,检查混凝土的出模强度及滑升时间。
附录C 滑模施工常用检查记录表
C.0.1滑模施工预埋件检查记录应符合表C.0.1的规定。

C.0.2 贯入阻力试验检查记录应符合表C.0.2的规定。

C.0.3提升系统滑升检查记录应符合表C.0.3的规定。

C.0.4滑模平台垂直度测量检查记录应符合表C.0.4的规定。

C.0.5滑模平台水平度测量记录应符合表C.0.5的规定。

C.0.6 纠偏、纠扭施工检查记录应符合表C.0.6的规定。

附录D滑模施工检查验收记录表


