1工行宣布:分期提前还款将收取违约金!

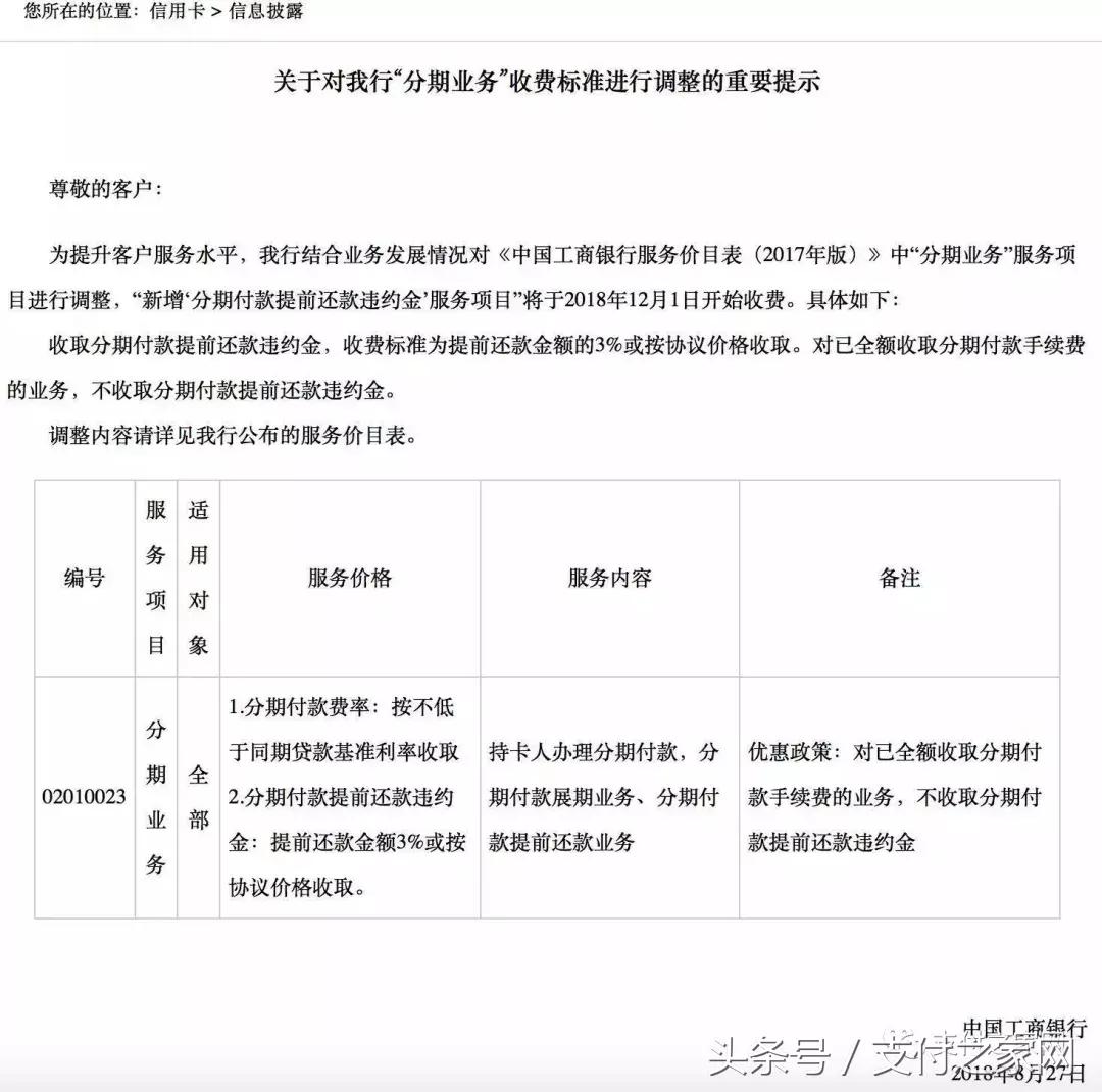
工商银行日前发布通知称,将于12月1日收取分期付款提前还款违约金,而在此之前,该行对信用卡分期手续费按期收取模式下,客户申办提前还款不收剩余手续费。
2法院悬赏抓老赖 最高129万

网纹不错,模拟关监狱栅栏里的样子吗?
3无现金算不算赌博?
通过手机红包付钱给“麻友”,是不是赌博?近日,青海省西宁市警方当场抓获涉嫌赌博违法人员38人,抓捕现场未发现现金。经查,该案件网络支付涉赌资金高达15万元,涉案人员众多,民警用了10天固定证据链,将4名犯罪嫌疑人依法刑拘。蜀黍提醒:以营利为目的、具有赌博性质的“抢红包”群,其行为等同于“聚众赌博”,属于违法犯罪行为。
4人民币结算又新增一国
据越南央行2018年8月28日颁布的第19/2018/TT-NHNN号通知显示:自2018年10月12日起,可在越中边境地区(谅山、广宁、河江、莱州、老街、高平和奠边等7个越南省内)使用人民币结算,相关货物或服务结算可采用人民币进行支付,支付方式可为现金或者银行转账。
5谷歌与万事达卡达成秘密合作
据彭博社报道,谷歌和万事达卡达成了秘密的合作伙伴关系,以追踪在线广告是否对实体店的销售有影响。该合作没有被公开宣布,这为谷歌衡量零售支出提供了宝贵的工具。据悉谷歌向万事达卡支付了数百万美元以获取用户购物数据。
*合6**肥这种公交卡不能充值了
根据合肥城市通卡股份有限公司《关于公交IC卡终止充值及使用的公告》,今年9月1日起,将终止公交IC卡充值业务;2019年1月1日起,终止公交IC卡在公交车载POS机上的使用功能。合肥公交集团提醒,请持有该类卡片的合肥市民尽快将公交IC卡更换为“合肥通”卡,如卡片不再使用,也可办理退卡业务。

7央行开展为赌博等非法交易提供支付服务专项检查
近日,深圳人行发布《关于开展2018年清理整治为赌博等非法交易提供支付结算服务专项检查的通知》,要求支付机构和银行开展自查的同时,后续人行还将开展检查。本次检查特别点名了赌博这一收单场景,并且特别指明了为网络特约商户提供的条码支付通道,可谓剑指线上*彩博**。本次检查从2018年8月底开始,至2018年12月结束,分成自查、检查、总结处理三个阶段进行。
8银联9月晒单活动,280多款违规手刷举报可获奖
奖项设置:
经核实所晒信息有效,将对持卡人奖励500元京东E卡。

9四大行2018上半年业绩

10福州一停车场拒收现金
8月9日,家住福州的朱先生准备用现金支付停车费时,车场保安拒收现金。保安要求必须扫二维码关注公众号自助缴费。保安称如果不这样做,“那你这辆车以后别想进来了”。双方坚持不下,随后朱先生称要报警,保安这才收了钱放行。


11外管局重罚!有人1.4亿还赌债
距上次公布外汇违规案件仅仅半个月时间,日前国家外汇管理局又通报了23起外汇违规典型案件。

这是外管局年内第四次通报外汇违规案例,涉及8例银行外汇违规案、9例公司机构逃汇案及6例个人非法买卖外汇案、分拆逃汇案。这次通报看点颇多,是外管局年内四次通报中处罚力度最大的一批案件。23个案例处罚金额合计高达8235.14万元。年内四次案例通报中外管局合计罚没2.23亿元。在23起典型外汇违规案件中,被罚最多的是浙江籍夏某非法买卖外汇案,共罚没1418万元人民币。
PAY·每日花边
1女子领到万元欠薪,各种面值纸币+十几公斤硬币
去年9月,刘女士入职一公司,后因与公司有矛盾,今年3月她被开除。公司拖欠她1.03万工资未给。几经周折,公司终于支付了一袋子欠薪:各种面值的纸币,十几公斤重的硬币。经2小时清点,这些钱共计10250元。


2女子半年借了129家现金贷,报案后警察说都得还
杭州富阳的小慧(化名)姑娘,从去年开始通过网上借钱软件借钱。多到她自己都数不清到底向多少个借钱平台借过钱,也数不清到底借了多少钱。就连在派出所报案的时候,也接到了多个催款电话。最后,是警察,花了两个多小时,终于帮她数清楚了:半年时间,向129个借贷平台,借了50余万元!由于小慧的借款都是通过网络平台进行的小额*款贷**,并不涉及诈骗或者是“裸贷”、“套路贷”等情况,家里人只能想办法一笔一笔帮着慢慢还了。
3济南一男子潜入女厕偷包,随身还常备POS机捡漏失主银行卡
近日,济南大观园派出所接到市民杨女士的报警,她在一公共厕所上厕所时,挂在挂钩上的包突然不见了!随后,民警调取周边监控将嫌疑人逮捕,经调查,该男子多处作案,是名惯偷。目前嫌疑人因为涉嫌盗窃罪被市中公安分局刑事拘留。

4初中“黑客”自学技术冒用信用卡信息套现10万
今年28岁的张某,来自湖北大冶初中学历。今年年初,他从网上非法获取国际信用卡信息,并将这些卡绑定在某第三方支付平台上,通过编造虚假消费,将国际信用卡内的资金通过“P2P转账”的方式,转入第三方支付平台内,随后用这些账款网购手机充值卡和游戏充值卡,并以9折抛售套现,先后非法获利折合人民币近10万元。办案民警称,张某虽然只是初中毕业,但他的学习能力很强,可惜聪明头脑没用到正道上。

- - - - - - - - - -
来源丨支付之家网( zfzjcn)
责编丨包子( zfzjff)
支付之家网(WWW.ZFZJ.CN)
*文章为作者独立观点,不代表支付之家网立场*