前言:个人征信对于现代居民来说越来越重要,之前料哥写了一篇有关中信银行违规查询客户个人征征信而遭遇顶格重罚的文章后,读者们的留言反映热烈。警告!这家银行因为违规查询征信遭受重罚;注意保护好个人信息

今天料哥就和大家科普一下如何查询你自己的个人征信(重要提醒:未经得其本人授权而私下查询他人的个人征信信息行为是违法的),或者说你的个人信用报告的操作,至于企业的征集查询过程和操作也类似,不再重述。
作者:财经有料哥 编辑:小天

一、先登录中国人民银行征信中心官网
由于头条号禁止在文章当中插入网址,料哥就不踩这条头条号平台的红线了。大家自行搜索一下“中国人民银行征信中心”,找到并登录它的官网。

二、点击征信中心官网首页的中部位置的“核心业务”中的第一项“互联网个人信用信息服务平台”:

三、进入这个画面后,点击右侧的“马上开始”:

四、就能进入登录或注册的页面了,如果是第一次查询自己个人征信的话,请先按照官网中的指引完成注册:

五、正式登录时,也请先按照网页上的蓝色字提示,*载下**并安装安全控件后,才能输入登录密码:

记得密码必须为6-20位,还必须包含数字和字母:

六、依次输入你注册的账号、密码、验证码后进行登录:

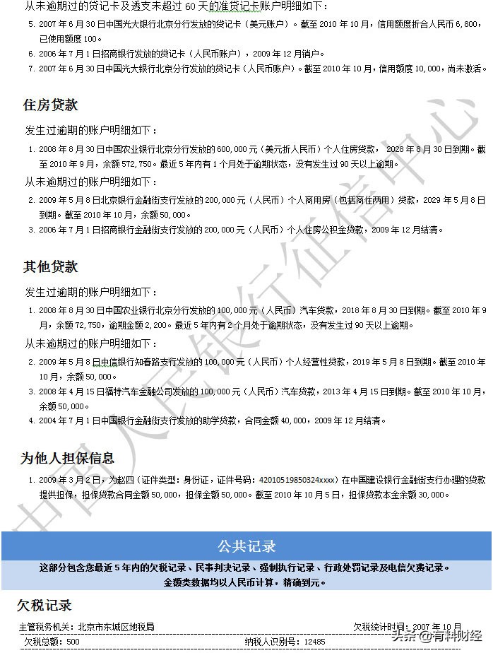
七、登录进去后就能查询*载下**你的个人信用报告或者说个人征信记录了,信用报告样本如下。
主要包括以下内容:
1、你的个人基本信息

2、你的信贷记录,包括信用卡等的逾期记录一览无遗,如果你发现存在被银行误判定为逾期(最常见的就是你开完信用卡后,多年并没有使用也没有理会,从而欠缴年费)的情况,料哥建议你立即向该银行客服中心投诉,并要求他们向人行征信中心申请消除这条不良记录,不然会极大地影响你未来的所有*款贷**申请:

还有你的各种欠税、欠费、法院判决记录(如果存在)等等,非常详细和丰富的信息和内容。对于第一次查询自己个人征信记录的老百姓来说,内容丰富得会吓你一跳。所以,料哥强烈建议各位:保护好你的个人征信记录是非常重要的。


在最后,你可以发现,最近几年有哪些金融机构在未得到你授权同意(你如果去银行申请*款贷**,该银行会要求你提供查询征信的授权)的情况下,私下查询你的个人征信记录。这种行为不仅不道德,而且甚至是刑事罪行。如果存在这种现象,建议立即向当地人行机构投诉:

以上是料哥的一些查询个人征信记录的经验和体会,提供给大家参考。如果喜欢就收藏、点赞加转发分享给亲友们吧。