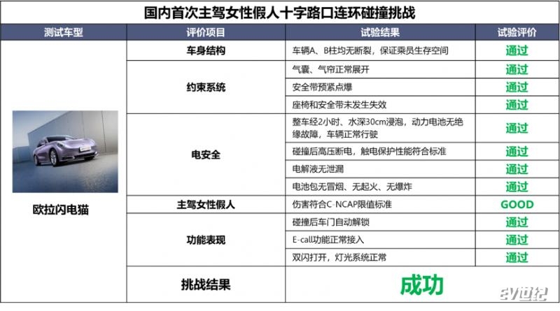
今年4月,欧拉闪电猫成功完成TOP Safety国内首次主驾女性假人十字路口连环碰撞试验,这是国内首次以女性假人为主角的碰撞挑战,为新能源汽车安全领域带来了更高的行业标准,也在“更爱女人”方面为汽车工业发展方向带来了新的造车启示。

为什么要做这样的测试?据《2023新能源汽车女性用户洞察报告》显示,我国女性驾驶员已达到1.62亿。然而,从燃油车时代过渡到新能源车时代,虽然技术在不断发展,但行业中涉及的技术、规则、标准等内容依然是围绕男性的需求和标准制定的,忽略了女性与男性在生理结构、驾驶习惯、坐姿等客观存在的差异。比如现在流行的安全测试方式是女性假人用男性假人等比缩小的模式,这并不能完全正确反映女性在碰撞事故中的伤害情况。
并且根据相关研究表明,在相同事故场景下,女性遭受颈椎过伸性损伤的可能性比男性高出三倍,受重伤的可能性比男性高出47%,受轻伤的可能性则高出71%,死亡的概率也多了17%。因此,在当今女性驾乘安全需求未被完全关注的情况下,女性需要更多的针对性安全设计。可以说车辆对女性驾乘人员所提供的充分保护能力,代表了行业内安全设计的更高标准。

一副“钢筋铁骨”,打造全方位安全表现

一切优质的设计和理论都需要试验结果来验证,闪电猫本次测试以“ALL GOOD”的成绩通过主驾女性假人十字路口连环碰撞试验。并且在本次的连环碰撞中,*弹子**车A柱、前防撞梁结构完好,气囊正常爆开,受撞车辆的主要承压部位,B柱、门槛梁、上边梁都没有发生结构性形变、侧气帘正常爆开,同时双车的动力电池包核心部分几乎没有损伤,也没有出现起火和冒烟现象。

进一步回顾碰撞试验其实会发现很多针对女性安全设计上的小细节。当受撞车辆发生碰撞时,自动预紧的安全带将肩带和腰带同时收紧,将车内人员的胸部和髋部都牢牢约束到座椅上。同时当施加在安全带上的力度达到一定程度时,安全带限力装置也会自动放出安全带,从而减小安全带对女性乘客胸部的压力。
还有一个安全细节值得注意,闪电猫的气囊在设计时考虑到了女性与男性驾驶员的身体差异。其设计采用两根拉带控制气囊的形状,爆开后可以形成两个内陷的凹坑,第一个凹坑,可以用来缓冲对头部的冲击,第二个凹坑,可以用来缓解胸部的挤压伤害。

另外其侧气帘采用了成本更高的一体式设计,能够在碰撞后通过保持压力来延迟充气状态,目前国家碰撞标准要求的是侧气帘6秒以后还能保持50%,而闪电猫10秒后还能保持在60%以上,即使在遇到车辆翻滚的特殊安全事故中,也能更充分地保护驾乘人员,使头部不偏出车外。并且其高度也相对E-NCAP的评估标准增加了160mm,使头部的保护区域更大,其主要目的就是为了保护体型更小的女性或儿童不受伤害。

身为纯电动汽车,遭遇碰撞时的电池安全自然也是消费者最关心的环节。为强化电池包的安全系数,闪电猫为其动力电池组设计了额外的横纵梁,能够极大的提高电池包的结构强度,从而有效应对外部冲击,让电芯在连环碰撞中近乎无损。即使某几节电芯出现过热问题,闪电猫的电池外壳上还装有2个被动泄压阀,最大化增加泄压流量,可以快速引导高温高压气体排出,有效控制和快速抑制热失控。在配合电池管理系统以及耐1000℃高温的云母绝缘材料进行保护,完全能够在突发情况下为驾乘者预留充足的逃生时间。

一身“真功夫”,硬刚同级/越级标杆产品
如果你认为欧拉闪电猫只有安全能力出众,那你就大错特错了。为了验证闪电猫的综合产品力,国内头部汽车媒体还把其与比亚迪海豹、特斯拉Model 3 Performance拉到一起同场竞技,来一场“高性能纯电轿跑混战”。

为什么选择这三款车?因为海豹是比亚迪e平台3.0当前的扛鼎之作,Model 3P 更是中型纯电动汽车的性能标杆,闪电猫则是兼具极高颜值和硬核实力的超流线纯电轿跑,但需要强调的是Model 3P售价高达33万+,实实在在的比闪电猫和海豹贵了好几万块。
零百加速是衡量汽车动力加速的重要标准之一。测试的三款车型都为双电机四驱版本,也是加速性能最强的一款,为了更直观地展现三款车型的动力性能,因此最先对比了它们的零百加速用时。根据官方数据参考,Model 3P的官方零百加速时间为3.3秒,海豹的官方零百时间为3.8秒,闪电猫则为4.3秒。那么,实测数据究竟会如何呢?

在相同路面、相同温度的条件下,总功率357kW的Model 3P 0-100km/h加速用时4.0秒,较官方数据慢了0.7秒,差距着实不小。而比亚迪海豹功率高达390kW,但是加速时间最慢,仅为4.63秒,并且同样与官方数据差距不小。
基于支持实时扭矩精准分配的双电机智能四驱,以及前后前驱动独立冷却的并联式四驱架构,闪电猫以系统最大功率300kw、最大扭矩680N.m的强大电驱动力,在4.32秒内完成0-100km/h加速测试,实力稍逊于Model 3P,略强于海豹,但与官方数据最为接近,其标注的产品数据更为真实可靠。
之后进行的为100-0km/h制动测试是衡量汽车制动性能和安全性能的一个非常重要的指标。闪电猫在此测试中不负众望一举夺魁,凭借稳定的发挥拿下37.25m的优秀平均制动距离表现。同时5次紧急制动后,刹车盘温度变化也是三款车之中最小的,这不仅源于研发团队对刹车盘片、制动系统的优秀标定,也离不开米其林PS EV轮胎所提供的强大抓地力与支撑性。

米其林PS EV轮胎是专为新能源车量身打造的,其宽胎面及低扁平比设计,采用特殊的轮胎花纹构造,提高了轮胎的耐磨性,并具备了更好的抓地与支撑性,在保证车辆具有优越操控性能的同时具有良好的舒适性与静谧性。并且其低滚阻设计还有效的减少了轮胎与地面的摩擦力,降低了轮胎的滚动阻力,提高了电动车的续航里程。而搭载该235/45 R19型号轮胎的闪电猫,加速迅捷、制动快捷,将为驾驶者带来“动如闪电,御风而行”的驾驶感受。相比较而言,Model 3P用的是倍耐力P ZERO轮胎,海豹使用的是马牌SportContact 7,作为燃油车通用的运动型轮胎,未对耐磨与续航减阻设计进行强化,因此更容易出现轮胎磨损与续航里程减少的问题。
面对如今越来越复杂的城市路况,AEB可以说是最直接、最有效避免与其他交通参与者发生碰撞事故的技术手段之一。其工作原理是通过摄像头、毫米波雷达等传感器捕捉前方障碍物,在驾驶员没有及时采取制动措施时,电脑控制制动系统及时工作,避免碰撞发生。

而在主动紧急制动AEB测试中,欧拉闪电猫继续独领风骚,顺利完成全部AEB测试,海豹和Model 3P则都在最后的ACC跟随测试环节中发挥失利。通过60km/h ACC跟随测试环节的难点在于,前车避让后,后车传感设备能否及时发现并捕捉障碍物,这十分考验系统对信息的处理速度,以及制动系统对指令的执行能力和实际刹车表现。

除此之外闪电猫还配备前碰撞预警、自动紧急制动功能,可识别车辆前方大于15cm*10cm的小型障碍物,提供主动预警、进行紧急干预,避免和降低安全风险。此外,其拥有的智慧躲闪功能,赋予闪电猫遇障碍物反向偏移0.4米的主动躲闪能力,有效避免和降低安全风险。

更能体现出优势的是欧拉闪电猫搭载了ORA-PILOT 3.0智能驾驶辅助功能,全车拥有28个智能传感硬件,除了基础的L2级驾驶辅助功能外,还支持打灯自动变道、自动辅助变道、记忆泊车和NOH高速领航驾驶辅助功能。通过高精地图让车辆在高速路上自己完成上下匝道、变道超车等操作,体验上足够新鲜,同时这些也是比亚迪海豹和Model 3P目前无法提供的。

而且闪电猫还独创了乘风破浪模式,可以一键联动雨刮、大灯、雾灯,关闭车窗,同时根据内外温差、湿度数值,自动识别,开启对应功能。后续欧拉将进一步升级乘风破浪模式,让中央计算单元通过智驾系统感知元件,调整跟车距离,遇到雨雪天气,能够有效控制路面车辆侧滑,更好的守护闪电猫用户的每一次乘风破浪。作为一款“更爱女人”的纯电动车,闪电猫在传统的操控性、制动性、动力性的基础之上,基于更加敏感、细腻的女性视角,全面围绕女性安全需求,重新定义智能驾驶领域。
编辑总结:
如果说安全是电动汽车的根本,那么三电技术和软硬件水平便是电动车智能内核的根源。从“ALL GOOD”通过TOP Safety 的国内首个主驾女性假人连环碰撞试验,到在与越级产品比拼“三电”、软硬件的对决中多次取胜,这是闪电猫硬核实力的完整呈现,也是欧拉品牌制造自信、品质自信、技术自信的彰显。
欧拉始终在坚持“高标准造车”,从闪电猫上市前的国内首次高速螺旋翻滚跌落挑战,到国内女性碰撞安全测试,再到毫无保留的拆车细节,欧拉闪电猫都在用行动诠释着以女性安全为优先的造车理念,展示远高于国标和行业惯例的安全标准及做工用材。相信在未来,欧拉还将会打造出更多更关爱女性的出行优选。