奇虎360(北京奇虎科技有限公司)创立于2005年,是国内互联网和移动安全产品及服务的提供商。360近年来积极布局IoT产品与服务,在智能音频类产品推出了很多产品。此前我爱音频网拆解过360可视门铃1C、360智能门铃、360行车记录仪尊享升级版、360 M1 AI智能音箱以及360 PlayBuds 真无线耳机。
今天我爱音频网拆解的是360 PopBuds SE 真无线蓝牙耳机,这款产品采用蓝牙5.0芯片,官方宣传支持智能降噪,支持快充,内置动圈单元,但没有具体说明;耳机支持IPX4级防水,可运动佩戴,支持触控。下面一起来看详细的拆解报告吧。
一、360 PopBuds SE 真无线耳机 开箱

包装盒是白底的,产品名称“360 PopBuds SE 真无线耳机”和特色功能采用金色字体,左上角是360品牌Logo,画面中心区域是耳机的渲染图。

包装盒背面有部分产品参数,360 PopBuds SE 真无线耳机。型号CE-2089B,输入电压DC 5V,蓝牙版本5.0,无障碍传输距离10米。委托商:北京视觉世界科技有限公司。制造商:佳禾智能科技股份有限公司。

包装盒内物品,耳机和充电盒、充电线,以及说明书。

充电线为USB-A to USB Type-C接口。

可替换的两对硅胶耳塞,耳机上自带的是中号。

充电盒正面和背面是平面,边缘处自然过渡,正面有360的品牌Logo,盒盖开启处有凹槽设计便于打开。

充电盒背面的产品信息,型号CE-2089B,输入5V⎓290mA,输出5V⎓120mA。

USB Type-C充电接口位于充电盒底部。

我爱音频网采用ChargerLAB POWER-Z KM001C便携式电源测试仪对360 PopBuds SE 真无线耳机进行有线充电测试,充电功率约为1.6W。

打开盒盖,耳机竖置在充电盒内,有一定倾斜角度。

耳机和充电盒的指示灯均采用了隐藏设计。

360 PopBuds SE 真无线蓝牙耳机。

耳机新品充电触点处有绝缘纸,减少开封前的电量损耗,使用时需撕下。

充电仓底部给耳机充电的Pogo Pin。

耳机和充电盒共重37克。

充电盒单重29.6克。

左右耳机共重:7.3克。耳机和充电盒的重量都比较轻。
二、360 PopBuds SE 充电盒拆解

首先来拆解充电盒,看看其内部的结构和电源管理系统。撬开充电座舱。

充电盒内部正面展示。

充电盒内部背面展示,电池竖置。

充电盒底部是主板电路,使用两颗螺丝固定,芯片上有一张二维码贴纸。

指示灯位置的导光柱和保护罩。

盒盖开启位置的磁铁,用于吸附盒盖。

充电仓壳体内侧,左右耳机位置各有一颗磁铁,用于磁吸耳机。

充电盒内部电路展示。

充电盒内部电路另一侧展示。

主板电路展示,二维码贴纸下方是电源管理芯片。

主板另一侧电路展示。

USB Type-C充电接口焊接在主板上。

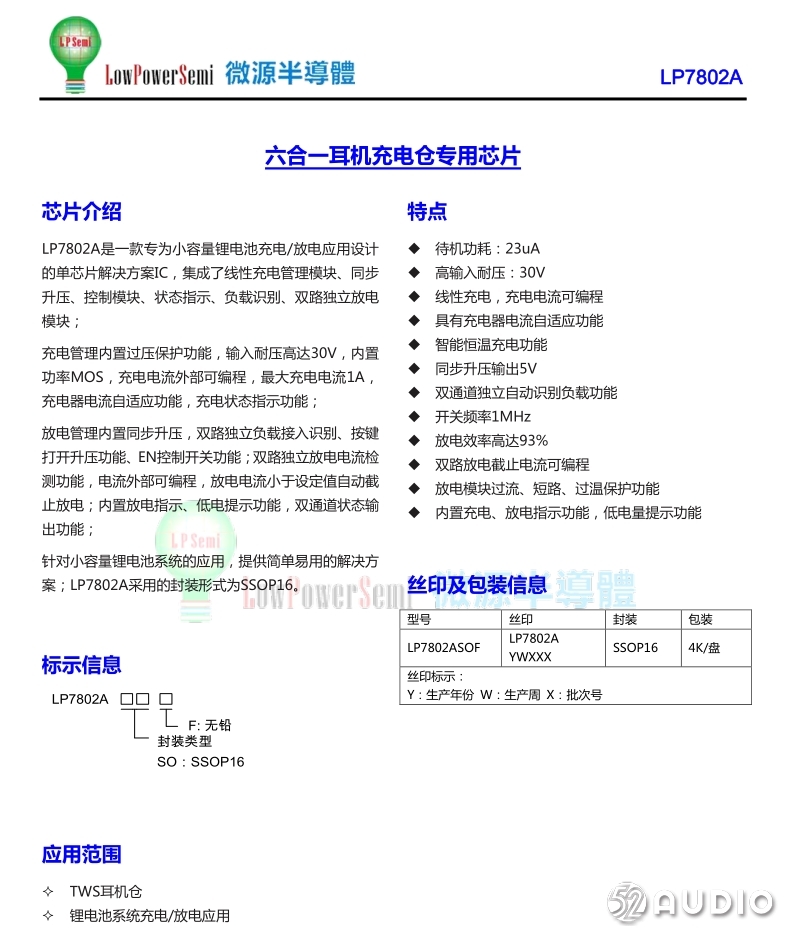
LPS微源半导体LP7802A,是一款支持1A线性充电、同步整流升压放电、负载识别、控制、状态指示、双通道独立放电功能的*合六**一单芯片解决方案。
微源LP7802A是一款支持双通道充电状态独立输出,*合六**一充电仓专用芯片,输入端内置符合车规级标准的30V 过压保护,待机功耗低至23uA,支持霍尔开关,充满截止电流可调至1mA,左右耳独立识别独立充电,整仓无需MCU极简设计,SSOP16封装节省面积,让TWS充电盒的设计省时又省心。
据我爱音频网拆解了解到,目前已有小米、OPPO、华为、联想、摩托罗拉、realme、漫步者、QCY、JLab、Skullcandy、Boltune等品牌的音频产品大量采用了微源的电源管理方案。

LowPowerSemi微源半导体LP7802A详细资料。

丝印LQAEA的一体化电池保护IC。

软包电池型号M501340,额定电压3.7V,额定容量300mAh/1.11Wh。

导线连接电池正负极。

给耳机充电的Pogo Pin。

两颗LED指示灯。
三、360 PopBuds SE 耳机拆解

下面我们继续来拆解耳机,360 PopBuds SE耳机为柄式入耳设计,耳机柄较短。

耳机外侧展示,顶部泄压孔内有指示灯,下方位置支持触控。

耳机柄底部的充电触点和通话麦克风拾音孔。

耳机内侧的条形泄压孔,内有防尘网。

出音嘴处细密的防尘网,阻止异物进入。

沿合模线拆开耳机壳体。

耳机外壳内侧展示。

接近圆形的箔片,用于感知触摸操作;指示灯位置有保护罩防止漏光,内有防尘网。

耳机柄内部为条形主板。

音腔内电池占据主要空间。

吸附充电座舱的磁铁。

条形泄压孔内侧特写。

动圈扬声器单元采用胶水固定。

扬声器单元尺寸约为9mm。

取出软包电池可以看到外侧主板。

软包电池与一元硬币的尺寸对比。

软包电池型号N501010,额定电压3.7V,额定容量40mAh/0.148Wh。

导线连接电池正负极。

耳机内部电路展示,扬声器单元和电池通过导线与主板相连。

耳机中框壳体展示。

通话麦克风的保护罩,提升密闭性和拾音能力。

耳机主板与一元硬币的尺寸对比。

主板外侧电路展示。

主板另一侧电路展示,主控芯片上贴有二维码。

360 PopBuds SE 真无线耳机的主控芯片是中科蓝讯AB5376A 蓝牙音频SoC,AB5376A主要针对TWS耳机市场。芯片具有32位RISC-V处理器,支持DSP指令集,运行频率最高125MHz。芯片采用QFN20 3×3小型封装,适用于各种TWS小型耳机。
中科蓝讯AB5376A专为TWS耳机应用设计,芯片高度集成化,PCB外围物料精简。内置5V充电触点单线通讯、内置锂电池充电管理电路,适用于智能充电仓应用。通讯协议支持蓝牙5.0 EDR/BLE。支持主副耳无缝切换。通话部分内置单MIC ENC降噪/AEC回音消除算法。原厂提供配置化编程工具,方便客户产品迅速投入市场。
据我爱音频网拆解了解到,目前已有铁三角、联想、飞利浦、夏新、DEFUNC、山水、梵蒂尼等品牌的蓝牙音频产品大量采用中科蓝讯的方案。

中科蓝讯AB5376A详细信息。

贴片陶瓷蓝牙天线特写,用于传输无线信号。

连接电容感应箔片的Pogo Pin。

一颗无标触控IC,用来检测触控操作。

丝印LNAFA的锂电保护IC。

两颗LED指示灯。

镭雕0078 1431的MEMS硅麦,用于通话时拾取人声。

给耳机内置电池充电的顶针,中间的圆孔为通话硅麦的拾音孔。

拆解全家福。
我爱音频网总结
360 PopBuds SE 真无线耳机外观设计比较简洁,耳机和充电盒的指示灯均采用了隐藏设计,只有充电盒机身上有一个品牌Logo;耳机和充电盒的重量都比较轻,利于佩戴和携带。
内部电路方面,360 PopBuds SE采用USB Type-C接口输入电源,微源半导体LP7802A支持1A线性充电、同步整流升压放电、负载识别、控制、状态指示、双通道独立放电功能,内置符合车规级标准的30V 过压保护,支持霍尔开关,左右耳独立识别独立充电,整仓无需MCU极简设计。软包电池型号M501340,容量300mAh,主板上有一颗一体化电池保护IC。
360 PopBuds SE耳机为柄式入耳设计,主控芯片是中科蓝讯AB5376A,内置5V充电触点单线通讯、锂电池充电管理电路,通讯协议支持蓝牙5.0 EDR/BLE,主副耳无缝切换,通话部分内置单MIC ENC降噪,芯片高度集成化,外围物料精简。耳机采用贴片陶瓷天线传输蓝牙信号;电容式触控方案,有一颗无标触控IC;一颗MEMS硅麦用于通话拾音;软包电池型号N501010,容量40mAh,主板上有锂电保护IC;扬声器单元尺寸约为9mm。耳机和充电盒都采用了集成度高的方案,电路较为精简。