“五一”期间
全市户籍窗口开放时间公告
“五一”假日期间,为方便广大群众办理户籍相关业务,威海公安对外户籍窗口将实行轮流值班、预约服务等方式,正常受理业务,实现“服务不打烊,满意在户政”。
现将值班、预约户籍窗口名称、联系电话、地址公告如下,大家可根据需要前往办理。
环翠分局

文登分局

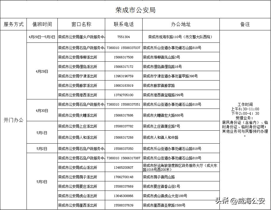
荣成市局

乳山市局

高区分局

经区分局

临港分局

扫描二维码获取电子版公告

“五一”期间
全市户籍窗口开放时间公告
“五一”假日期间,为方便广大群众办理户籍相关业务,威海公安对外户籍窗口将实行轮流值班、预约服务等方式,正常受理业务,实现“服务不打烊,满意在户政”。
现将值班、预约户籍窗口名称、联系电话、地址公告如下,大家可根据需要前往办理。
环翠分局

文登分局

荣成市局

乳山市局

高区分局

经区分局

临港分局

扫描二维码获取电子版公告
