科技数码今日资讯:大家都知道微信想要有钱那得要绑定银行卡,但是有些人怕绑定银行卡,微信号又被盗了怕出现风险,那么今天我就教大家几招让你不用绑定银行卡就可以有使不完的钱。
步骤如下:
第一步:
我们打开微信的钱包

第二步:我们打开后可以看见亲属卡三个字我们点击它。

第三步:
我们点开这个就可以看见这个界面。

第四步:
我们点击赠送亲属卡就可以看见以下几个分类。你如果想给你孩子生活费那就选择点击孩子,这样他每次消费就会扣你的银行卡钱。

第五步:
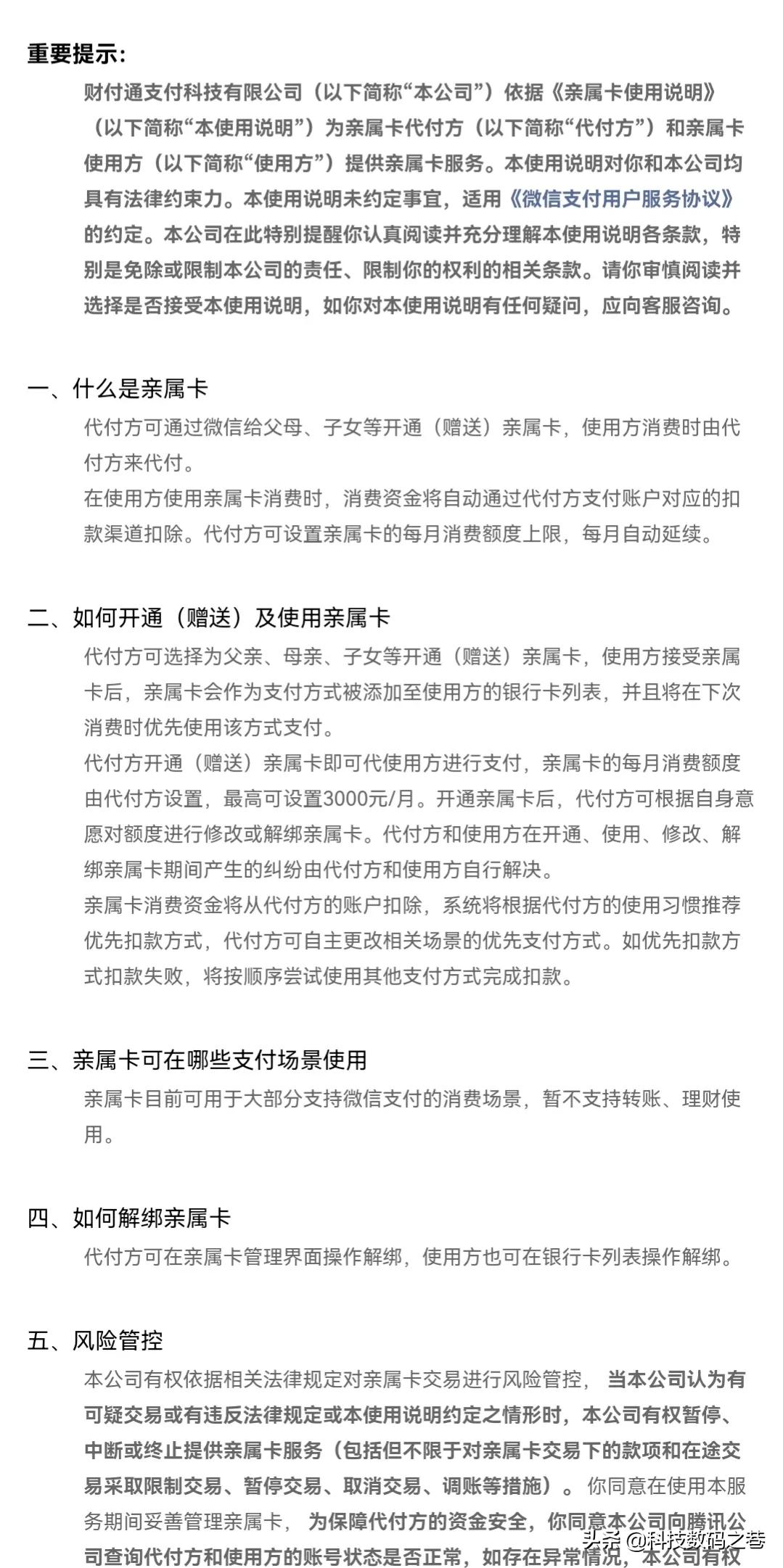
我们在消费时候要注意一下他的注意项目

总结:
如果你也是家里孩子没有到绑定银行卡年纪,害怕银行卡*号盗**之类的,那就可以来选择一个亲属卡来实现不绑卡就可以消费的权利。感谢支持与喜欢,如果可以的换那就帮我点个免费的爱心吧,感谢。