作者:王靖 来源:汽车维修
对于汽车维修企业来说,设备是必不可少的,那么开一家汽车快修店需要配置哪些设备呢?
清洗作业设备
汽车外部清洗作业设备的分类 ▼

1. 行车式汽车外部清洗台
行车式汽车外部清洗台主要由停洗车台、泵房、缓冲池和机械化喷洗装置等部分组成。
停洗车台的形式呈“凸”字形,以便在必要时检视底盘清洗效果。在平台中间和两侧设置三条带一定坡度的纵向沟道,保证了排水的迅速、彻底。
泵房设在洗车台一侧,内设操纵台和三台离心水泵,分别供仰洗、侧洗和俯洗增压用。
机械化喷洗装置包括仰洗、侧洗和俯洗三个部分。前者为固定式喷洗装置,后两者为移动式喷洗装置,并由行车带动纵向移动。这三个喷洗装置独立控制,互不影响。
2. 直通式综合洗车台
直通式综合洗车台由冲洗和刷洗两部分组成。清洗汽车底盘和车身时,车辆停在固定工位上。前喷架用来冲洗客货车底盘,后喷架用来冲洗挂车和铰接式客车后部。两个侧面喷架分别冲洗货车主、挂车侧面,驾驶室由喷水轮冲洗。
当进行单车洗涤时,后喷架停止工作,洗车台只用一台水泵供水,货车洗毕即驶离洗车台。
洗车台的喷架在清洗作业中做摆复运动,既绕固定支座摆动,又沿固定轴线往复移动,从而扩大了清洗面积,消除了死角。
3. 举升设备
汽车快修店所用的举升设备一般为地沟举升机。地沟举升机是一种应用于地沟的大中型汽车举升设备,其分类如下图所示。
地沟举升机的分类 ▼


地沟举升机
补给、润滑、紧固作业设备
1. 汽车补给设备
汽车补给设备,按用途可分为加油设备、充电设备和充气设备。

2. 汽车润滑设备
汽车润滑设备是对车辆一定部位填加、补充油液达到润滑作用的机械。
从被加注油液的种类来看,有润滑脂用、机油用、变速器齿轮油用、制动器制动液用、燃料箱燃料用等加油机械;而从使用方法来看,又有便携式、移动式、固定式等。
(1)加注润滑脂设备
加注润滑脂设备,如下图所示。

(2)加注润滑油设备
加注润滑油设备是对发动机、变速器、差速器等部位快速加油所用的工具。
(3)加注制动液设备
加注制动液设备包括制动液供给器和液压制动器供油器等。

机油加注器
3. 汽车紧固设备
(1)轮胎螺母拆装机
轮胎螺母拆装机的工作原理:电动机带动大皮带盘以320转/分钟的速度旋转(大皮带盘的转动惯量很大,相当于一个飞轮),安装在大皮带盘上的撞击块碰撞打盘,打盘通过花键带动输出轴,使输出轴获得冲击力矩。
轮胎螺母拆装机的使用方法有4个步骤,如下图所示。


轮胎螺母拆装机
(2)骑马盘螺母拆装机
骑马盘螺母拆装机主要用于汽车底盘螺栓的拆装,由电机、主轴、骑马机机头组成,包括长骑马机和短骑马机,电机有2.2 千瓦、3.0 千瓦、4.0千瓦3种。
骑马盘螺母拆装机使用时应注意以下事项,如图所示。


骑马盘螺母拆装机
检查、调整作业设备
1. 发动机综合检测仪
发动机综合检测仪又称发动机综合分析仪,指的是发动机在不解体的情况下,通过对其多种参数进行检测,能够对发动机进行性能分析和故障诊断的一种仪器。发动机综合检测仪由硬件和软件组成,硬件包括发动机分析仪模块、测试电缆以及各种测试接头等,如发动机综合分析仪SOE800。
发动机综合检测仪的功能:转速检测,起动机的启动电压、电流及发电机充电性能检测,进气管内真空度检测(进气管内真空/压力波形检测),温度检测(包括冷却水温度、机油温度、进气温度),示波器功能,数据传输功能,自我诊断功能,参数设定功能,测试结果、显示、打印、数据存储。
2. 气缸漏气量检测仪
气缸漏气量检测仪由调压器、进气压力表、测量压力表、导气管、快换接头等组成,适用于检测汽车发动机气缸密封性是否在允许漏气范围以内;还可进一步从故障现象分析判断其漏气部位及原因,以便采取措施,排除故障。
3. 曲轴箱窜气检测仪
曲轴箱窜气检测仪是一种气体流量计,专门用于测量通过气缸活塞组摩擦间隙窜入曲轴箱的气体量,以评定发动机气缸活塞组的技术状况,检测发动机磨合以及气缸漏气等,具体如下图所示。

4. 油液质量检测仪
利用油液质量检测仪可以在现场判断润滑油的污染程度,以确定是否需要换油。也可检测新购润滑油是否合格,是企业保护设备、节约能源、加强润滑管理、实现按质换油的必备检测工具。
5. 转向盘转动量检测仪
转向盘转动量检测仪是以高性能微处理器为核心的路试检测仪器,适用于汽车、拖拉机、工程机械及其他轮式车辆的转向性能试验。可以测量转向盘的自由转角、原地转向力、转向盘转矩、转角和其他静态、动态参数,并具有联网功能。测试结果可发往主控计算机,由主控计算机处理输出,整个过程连接灵活,操作使用方便。

转向盘转动量检测仪
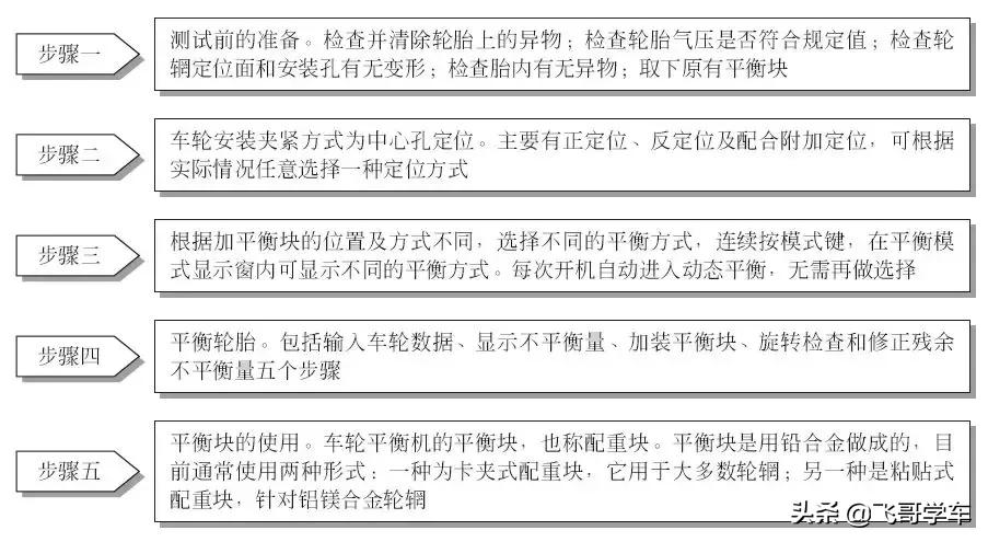
6. 车轮动平衡机
车轮动平衡机的使用步骤,如下图所示。

7. 四轮定位仪
四轮定位仪是用于检测汽车车轮定位参数,并与原厂设计参数进行对比,指导使用者对车轮定位参数进行相应调整,使其符合原设计要求,以达到理想的汽车行驶性能,即操纵轻便、行驶稳定可靠、减少轮胎偏磨损的精密测量仪器。
四轮定位仪主要由定位仪主机及必要的附件组成。
定位仪主机由机箱(大机箱带后视镜)、电脑主机(含显示器、打印机)、四个机头(定位传感器)、通信系统、充电系统和总供电系统六部分组成。
必要的附件由转向盘固定器、刹车固定器、转角盘及夹具四部分组成。
8. 前照灯检测仪
前照灯检测仪的功能如下图所示。

9. 车速表试验台
车速表试验台是将被测汽车的车轮置于滚筒之上,模拟汽车行驶状态,根据汽车车速表指示值与试验台指示仪表指示值来检测车速表的指示误差的一种设备,是机动车性能检测的重要设备之一。
车速表试验台主要有标准型车速表试验台和驱动型车速表试验台两种类型。此外,还有把车速表试验台与制动试验台或底盘测功试验台组合在一起,构成综合型试验台。
标准型车速表试验台本身不带驱动装置,它的滚筒由被检汽车的驱动车轮带动旋转。

车速表试验台
通用设备
1. 电焊及气体保护焊设备
电焊是焊条电弧的俗称,是指利用焊条通过电弧高温熔化金属部件需要连接的地方而实现的一种焊接操作,包括焊接能源设备、焊接机头和焊接控制系统。
① 焊接能源设备 用于提供焊接所需的能量。常用的是各种弧焊电源,也称电焊机。
② 焊接机头 它的作用是将焊接能源设备输出的能量转换成焊接热,并不断送进焊接材料,同时机头自身向前移动,实现焊接。
③ 焊接控制系统 它的作用是控制整个焊接过程,包括控制焊接程序和焊接规范参数。一般的交流弧焊机没有控制系统。高效或精密焊机用电子电路、数字电路和微处理机控制。
2. 气焊设备
气焊是指利用可燃气体与助燃气体混合燃烧生成的火焰为热源,熔化焊件和焊接材料,使其达到原子间结合的一种焊接方法。
气焊设备所使用的焊接材料主要包括可燃气体、助燃气体、焊丝、气焊熔剂等。助燃气体主要为氧气,可燃气体主要采用乙炔、液化石油气等。

气焊设备
气焊设备的特点是简单,不需用电。设备主要包括氧气瓶、乙炔瓶(如采用乙炔作为可燃气体)、减压器、焊枪、胶管等。

气焊示意图
计量器具
计量器具须经计量检定机构检定,并取得计量检定合格证。计量器具包括量具和量表,如下图所示。

主要工具
1. 千斤顶
千斤顶是一种起重高度小(小于1米)的最简单的起重设备,用钢性顶举件作为工作装置,通过顶部托座或底部托爪在行程内顶升重物。千斤顶分为分离式液压千斤顶、超薄型液压千斤顶、单作用薄型千斤顶、中空式液压千斤顶、自锁式液压千斤顶、立卧两用千斤顶、立式油压千斤顶、螺旋式千斤顶、卧式液压千斤顶、双节液压千斤顶10种类型。
2. 扳手
扳手是利用杠杆原理拧转螺栓、螺钉、螺母和其他螺纹,紧持螺栓或螺母的开口或套孔固件,是一种常用的安装与拆卸工具。扳手通常在柄部的一端或两端制有夹持螺栓或螺母的开口或套孔,使用时沿螺纹旋转方向在柄部施加外力,就能拧转螺栓或螺母。
扳手通常用碳素结构钢或合金结构钢制造,主要有8种类型,如下图所示。
3.手电钻
手电钻是以交流电源或直流电池为动力的钻孔工具,是手持式电动工具的一种。
手电钻主要由钻夹头、输出轴、齿轮、转子、定子、机壳、开关和电缆线构成。
4.手用铰刀
手用铰刀用于铰削工件上已钻削(或扩孔)加工后的孔,主要是为了提高孔的加工精度,降低其表面的粗糙度,是用于孔的精加工和半精加工的刀具,加工余量一般很小。手用铰刀可铰削精度为H7、H8、H9的内孔。手用铰刀具有一个或者多个刀齿,可以切除孔已加工表面的薄金属层。经过手用绞刀加工后的孔可以获得精确的尺寸和形状。